电脑桌面
添加内谋知识网--内谋文库,文书,范文下载到电脑桌面
安装后可以在桌面快捷访问

2010年江苏省高考历史试卷 .doc

2010年江苏省高考历史试卷   .doc_第1页
1/9
2010年江苏省高考历史试卷   .doc_第2页
2/9
2010年江苏省高考历史试卷   .doc_第3页
3/9
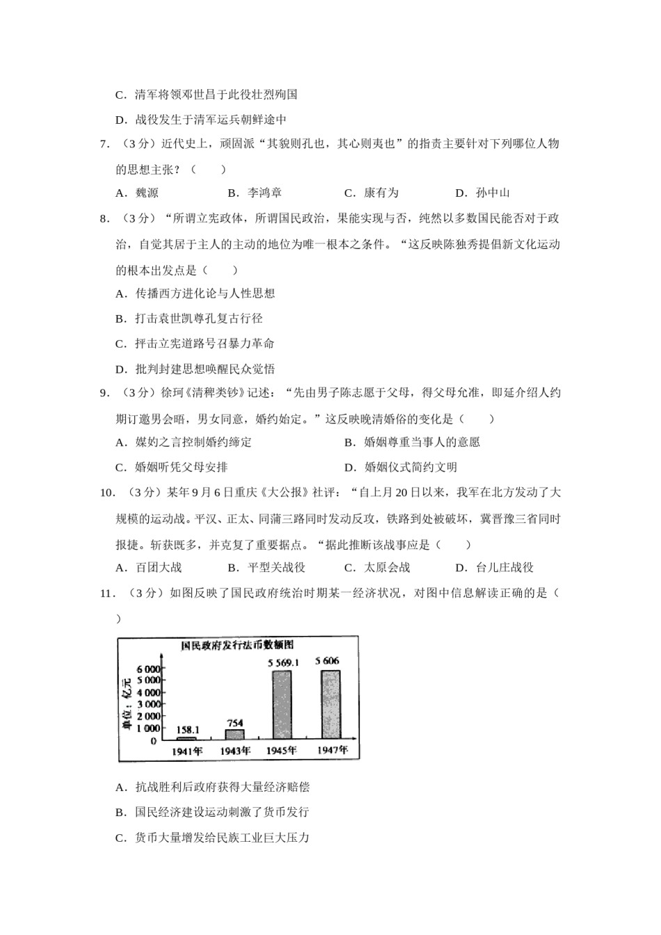
2010年江苏省高考历史试卷一、选择题:本大题共20题,每题3分,共计60分.在每小题列出的四个选项中,只有一项最符合题目要求.1.(3分)柳宗元《封建论》载:“时有叛国而无叛郡,秦制之得,亦以明矣。“符合这一论断的历史时期是()A.秦朝B.西汉C.南北朝D.唐朝2.(3分)诗人左思在其《咏史》中沉郁悲歌:“世胄蹑高位,英俊沉下僚。地势使之然,由来非一朝。”造成这一社会状况的制度原因是()A.征辟制B.察举制C.九品中正制D.科举制3.(3分)“元起朔方,固已崇尚释教(佛教),及得西域,世祖以其地广而险远,…思有以因其俗而柔其人,乃郡县土番之地,设官分职,而领之于帝师。“这里的“官“隶属于()B.中书省C.理藩院D.行中书省A.宣政院4.(3分)东汉南阳太守杜诗“造作水排,铸为农器,用力少,见功多,百姓便之”。“水排”主要应用于()A.灌溉B.冶铁C.纺织D.制瓷5.(3分)“圣人不责人之必能,是以人人皆可以为圣。”这句话最符合下列哪位思想家的主张?()A.朱熹B.李贽C.陆九渊D.黄宗羲6.(3分)如图展示了近代某一次重要战役,对此叙述正确的是()A.战役结束后清舰队全军覆没B.清朝军民反割台斗争的关键战役C.清军将领邓世昌于此役壮烈殉国D.战役发生于清军运兵朝鲜途中7.(3分)近代史上,顽固派“其貌则孔也,其心则夷也”的指责主要针对下列哪位人物的思想主张?()A.魏源B.李鸿章C.康有为D.孙中山8.(3分)“所谓立宪政体,所谓国民政治,果能实现与否,纯然以多数国民能否对于政治,自觉其居于主人的主动的地位为唯一根本之条件。“这反映陈独秀提倡新文化运动的根本出发点是()A.传播西方进化论与人性思想B.打击袁世凯尊孔复古行径C.抨击立宪道路号召暴力革命D.批判封建思想唤醒民众觉悟9.(3分)徐珂《清稗类钞》记述:“先由男子陈志愿于父母,得父母允准,即延介绍人约期订邀男会晤,男女同意,婚约始定。”这反映晚清婚俗的变化是()A.媒妁之言控制婚约缔定B.婚姻尊重当事人的意愿C.婚姻听凭父母安排D.婚姻仪式简约文明10.(3分)某年9月6日重庆《大公报》社评:“自上月20日以来,我军在北方发动了大规模的运动战。平汉、正太、同蒲三路同时发动反攻,铁路到处被破坏,冀晋豫三省同时报捷。斩获既多,并克复了重要据点。“据此推断该战事应是()A.百团大战B.平型关战役C.太原会战D.台儿庄战役11.(3分)如图反映了国民政府统治时期某一经济状况,对图中信息解读正确的是()A.抗战胜利后政府获得大量经济赔偿B.国民经济建设运动刺激了货币发行C.货币大量增发给民族工业巨大压力D.布雷顿森林体系推动中国货币需求12.(3分)1949年,中央人民政府副主席6人中有3位民主党派和无党派人士,在63名中央人民政府委员中,民主党派和无党派人士为30人。对上述内容理解正确的是()A.该届中央人民政府由全国人民代表大会选举产生B.体现了中国共产党领导下的多党合作制C.从此确立了“长期共存、互相监督”的方针D.标志着新中国根本政治制度的确立13.(3分)文物是研究历史的重要物证,如图信息理解正确的是()A.工业大跃进时期以股息发放工资B.资本主义工商业改造采取公私合营政策C.人民公社社员按期领取生产贷款D.手工业者以入股形式参加生产合作社14.(3分)“法律条文没有作出规定的,法官就不能受理。譬如有公民的奴隶被人拐走或偷跑掉,此公民要求法律受理就要找法官,向他申明:根据某某法律,我认为此奴隶应归我所有。法官确认后才能受理。”这一描述主要说明罗马法()A.重视法律程序B.保留习惯旧俗C.强调法官至上D.体现人人平等15.(3分)安妮女王没有子嗣,她去世后王位就要复归詹姆士二世及其世系,“光荣革命“的成果将要功亏一篑。因此,1701年英国通过法律规定,安妮去世后王位将转入詹姆士二世的德意志表亲索菲亚手中。此举体现了英国政体的本质特点是()A.以和平方式过渡政权B.完善王位继承制度C.深受欧洲大陆王室影响D.议会权力高于王权16.(3分)英国曼彻斯特地区,在18世纪80年代初只有棉纺厂两家,但棉纺厂发展很快:1802年52家,1809年64家,1830年99家...

1、当您付费下载文档后,您只拥有了使用权限,并不意味着购买了版权,文档只能用于自身使用,不得用于其他商业用途(如 [转卖]进行直接盈利或[编辑后售卖]进行间接盈利)。
2、本站所有内容均由合作方或网友上传,本站不对文档的完整性、权威性及其观点立场正确性做任何保证或承诺!文档内容仅供研究参考,付费前请自行鉴别。
3、如文档内容存在违规,或者侵犯商业秘密、侵犯著作权等,请点击“违规举报”。

碎片内容

2010年江苏省高考历史试卷 .doc

确认删除?