电脑桌面
添加内谋知识网--内谋文库,文书,范文下载到电脑桌面
安装后可以在桌面快捷访问

2009高考四川卷文综历史试题及答案.docx

2009高考四川卷文综历史试题及答案.docx_第1页
1/7
2009高考四川卷文综历史试题及答案.docx_第2页
2/7
2009高考四川卷文综历史试题及答案.docx_第3页
3/7
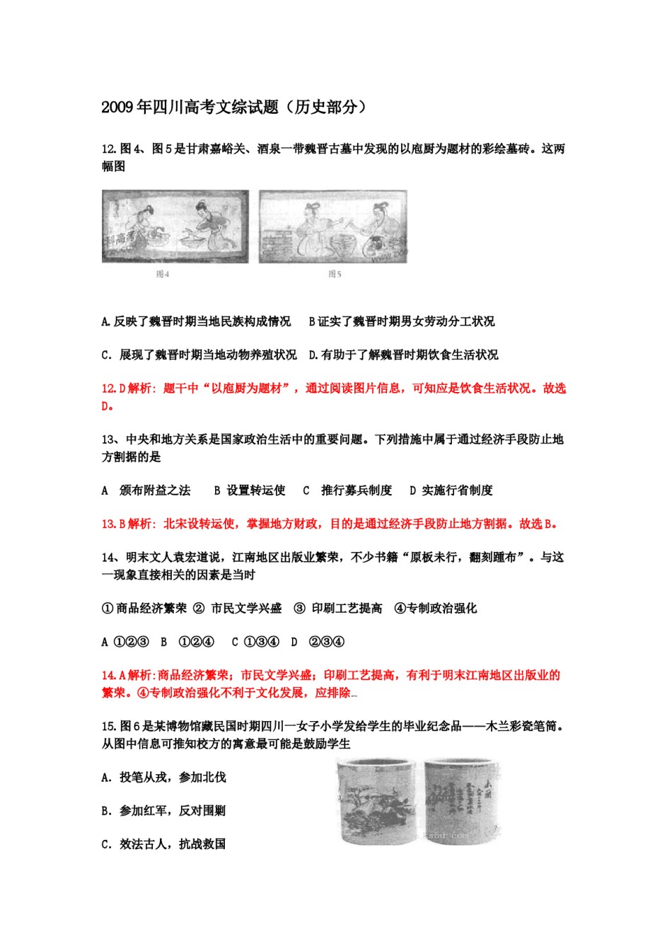
2009年四川高考文综试题(历史部分)12.图4、图5是甘肃嘉峪关、酒泉一带魏晋古墓中发现的以庖厨为题材的彩绘墓砖。这两幅图A.反映了魏晋时期当地民族构成情况B证实了魏晋时期男女劳动分工状况C.展现了魏晋时期当地动物养殖状况D.有助于了解魏晋时期饮食生活状况12.D解析:题干中“以庖厨为题材”,通过阅读图片信息,可知应是饮食生活状况。故选D。13、中央和地方关系是国家政治生活中的重要问题。下列措施中属于通过经济手段防止地方割据的是w.w.w.k.s.5.u.c.o.mA颁布附益之法B设置转运使C推行募兵制度D实施行省制度13.B解析:北宋设转运使,掌握地方财政,目的是通过经济手段防止地方割据。故选B。14、明末文人袁宏道说,江南地区出版业繁荣,不少书籍“原板未行,翻刻踵布”。与这一现象直接相关的因素是当时①商品经济繁荣②市民文学兴盛③印刷工艺提高④专制政治强化A①②③B①②④C①③④D②③④14.A解析:商品经济繁荣;市民文学兴盛;印刷工艺提高,有利于明末江南地区出版业的繁荣。④专制政治强化不利于文化发展,应排除15.图6是某博物馆藏民国时期四川一女子小学发给学生的毕业纪念品——木兰彩瓷笔筒。从图中信息可推知校方的寓意最可能是鼓励学生A.投笔从戎,参加北伐B.参加红军,反对围剿C.效法古人,抗战救国D.投身革命,反对美蒋15.C解析:题干中“木兰”一词是关键词。C项效法古人,抗战救国符合题意。16.1918年底到1919年4月,中国人普遍对协约国胜利持高度肯定态度;但1919年4月后,列宁批判帝国主义的理论却迅速流行开来。舆论的这种变化反映出A.国人一度对借巴黎和会获得世界强国地位充满信心B.巴黎和会上中国外交官的退让引发了国人情绪变化C.马列主义思想给国人带来了重组世界新秩序的希望D.马列主义成为了国人追求民族独立富强的指导思想16.C解析:A、B两项不符合史实;马列主义成为了国人追求民族独立富强的指导思想,应是1921年中国共产党成立后,应排除。17.邓小平说:“中国在世界上的地位,是在中国人民共和国成立以后才大大提高的。”体现这一论断的具体史实有①废除了英美攫取的治外法权②促成了亚非会议取得积极成果③取得了抗美援朝战争的胜利④参加了1954年日内瓦国际会议A.①②③B①②④C①③④D②③④17.D解析:1943年初,国民政府分别与英美签订协议,宣布英美等国通过不平等条约攫取的治外法权等一些特权被废除,应排除1955年促成了亚非会议取得积极成果;1953年取得了抗美援朝战争的胜利;参加了1954年日内瓦国际会议,都是新中国成立后的成就。18.1979年3月15日,中央电视台首次播出外商广告“西铁城——星辰表”。这反映出A.中国人走向世界的愿望B.国外普遍赞赏中国开放政策C.人民生活水平显著提高D.中国全面推行改革开放政策18.A解析:B、C、D三项都是1978年改革开放后的情况,应排除。19.哥白尼说虽被后来的科学发展所扬弃,但人们仍然视其为一场“革命”。这是因为它A.撼动了中世纪神学基础,显示了挑战权威的态度B.开创了近代实验科学,提出了研究自然的新方法C.概括了宇宙运动规律,指引了人类认识自然的方向D.开辟了天文学新领域,标志着近代自然科学的形成19.A解析:“地球中心说”是中世纪神学基础。哥白尼“太阳中心说”的提出,是对中世纪的“地球中心说”的挑战。故选A20.“法治”取代“人治”是近代社会区别于古代社会的重要特征之一。在确定近代社会具体法律规范方面发挥了重要作用的是A《人权宣言》的发表B《社会契约论》的出版C《拿破仑法典》的颁布D《论法的精神》的出版20.C解析:《拿破仑法典》的颁布,在近代社会具体法律规范方面发挥了重要作用。21.历史学家罗荣渠指出:“英国发展的领先地位是17.18两个世纪中逐步形成的。”促成英国这一“领先地位”的因素不包括A海外市场的形成B垄断组织的出现C圈地运动的推进D民主制度的确立21.B解析:本题是否定式选择题。垄断组织的出现是在19世纪末20世纪初,故选B。解决人类面临的诸多重大问题需要各国相互合作。回答22—23题。22.1930年,美国通过法案提高进口关税。这一行动引起连锁反应,各国纷纷调高关税。这反映了经济危机爆发后,西方国家A一致提高关税,共...

1、当您付费下载文档后,您只拥有了使用权限,并不意味着购买了版权,文档只能用于自身使用,不得用于其他商业用途(如 [转卖]进行直接盈利或[编辑后售卖]进行间接盈利)。
2、本站所有内容均由合作方或网友上传,本站不对文档的完整性、权威性及其观点立场正确性做任何保证或承诺!文档内容仅供研究参考,付费前请自行鉴别。
3、如文档内容存在违规,或者侵犯商业秘密、侵犯著作权等,请点击“违规举报”。

碎片内容

2009高考四川卷文综历史试题及答案.docx

确认删除?