电脑桌面
添加内谋知识网--内谋文库,文书,范文下载到电脑桌面
安装后可以在桌面快捷访问

2010年天津市高考化学试卷 .doc

2010年天津市高考化学试卷   .doc_第1页
1/5
2010年天津市高考化学试卷   .doc_第2页
2/5
2010年天津市高考化学试卷   .doc_第3页
3/5
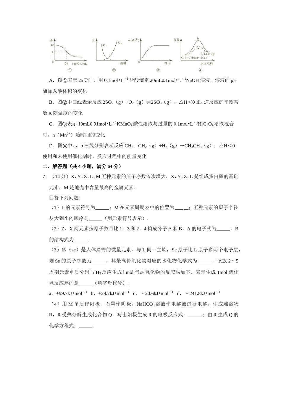
2010年天津市高考化学试卷一、选择题(共6小题,每小题6分,满分36分)1.(6分)以节能减排为基础的低碳经济是保持社会可持续发展的战略举措.下列做法违背发展低碳经济的是()A.发展氢能和太阳能B.限制塑料制品的使用C.提高原子利用率,发展绿色化学D.尽量用纯液态有机物代替水作溶剂2.(6分)化学已渗透到人类生活的各个方面.下列说法不正确的是()A.阿司匹林具有解热镇痛作用B.可以用Si3N4、Al2O3制作高温结构陶瓷制品C.在入海口的钢铁闸门上装一定数量的铜块可防止闸门被腐蚀D.禁止使用四乙基铅作汽油抗爆震剂,可减少汽车尾气污染3.(6分)下列鉴别方法可行的是()A.用氨水鉴别Al3+、Mg2+和Ag+B.用Ba(NO3)2溶液鉴别Cl﹣、SO42﹣和CO32﹣C.用核磁共振氢谱鉴别1﹣溴丙烷和2﹣溴丙烷D.用KMnO4酸性溶液鉴别CH3CH=CHCH2OH和CH3CH2CH2CHO4.(6分)下列液体均处于25℃,有关叙述正确的是()A.某物质的溶液pH<7,则该物质一定是酸或强酸弱碱盐B.pH=4.5的番茄汁中c(H+)是pH=6.5的牛奶中c(H+)的100倍C.AgCl在同浓度的CaCl2和NaCl溶液中的溶解度相同D.pH=5.6的CH3COOH与CH3COONa混合溶液中,c(Na+)>c(CH3COO﹣)5.(6分)下列实验设计及其对应的离子方程式均正确的是()A.用FeCl3溶液腐蚀铜线路板:Cu+2Fe3+═Cu2++2Fe2+B.Na2O2与H2O反应制备O2:Na2O2+H2O═Na++OH﹣+O2↑C.将氯气溶于水制备次氯酸:Cl2+H2O═2H++Cl﹣+ClO﹣D.用浓盐酸酸化的KMnO4溶液与H2O2反应,证明H2O2具有还原性:2MnO4﹣+6H++5H2O2═2Mn2++5O2↑+8H2O6.(6分)下列各表述与示意图一致的是()A.图①表示25℃时,用0.1mol•L﹣1盐酸滴定20mL0.1mol•L﹣1NaOH溶液,溶液的pH随加入酸体积的变化B.图②中曲线表示反应2SO2(g)+O2(g)⇌2SO3(g);△H<0正、逆反应的平衡常数K随温度的变化C.图③表示10mL0.01mol•L﹣1KMnO4酸性溶液与过量的0.1mol•L﹣1H2C2O4溶液混合时,n(Mn2+)随时间的变化D.图④中a、b曲线分别表示反应CH2=CH2(g)+H2(g)→CH3CH3(g);△H<0使用和未使用催化剂时,反应过程中的能量变化二、解答题(共4小题,满分64分)7.(14分)X、Y、Z、L、M五种元素的原子序数依次增大.X、Y、Z、L是组成蛋白质的基础元素,M是地壳中含量最高的金属元素.回答下列问题:(1)L的元素符号为;M在元素周期表中的位置为;五种元素的原子半径从大到小的顺序是(用元素符号表示).(2)Z、X两元素按原子数目比1:3和2:4构成分子A和B,A的电子式为,B的结构式为.(3)硒(se)是人体必需的微量元素,与L同一主族,Se原子比L原子多两个电子层,则Se的原子序数为,其最高价氧化物对应的水化物化学式为.该族2~5周期元素单质分别与H2反应生成lmol气态氢化物的反应热如下,表示生成1mol硒化氢反应热的是(填字母代号).a.+99.7kJ•mol﹣1b.+29.7kJ•mol﹣1c.﹣20.6kJ•mol﹣1d.﹣241.8kJ•mol﹣1(4)用M单质作阳极,石墨作阴极,NaHCO3溶液作电解液进行电解,生成难溶物R,R受热分解生成化合物Q.写出阳极生成R的电极反应式:;由R生成Q的化学方程式:.8.(18分)Ⅰ已知:R﹣CH=CH﹣O﹣R′R﹣CH2CHO+R′OH(烃基烯基醚)烃基烯基醚A的相对分子质量(Mr)为176,分子中碳氢原子数目比为3:4.与A相关的反应如下:请回答下列问题:、、(1)A的分子式为(2)B的名称是;A的结构简式为(3)写出C→D反应的化学方程式:(4)写出两种同时符合下列条件的E的同分异构体的结构简式:①属于芳香醛,②苯环上有两种不同环境的氢原子.Ⅱ.由E转化为对甲基苯乙炔()的一条路线如下:(5)写出G的结构简式:(6)写出①~④步反应所加试剂、反应条件和①~③步反应类型:序号所加试剂及反应条件反应类型①②③④﹣﹣9.(18分)纳米TiO2在涂料、光催化、化妆品等领域有着极其广泛的应用。制备纳米TiO2的方法之一是TiCl4水解生成TiO2•xH2O,经过滤、水洗除去其中的Cl﹣,再烘干、焙烧除去水分得到粉体TiO2.用现代分析仪器测定TiO2粒子的大小。用氧化还原滴定法测定TiO2的质量分数:一定条件下,将TiO2溶解并还原为Ti3+,再以KSCN溶液作指示剂,用NH4F...

1、当您付费下载文档后,您只拥有了使用权限,并不意味着购买了版权,文档只能用于自身使用,不得用于其他商业用途(如 [转卖]进行直接盈利或[编辑后售卖]进行间接盈利)。
2、本站所有内容均由合作方或网友上传,本站不对文档的完整性、权威性及其观点立场正确性做任何保证或承诺!文档内容仅供研究参考,付费前请自行鉴别。
3、如文档内容存在违规,或者侵犯商业秘密、侵犯著作权等,请点击“违规举报”。

碎片内容

2010年天津市高考化学试卷 .doc

确认删除?