电脑桌面
添加内谋知识网--内谋文库,文书,范文下载到电脑桌面
安装后可以在桌面快捷访问

2009年高考真题 化学(山东卷)(原卷版).pdf

2009年高考真题 化学(山东卷)(原卷版).pdf_第1页
1/4
2009年高考真题 化学(山东卷)(原卷版).pdf_第2页
2/4
2009年高考真题 化学(山东卷)(原卷版).pdf_第3页
3/4
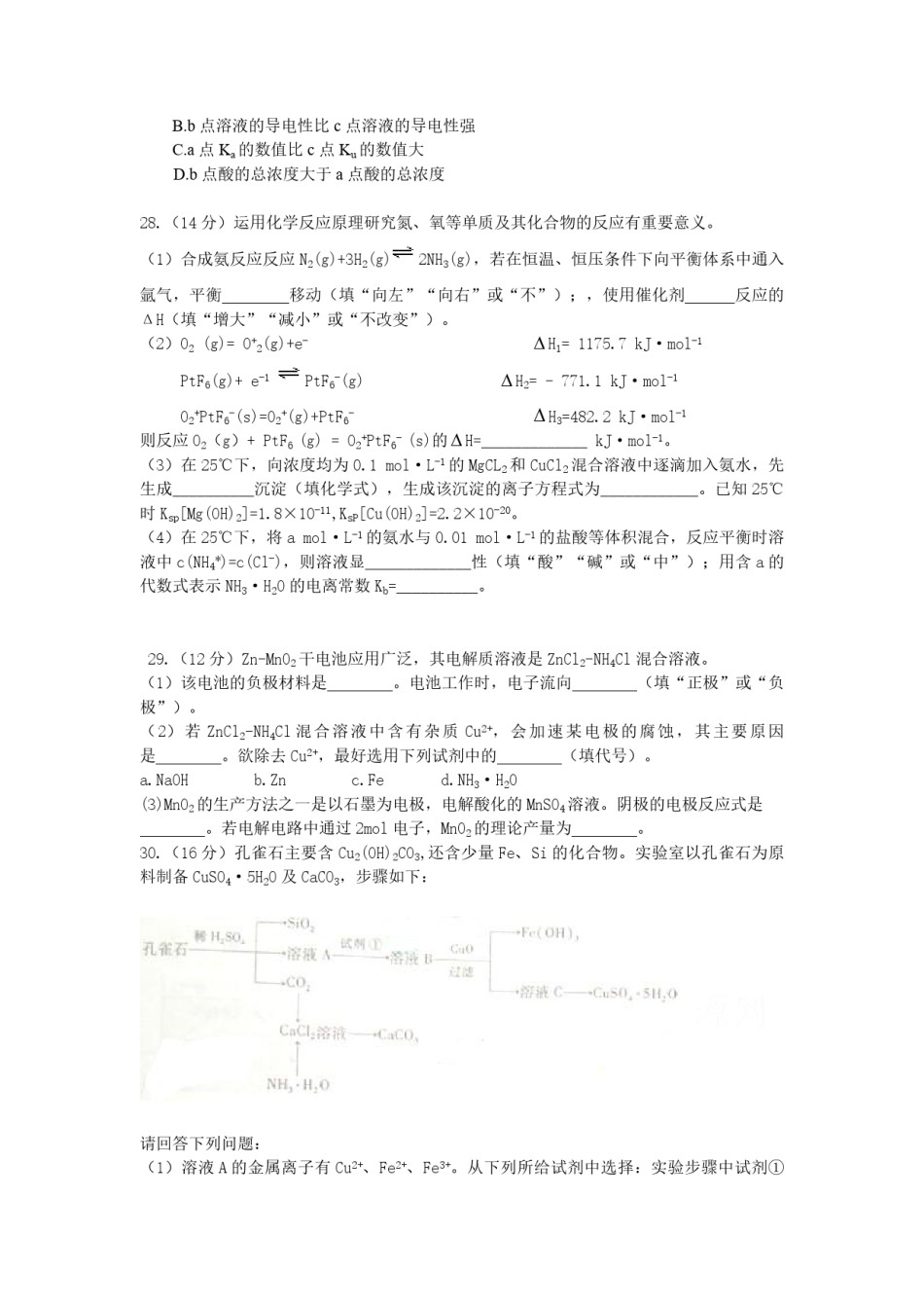
2009年普通高校招生统一考试山东卷(理综)化学部分9.下列叙述错误的是A.合金材料中可能含有非金属元素B.人造纤维,合成纤维和光导纤维都是有机高分子化合物C.加热能杀死流感病毒是因为病毒的蛋白质受热变性D.在车排气管上加装“催化转化器”是为了减少有害气体的排放10.下列关于氯的说法正确的是21世纪教育网A.Cl2具有很强的氧化性,在化学反应中只能作氧化剂21世纪教育网B.若1735Cl、1737Cl为不同的核素,有不同的化学性质21世纪教育网C.实验室制备Cl2,可用排饱和食盐水集气法收集21世纪教育网D.1.12LCl2含有1.7NA个质子(NA表示阿伏伽德罗常数)11.元素在周期表中的位置,反映了元素的原子结构和元素的性质,下列说法正确的是21A.同一元素不可能既表现金属性,又表现非金属性21世纪教育网B.第三周期元素的最高正化合价等于它所处的主族序数21世纪教育网C.短周期元素形成离子后,最外层电子都达到8电子稳定结构D.同一主族的元素的原子,最外层电子数相同,化学性质完全相同12.下列关于有机物的说法错误的是21世纪教育网A.CCl4可由CH4制得,可萃取碘水中的碘21世纪教育网B.石油和天然气的主要成分都是碳氢化合物21世纪教育网C.乙醇、乙酸和乙酸乙酯能用饱和Na2CO3溶液鉴别21世纪教育网D.苯不能使KMnO4溶液褪色,因此苯不能发生氧化反应13.下列推断合理的是21世纪教育网A.明矾[KAl(SO4)2·12H2O]在水中能形成Al(OH)3胶体,可用作净水剂21世B.金刚石是自然界中硬度最大的物质,不可能与氧气发生反应21世纪教育网C.浓H2SO4有强氧化性,不能与Cu发生剧烈反应21世纪教育网D.将SO2通入品红溶液,溶液褪色后加热恢复原色;将SO2通入溴水,溴水褪色后加热也能恢复原色V2O52SO3(g)是制备硫酸的重要反应。下列叙述正确的是高14.2SO2(g)+O2(g)Δ考资源网A.催化剂V2O5不改变该反应的逆反应速率高考资源网B.增大反应体系的压强,反应速率一定增大高考资源网C.该反应是放热反应,降低温度将缩短反应达到平衡的时间高考资源网D.在t1、l2时刻,SO3(g)的浓度分别是c1,c2,则时间间隔t1~t2内,SO3(g)生成的平均速率为vc2c1高考资源网t2t115.某温度下,相同pH值的盐酸和醋酸溶液分别加水稀释,平衡pH值随溶液体积变化的曲线如右图所示。据图判断正确的是高考资源网A.Ⅱ为盐酸稀释时pH值变化曲线高考资源网B.b点溶液的导电性比c点溶液的导电性强高考资源网C.a点Ka的数值比c点Ku的数值大高考资源网D.b点酸的总浓度大于a点酸的总浓度高考资源网28.(14分)运用化学反应原理研究氮、氧等单质及其化合物的反应有重要意义。(1)合成氨反应反应N2(g)+3H2(g)2NH3(g),若在恒温、恒压条件下向平衡体系中通入氩气,平衡移动(填“向左”“向右”或“不”);,使用催化剂反应的ΔH(填“增大”“减小”或“不改变”)。(2)O2(g)=O+2(g)+e-H1=1175.7kJ·mol-1PtF6(g)+e-1PtF6-(g)H2=-771.1kJ·mol-1O2+PtF6-(s)=O2+(g)+PtF6-H3=482.2kJ·mol-1则反应O2(g)+PtF6(g)=O2+PtF6-(s)的H=_____________kJ·mol-1。(3)在25℃下,向浓度均为0.1mol·L-1的MgCL2和CuCl2混合溶液中逐滴加入氨水,先生成__________沉淀(填化学式),生成该沉淀的离子方程式为____________。已知25℃时Ksp[Mg(OH)2]=1.8×10-11,KsP[Cu(OH)2]=2.2×10-20。(4)在25℃下,将amol·L-1的氨水与0.01mol·L-1的盐酸等体积混合,反应平衡时溶液中c(NH4)=c(Cl-),则溶液显_____________性(填“酸”“碱”或“中”);用含a的代数式表示NH3·H2O的电离常数Kb=__________。229.(12分)Zn-MnO2干电池应用广泛,其电解质溶液是ZnCl2-NH4Cl混合溶液。(1)该电池的负极材料是。电池工作时,电子流向(填“正极”或“负极”)。(2)若ZnCl2-NH4Cl混合溶液中含有杂质Cu2+,会加速某电极的腐蚀,其主要原因是。欲除去Cu2+,最好选用下列试剂中的(填代号)。a.NaOHb.Znc.Fed.NH3·H2O(3)MnO2的生产方法之一是以石墨为电极,电解酸化的MnSO4溶液。阴极的电极反应式是。若电解电路中通过2mol电子,MnO2的理论产量为。30.(16分)孔雀石主要含Cu2(OH)2CO3,还含少量Fe、Si的化合物。实验室以孔雀石为原料制备CuSO4·5H2O...

1、当您付费下载文档后,您只拥有了使用权限,并不意味着购买了版权,文档只能用于自身使用,不得用于其他商业用途(如 [转卖]进行直接盈利或[编辑后售卖]进行间接盈利)。
2、本站所有内容均由合作方或网友上传,本站不对文档的完整性、权威性及其观点立场正确性做任何保证或承诺!文档内容仅供研究参考,付费前请自行鉴别。
3、如文档内容存在违规,或者侵犯商业秘密、侵犯著作权等,请点击“违规举报”。

碎片内容

2009年高考真题 化学(山东卷)(原卷版).pdf

确认删除?