电脑桌面
添加内谋知识网--内谋文库,文书,范文下载到电脑桌面
安装后可以在桌面快捷访问

2010年海南高考化学(原卷版).doc

2010年海南高考化学(原卷版).doc_第1页
1/8
2010年海南高考化学(原卷版).doc_第2页
2/8
2010年海南高考化学(原卷版).doc_第3页
3/8
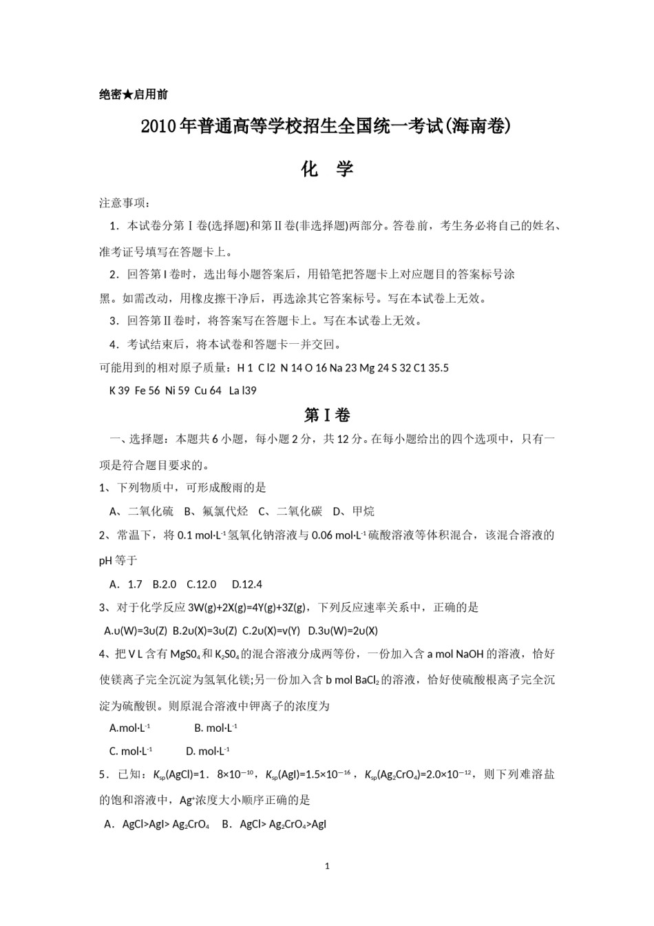
绝密★启用前2010年普通高等学校招生全国统一考试(海南卷)化学注意事项:1.本试卷分第Ⅰ卷(选择题)和第Ⅱ卷(非选择题)两部分。答卷前,考生务必将自己的姓名、准考证号填写在答题卡上。2.回答第I卷时,选出每小题答案后,用铅笔把答题卡上对应题目的答案标号涂黑。如需改动,用橡皮擦干净后,再选涂其它答案标号。写在本试卷上无效。3.回答第Ⅱ卷时,将答案写在答题卡上。写在本试卷上无效。4.考试结束后,将本试卷和答题卡一并交回。可能用到的相对原子质量:H1Cl2N14O16Na23Mg24S32C135.5K39Fe56Ni59Cu64Lal39第Ⅰ卷一、选择题:本题共6小题,每小题2分,共12分。在每小题给出的四个选项中,只有一项是符合题目要求的。1、下列物质中,可形成酸雨的是A、二氧化硫B、氟氯代烃C、二氧化碳D、甲烷2、常温下,将0.1mol·L-1氢氧化钠溶液与0.06mol·L-1硫酸溶液等体积混合,该混合溶液的pH等于A.1.7B.2.0C.12.0D.12.43、对于化学反应3W(g)+2X(g)=4Y(g)+3Z(g),下列反应速率关系中,正确的是A.υ(W)=3υ(Z)B.2υ(X)=3υ(Z)C.2υ(X)=v(Y)D.3υ(W)=2υ(X)4、把VL含有MgS04和K2S04的混合溶液分成两等份,一份加入含amolNaOH的溶液,恰好使镁离子完全沉淀为氢氧化镁;另一份加入含bmolBaCl2的溶液,恰好使硫酸根离子完全沉淀为硫酸钡。则原混合溶液中钾离子的浓度为A.mol·L-1B.mol·L-1C.mol·L-1D.mol·L-15.已知:Ksp(AgCl)=1.8×10—10,Ksp(AgI)=1.5×10—16,Ksp(Ag2CrO4)=2.0×10—12,则下列难溶盐的饱和溶液中,Ag+浓度大小顺序正确的是A.AgCl>AgI>Ag2CrO4B.AgCl>Ag2CrO4>AgI1C.Ag2CrO4>AgCl>AgID.Ag2CrO4>AgI>AgCl6.光谱研究表明,易溶于水的S02所形成的溶液中存在着下列平衡:据此,下列判断中正确的是A.该溶液中存在着SO2分子B.该溶液中H+浓度是SO23-浓度的2倍C.向该溶液中加入足量的酸都能放出SO2气体D.向该溶液中加入过量NaOH可得到Na2SO3、NaHSO3和NaOH的混合溶液二、选择题:本题共6小题,每小题4分,共24分。每小题有一个或两个选项符合题意。若正确答案只包括一个选项,多选得0分:若正确答案包括两个选项,只选一个且正确得2分,选两个且都正确得4分,但只要选错一个就得0分。7.下列物质中既有氧化性又有还原性的是A.HClOB.Al2O3C.N203D.SiO28.下列化合物中既易发生取代反应,也可发生加成反应,还能使KMn04酸性溶液褪色的是A.乙烷B.乙醇C.丙烯D.苯9.利用电解法可将含有Fe、Zn、Ag、Pt等杂质的粗铜提纯,下列叙述正确的是A.电解时以精铜作阳极B.电解时阴极发生还原反应C.粗铜连接电源负极,其电极反应是Cu=Cu2++2e—D.电解后,电解槽底部会形成含少量Ag、Pt等金属的阳极泥10.能正确表示下列反应的离子方程式是A.金属铝溶于稀硫酸中:Al+2H+=A13++H2↑B.碳酸锌溶于稀硝酸中:CO23-+2H+=H2O+CO2↑C.醋酸钠水溶液中通入足量C02:2CH3COO—+CO2+H20=2CH3COOH+CO23-D.少量Cl2通入KI溶液中:Cl2+2I—=2C1—+I211.短周期元素X、Y、Z所在的周期数依次增大,它们的原子序数之和为20,且Y2—与Z+核外电子层的结构相同。下列化合物中同时存在极性和非极性共价键的是A.Z2YB.X2Y2C.Z2Y2D.ZYX12.下列化合物分子中的所有原子都处于同一平面的是2A.溴苯B.对二甲苯C.氯乙烯D.丙烯第Ⅱ卷本卷包括必考题和选考题两部分。第13题~第17题为必考题,每个试题考生都必须做答。第18题~第20题为选考题,考生根据要求做答。13.(8分)A~G各物质间的关系如下图,其中B、D为气态单质。请回答下列问题:(1)物质C和E的名称分别为________________、__________________;(2)可选用不同的A进行反应①,若能在常温下进行,其化学方程式为_____________;若只能在加热情况下进行,则反应物A应为_____________;(3)反应②的化学方程式为_______________________________________;(4)新配制的F溶液应加入_____________以防止其转化为G。检验G溶液中阳离子的常用试剂是_____________,实验现象为____________________________________________。14.(8分)高炉炼铁过程中发生的主要反应为已知该反应在不同温度下的平衡常数如下:请回答下列问题:(1)该反应的平衡...

1、当您付费下载文档后,您只拥有了使用权限,并不意味着购买了版权,文档只能用于自身使用,不得用于其他商业用途(如 [转卖]进行直接盈利或[编辑后售卖]进行间接盈利)。
2、本站所有内容均由合作方或网友上传,本站不对文档的完整性、权威性及其观点立场正确性做任何保证或承诺!文档内容仅供研究参考,付费前请自行鉴别。
3、如文档内容存在违规,或者侵犯商业秘密、侵犯著作权等,请点击“违规举报”。

碎片内容

2010年海南高考化学(原卷版).doc

确认删除?