电脑桌面
添加内谋知识网--内谋文库,文书,范文下载到电脑桌面
安装后可以在桌面快捷访问

2010年全国统一高考历史试卷(全国卷ⅰ)(原卷版).pdf

2010年全国统一高考历史试卷(全国卷ⅰ)(原卷版).pdf_第1页
1/5
2010年全国统一高考历史试卷(全国卷ⅰ)(原卷版).pdf_第2页
2/5
2010年全国统一高考历史试卷(全国卷ⅰ)(原卷版).pdf_第3页
3/5
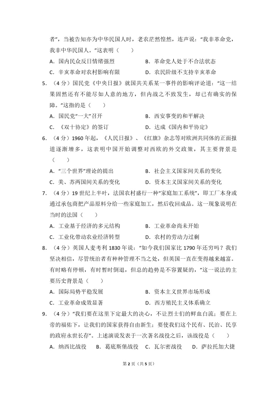
2010年全国高考历史试卷(全国卷Ⅰ)一、在每题给出的四个选项中,只有一项是符合题目要求的.1.(4分)中国古代常用五行相生相克解释朝代更替,称作“五德”。每个朝代在“五德”中都有相应的次序。曹魏被定为“土德”,通过“禅让”代魏的西晋应为()A.金德B.木德C.水德D.火德2.(4分)欧阳修上疏说:“京城近有雕印文集二十卷,名为《宋文》者,多是当今议论时政之言……详其语言,不可流布,而雕印之人,不知事体,窃恐流布渐广,传之虏中,大于朝廷不变……(请)今后如有不经官司详令,妄行雕印文集,并不得货卖。”这反映了()A.宋代活字印刷开始普及B.书籍出版业受到政府的有效管理C.北宋与契丹关系紧张D.文化传播方式变化影响政府管理3.(4分)表11885~1892年田赋、厘金、关税占清政府年收入百分比年份总额(千两)田赋(%)厘金(%)关税(%)18857827638.617.918.818878578736.419.624.318898618735.517.425.718919539433.417.125.118928881635.217.226.0表中反映了这一时期()A.政府强化了对关税的控制B.连年战争使农村经济日趋凋敝C.民族工商业发展陷入停滞D.财政收入越来越倚重商品流通4.(4分)1913年,某身着日式服装的革命党人途遇一老农,老农询问其国籍,某称“予中华民国人也”。老农“忽作惊状,似绝不解中华民国为何物第1页(共5页)者”,当被告知亦为中华民国人时,老农茫然惶然,连声说:“我非革命党,我非中华民国人。”这表明()A.国内民众反日情绪强烈B.革命党人处于不合法状态C.辛亥革命对农村影响有限D.农民阶级不支持辛亥革命5.(4分)国民党《中央日报》就国共关系某一事件的影响评论道:“这一结果固然还有不能尽如人意的地方,但内战之不致发生,却已有确实的保障。”这指的是()A.国民党“一大”召开B.西安事变的和平解决C.《双十协定》的签订D.达成《国内和平协定》6.(4分)1960年起,《人民日报》、《红旗》杂志等对欧洲共同体的正面报道逐渐增多,这表明中国开始调整对西欧的外交政策,其主要背景是()A.“三个世界”理论的提出B.社会主义国家间关系的变化C.美、苏两国间关系的变化D.资本主义国家间关系的变化7.(4分)19世纪上半叶,法国农村盛行一种“家庭加工系统”,即工厂本身或通过承包商把产品原料分给一些家庭加工,然后收回成品。这一现象说明在当时的法国()A.工业基于经济的多元结构B.工业革命尚未开始C.工业化带动农业经济转型D.农村的劳动力过剩8.(4分)英国人麦考利1830年说:“如今我们国家比1790年还穷吗?我们坚决相信,尽管统治者有种种管理不当之处,但英国一直在变得越来越富。有时略有停顿,有时暂时倒退,但总的趋势是不容置疑的,”这一说法的主要历史背景是()A.国际局势平稳发展B.资本主义世界市场形成C.工业革命成效显著D.西方殖民主义体系确立9.(4分)“我们要在这里下定最大的决心,不让烈士们的鲜血白流;要在上帝的福佑下,让我们的国家获得自由新生;要使我们这个民有、民治、民享的政府永世长存”。上述演说发表于一次著名战役之后,该战役是()A.纳西比战役B.葛底斯堡战役C.瓦尔密战役D.萨拉托加大捷第2页(共5页)10.(4分)有人称俾斯麦是“德意志革命”的主要发起人,恩格斯则称其是“非出本心的革命者”。这次“革命”的主要目的是()A.打破欧洲力量的均衡B.结束长期的政治分裂C.改变德意志落后状态D.调整德国与法国的关系11.(4分)如图是第二次世界大战中一次战事的发生地。这一事件()A.改变了大战爆发后美国的“中立”政策B.标志着盟国在太平洋战场战略转折完成C.证明制空权已转移到反法西斯盟国一边D.导致了反法西斯力量实现更大规模联合12.(4分)德国学者乌尔里希。贝尔描述了一种现象:在经济全球化时代,任何大的民族企业,不论是“美国的”、“德国的”还是“法国的”大企业,都难以生存。这表明经济全球化时代()A.世界经济发展趋于合理平衡B.推动世界经济发展的主要力量都出现变化C.跨国大企业的民族属性消失D.发达国家的资本开始扩张到全球范围二、解答题13.(32分)阅读材料,完成下列各题。材料一明中...

1、当您付费下载文档后,您只拥有了使用权限,并不意味着购买了版权,文档只能用于自身使用,不得用于其他商业用途(如 [转卖]进行直接盈利或[编辑后售卖]进行间接盈利)。
2、本站所有内容均由合作方或网友上传,本站不对文档的完整性、权威性及其观点立场正确性做任何保证或承诺!文档内容仅供研究参考,付费前请自行鉴别。
3、如文档内容存在违规,或者侵犯商业秘密、侵犯著作权等,请点击“违规举报”。

碎片内容

2010年全国统一高考历史试卷(全国卷ⅰ)(原卷版).pdf

确认删除?