电脑桌面
添加内谋知识网--内谋文库,文书,范文下载到电脑桌面
安装后可以在桌面快捷访问

2010年浙江省高考化学(含解析版).docx

2010年浙江省高考化学(含解析版).docx_第1页
1/9
2010年浙江省高考化学(含解析版).docx_第2页
2/9
2010年浙江省高考化学(含解析版).docx_第3页
3/9
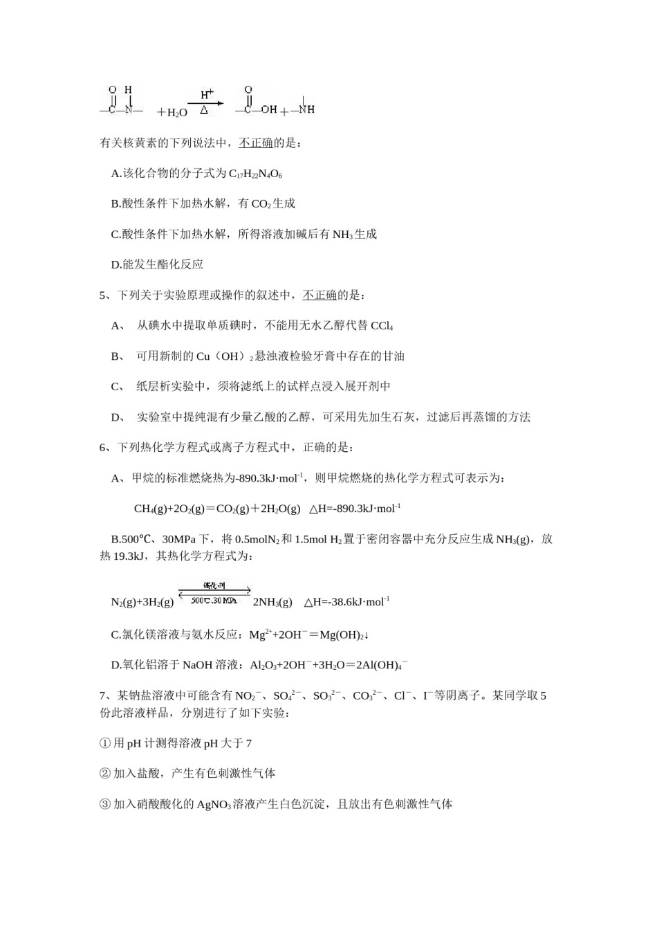
2010年高考理综化学试题(浙江卷)1、下列说法中正确的是A.光导纤维、棉花、油脂、ABS树脂都是由高分子化合物组成的物质B.开发核能、太阳能等新能源,推广基础甲醇汽油,使用无磷洗涤剂都可直接降低碳排放C.红外光谱仪、核磁共振仪、质谱仪都可用于有机化合物结构的分析D.阴极射线、-粒子散射现象及布朗运动的发现都对原子结构模型的建立作出了贡献2、有X、Y、Z、W、M五种短周期元素,其中X、Y、Z、W同周期,Z、M同主族;X+与M2-具有相同的电子层结构;离子半径:Z2->W-;Y的单质晶体熔点高、硬度大,是一种重要的半导体材料。下列说法中,正确的是A.X、M两种元素只能形成X2M型化合物B.由于W、Z、M元素的氢气化物相对分子质量依次减小,所以其沸点依次降低C.元素Y、Z、W的单质晶体属于同种类型的晶体D.元素W和M的某些单质可作为水处理中的消毒剂3、Li-Al/FeS电池是一种正在开发的车载电池,该电池中正极的电极反应式为:2Li+FeS+2e-=Li2S+Fe有关该电池的下列中,正确的是A.Li-Al在电池中作为负极材料,该材料中Li的化合价为+1价B.该电池的电池反应式为:2Li+FeS=Li2S+FeC.负极的电极反应式为Al-3e-=Al3+D.充电时,阴极发生的电极反应式为:Li2S+Fe-2e-=2Li++FeS4、核黄素又称为维生素B2,可促进发育和细胞再生,有利于增进视力,减轻眼睛疲劳。核黄素分子的结构为:已知:+H2O+有关核黄素的下列说法中,不正确的是:A.该化合物的分子式为C17H22N4O6B.酸性条件下加热水解,有CO2生成C.酸性条件下加热水解,所得溶液加碱后有NH3生成D.能发生酯化反应5、下列关于实验原理或操作的叙述中,不正确的是:A、从碘水中提取单质碘时,不能用无水乙醇代替CCl4B、可用新制的Cu(OH)2悬浊液检验牙膏中存在的甘油C、纸层析实验中,须将滤纸上的试样点浸入展开剂中D、实验室中提纯混有少量乙酸的乙醇,可采用先加生石灰,过滤后再蒸馏的方法6、下列热化学方程式或离子方程式中,正确的是:A、甲烷的标准燃烧热为-890.3kJ·mol-1,则甲烷燃烧的热化学方程式可表示为:CH4(g)+2O2(g)=CO2(g)+2H2O(g)△H=-890.3kJ·mol-1B.500℃、30MPa下,将0.5molN2和1.5molH2置于密闭容器中充分反应生成NH3(g),放热19.3kJ,其热化学方程式为:N2(g)+3H2(g)2NH3(g)△H=-38.6kJ·mol-1C.氯化镁溶液与氨水反应:Mg2++2OH-=Mg(OH)2↓D.氧化铝溶于NaOH溶液:Al2O3+2OH-+3H2O=2Al(OH)4-7、某钠盐溶液中可能含有NO2-、SO42-、SO32-、CO32-、Cl-、I-等阴离子。某同学取5份此溶液样品,分别进行了如下实验:①用pH计测得溶液pH大于7②加入盐酸,产生有色刺激性气体③加入硝酸酸化的AgNO3溶液产生白色沉淀,且放出有色刺激性气体④加足量BaCl2溶液,产生白色沉淀,该沉淀溶于稀硝酸且放出气体,将气体通入品红溶液,溶液不褪色⑤加足量BaCl2溶液,产生白色沉淀,在滤液中加入酸化的(NH4)2Fe(SO4)2溶液,再滴加KSCN溶液,显红色该同学最终确定在上述六种离子中仅含NO2-、CO32-、Cl-三种阴离子。请分析,该同学只需要完成上述哪几个实验,即可得出此结论。A.①②④⑤B.③④C.③④⑤D.②③⑤8、洗车安全气囊是行车安全的重要保障。当车辆发生碰撞的瞬间,安全装置通电点火使其中的粉末分解释放出大量的氮气形成气囊,从而保护司机及乘客免受伤害。为研究安全气囊工作的化学原理,取安全装置中的固体粉末进行实验。经组成分析,确定该粉末仅Na、Fe、N、O四种元素。水溶性试验表明,固体粉末部分溶解。经检测,可溶物为化合物甲;不溶物为红棕色固体,可溶于盐酸。取13.0g化合物甲,加热使其完全分解,生成氮气和单质乙,生成的氮气折合成标准状况下的体积为6.72L。单质乙就在高温隔绝空气的条件下与不溶物红棕色粉末反应生成化合物丙和另和一种单质。化合物丙与空气接触可转化为可溶性盐。请回答下列问题:(1)甲的化学方程式为,丙的电子式为。(2)若丙在空气中转化为碳酸氢盐,则反应的化学方程式为。(3)单质乙与红棕色粉末发生反应的化学方程式为,安全气囊中红棕色粉末的作用是。(4)以下物质中,有可能作为安全气囊中红棕色粉末替代品的是。A.KClB.KNO3C.Na2SD.CuO(5)设计一个实...

1、当您付费下载文档后,您只拥有了使用权限,并不意味着购买了版权,文档只能用于自身使用,不得用于其他商业用途(如 [转卖]进行直接盈利或[编辑后售卖]进行间接盈利)。
2、本站所有内容均由合作方或网友上传,本站不对文档的完整性、权威性及其观点立场正确性做任何保证或承诺!文档内容仅供研究参考,付费前请自行鉴别。
3、如文档内容存在违规,或者侵犯商业秘密、侵犯著作权等,请点击“违规举报”。

碎片内容

2010年浙江省高考化学(含解析版).docx

确认删除?