电脑桌面
添加内谋知识网--内谋文库,文书,范文下载到电脑桌面
安装后可以在桌面快捷访问

2013年北京市高考历史试卷(含解析版).pdf

2013年北京市高考历史试卷(含解析版).pdf_第1页
1/24
2013年北京市高考历史试卷(含解析版).pdf_第2页
2/24
2013年北京市高考历史试卷(含解析版).pdf_第3页
3/24
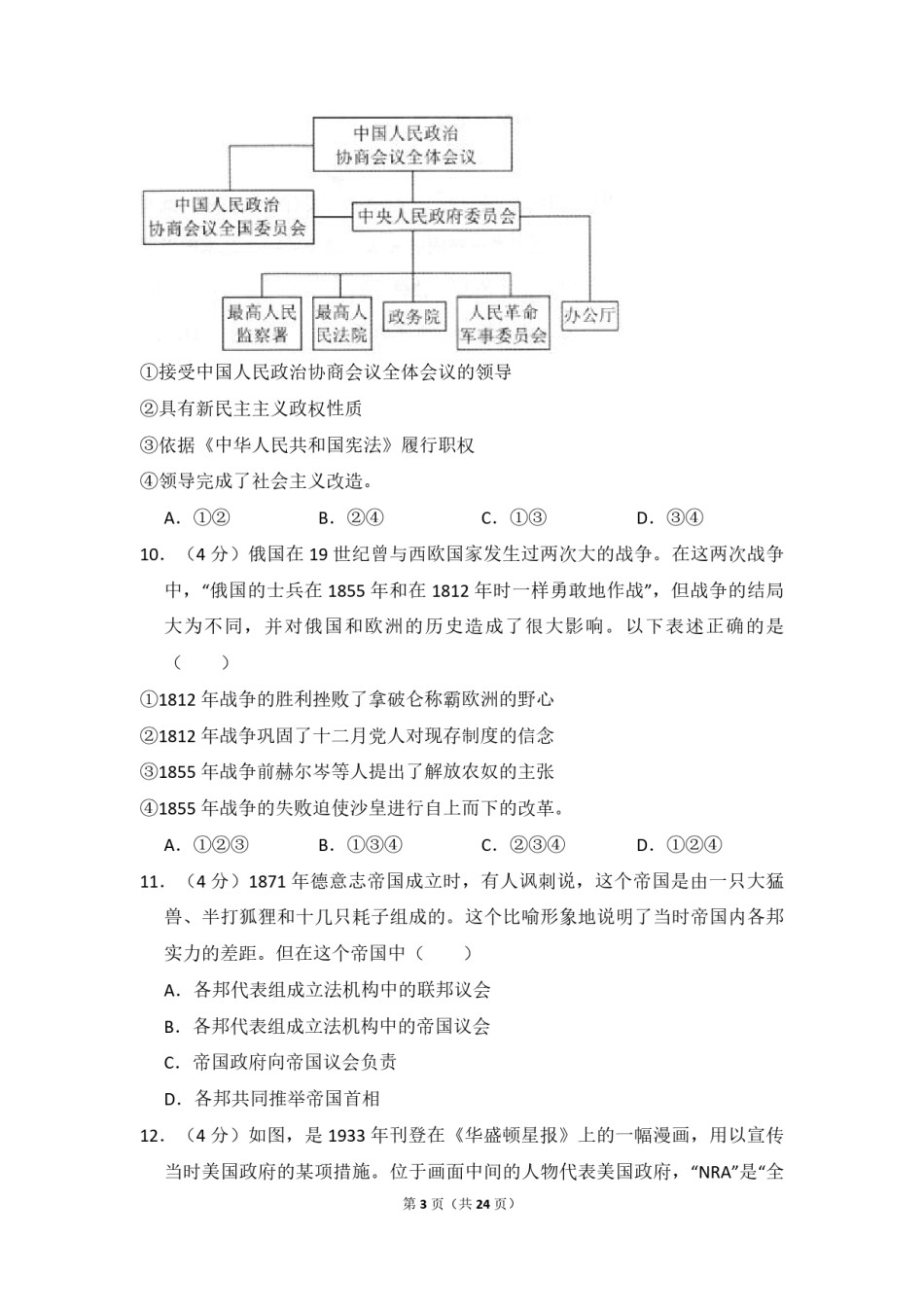
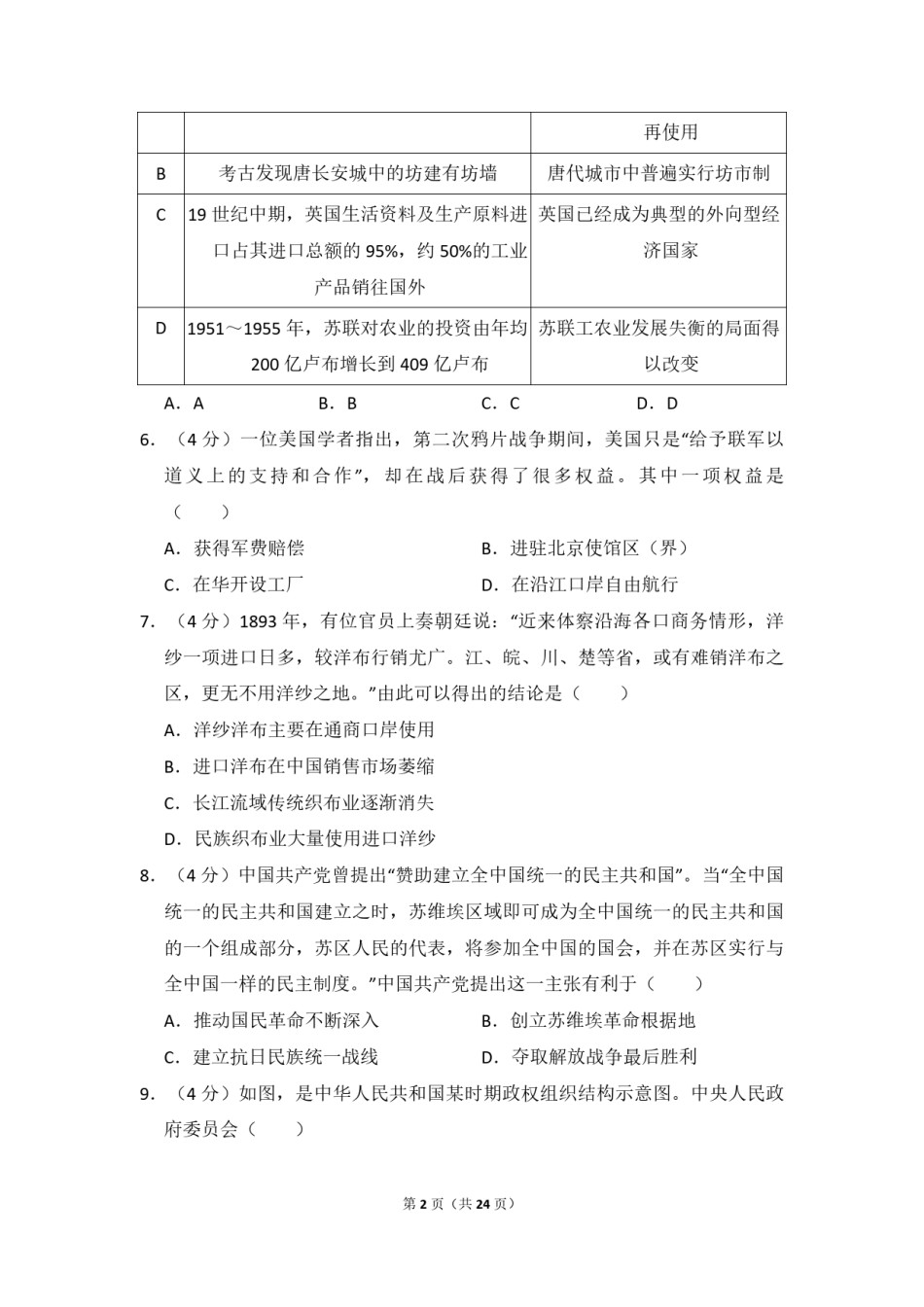
2013年北京市高考历史试卷一、选择题1.(4分)四川省博物馆藏有一块文字残缺的《九域守令图》石碑,其中一段碑文是:“至于□国,天下分而为七。□并四海,变易古制,始为□县,更□、□分裂,至□灭陈,天下方合为一。”“□”处缺失的文字应该是()A.周B.秦C.汉D.唐2.(4分)如图,判断下列各项表述正确的是()A.汉武帝在②颁布推恩令B.北魏孝文帝从③迁都到②C.②和④先后是两宋的都城D.明太祖在①废除了丞相制度3.(4分)1985年,一艘荷兰东印度公司的沉船被发现,船上载有景德镇生产的青花瓷。该船沉没的时间最早应为()A.北宋中期B.元末明初C.明末清初D.鸦片战争时期4.(4分)秦汉以来儒家思想不断发展。下列属于吸收外来文化因素、阐释儒家思想的著作是()①《春秋繁露》②《四书章句集注》③《儒林外史》④《孔子改制考》A.①②B.②④C.①③D.③④5.(4分)下列各项史实与结论之间逻辑关系正确的是()史实结论A宋代发明了活字印刷术宋代以后雕版印制技术基本不第1页(共24页)再使用B考古发现唐长安城中的坊建有坊墙唐代城市中普遍实行坊市制C19世纪中期,英国生活资料及生产原料进英国已经成为典型的外向型经口占其进口总额的95%,约50%的工业济国家产品销往国外D1951~1955年,苏联对农业的投资由年均苏联工农业发展失衡的局面得200亿卢布增长到409亿卢布以改变A.AB.BC.CD.D6.(4分)一位美国学者指出,第二次鸦片战争期间,美国只是“给予联军以道义上的支持和合作”,却在战后获得了很多权益。其中一项权益是()A.获得军费赔偿B.进驻北京使馆区(界)C.在华开设工厂D.在沿江口岸自由航行7.(4分)1893年,有位官员上奏朝廷说:“近来体察沿海各口商务情形,洋纱一项进口日多,较洋布行销尤广。江、皖、川、楚等省,或有难销洋布之区,更无不用洋纱之地。”由此可以得出的结论是()A.洋纱洋布主要在通商口岸使用B.进口洋布在中国销售市场萎缩C.长江流域传统织布业逐渐消失D.民族织布业大量使用进口洋纱8.(4分)中国共产党曾提出“赞助建立全中国统一的民主共和国”。当“全中国统一的民主共和国建立之时,苏维埃区域即可成为全中国统一的民主共和国的一个组成部分,苏区人民的代表,将参加全中国的国会,并在苏区实行与全中国一样的民主制度。”中国共产党提出这一主张有利于()A.推动国民革命不断深入B.创立苏维埃革命根据地C.建立抗日民族统一战线D.夺取解放战争最后胜利9.(4分)如图,是中华人民共和国某时期政权组织结构示意图。中央人民政府委员会()第2页(共24页)①接受中国人民政治协商会议全体会议的领导②具有新民主主义政权性质③依据《中华人民共和国宪法》履行职权④领导完成了社会主义改造。A.①②B.②④C.①③D.③④10.(4分)俄国在19世纪曾与西欧国家发生过两次大的战争。在这两次战争中,“俄国的士兵在1855年和在1812年时一样勇敢地作战”,但战争的结局大为不同,并对俄国和欧洲的历史造成了很大影响。以下表述正确的是()①1812年战争的胜利挫败了拿破仑称霸欧洲的野心②1812年战争巩固了十二月党人对现存制度的信念③1855年战争前赫尔岑等人提出了解放农奴的主张④1855年战争的失败迫使沙皇进行自上而下的改革。A.①②③B.①③④C.②③④D.①②④11.(4分)1871年德意志帝国成立时,有人讽刺说,这个帝国是由一只大猛兽、半打狐狸和十几只耗子组成的。这个比喻形象地说明了当时帝国内各邦实力的差距。但在这个帝国中()A.各邦代表组成立法机构中的联邦议会B.各邦代表组成立法机构中的帝国议会C.帝国政府向帝国议会负责D.各邦共同推举帝国首相12.(4分)如图,是1933年刊登在《华盛顿星报》上的一幅漫画,用以宣传当时美国政府的某项措施。位于画面中间的人物代表美国政府,“NRA”是“全第3页(共24页)国复兴管理局”的缩写。这项措施旨在()A.恢复银行信誉B.鼓励建立工会C.加强社会保障D.调整劳资关系二、解答题13.(32分)计时﹣﹣记时﹣﹣纪史材料一公元前431年,底比斯军队入侵普拉提亚。关于此事发生的年代,古希腊历史学家修昔底德记为:征服优波亚后缔结“...

1、当您付费下载文档后,您只拥有了使用权限,并不意味着购买了版权,文档只能用于自身使用,不得用于其他商业用途(如 [转卖]进行直接盈利或[编辑后售卖]进行间接盈利)。
2、本站所有内容均由合作方或网友上传,本站不对文档的完整性、权威性及其观点立场正确性做任何保证或承诺!文档内容仅供研究参考,付费前请自行鉴别。
3、如文档内容存在违规,或者侵犯商业秘密、侵犯著作权等,请点击“违规举报”。

碎片内容

2013年北京市高考历史试卷(含解析版).pdf

确认删除?