电脑桌面
添加内谋知识网--内谋文库,文书,范文下载到电脑桌面
安装后可以在桌面快捷访问

2013年福建高考生物真题及答案.doc

2013年福建高考生物真题及答案.doc_第1页
1/6
2013年福建高考生物真题及答案.doc_第2页
2/6
2013年福建高考生物真题及答案.doc_第3页
3/6
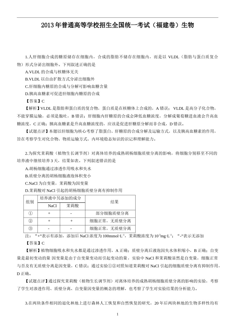
2013年普通高等学校招生全国统一考试(福建卷)生物1.人肝细胞合成的糖原储存在细胞内,合成的脂肪不储存在细胞内,而是以VLDL(脂肪与蛋白质复合物)形式分泌出细胞外。下列叙述正确的是A.VLDL的合成与核糖体无关B.VLDL以自由扩散方式分泌出细胞外C.肝细胞内糖原的合成与分解可影响血糖含量D.胰高血糖素可促进肝细胞内糖原的合成【答案】C【解析】VLDL是脂肪和蛋白质的复合物,蛋白质是在核糖体上合成的,A错误;VLDL是高分子化合物,不能穿膜运输,必须是胞吐,B错误;肝细胞内肝糖原的合成会降低血糖浓度,分解成葡萄糖进血液会升高血糖浓度,C正确;胰高血糖素是升高血糖浓度的,应该是促进肝糖原分解而非合成,D错误。【试题点评】本题以肝细胞为核心考察了脂蛋白、肝糖原的合成分解及运输方式,以及胰高血糖素的作用,旨在考察学生对化合物、物质运输方式、内环境稳态知识的识记和理解能力。2.为探究茉莉酸(植物生长调节剂)对离体培养的成熟胡杨细胞质壁分离的影响,将细胞分别移至不同的培养液中继续培养3天,结果如表。下列叙述错误的是A.胡杨细胞通过渗透作用吸水和失水B.质壁分离的胡杨细胞液泡体积变小C.NaCl为自变量,茉莉酸为因变量D.茉莉酸对NaCl引起的胡杨细胞质壁分离有抑制作用培养液中另添加的成分组别NaCl茉莉酸结果①+-部分细胞质壁分离②++细胞正常,无质壁分离③--细胞正常,无质壁分离注:“+”表示有添加,添加后NaCl浓度为100mmol·L-1,茉莉酸浓度为10-3mg·L-1;“-”表示无添加【答案】C【解析】植物细胞吸水和失水都是通过渗透作用,A正确;质壁分离后液泡因失水体积缩小,B正确;自变量是最初变动的量因变量是由于自变量变动而引起变动的量,实验中NaCl和茉莉酸显然是自变量,细胞正常与否及有无质壁分离是因变量,C错误;通过实验①②对照知道茉莉酸对NaCl引起的细胞质壁分离有抑制作用,D正确。【试题点评】通过探究茉莉酸(植物生长调节剂)对离体培养的成熟胡杨细胞质壁分离的影响的实验,考察了学生对渗透作用、质壁分离、自变量因变量的概念的理解,也考察了学生对实验结果的分析能力。3.在两块条件相同的退化林地上进行森林人工恢复和自然恢复的研究,20年后两块林地的生物多样性均有1不同程度提高,其中人工种植的马尾松人工恢复林植物种数为137种,无人工种植的自然恢复林植物种数为226种。下列叙述错误的是A.可采用样方法调查林地上植物的种群密度B.森林恢复提高了生产者固定的太阳能总量C.人工恢复林比自然恢复林的植物丰富度低D.自然恢复林的形成属于初生演替【答案】D【解析】样方法可以用来调查植物和活动能力弱的动物的种群密度,A正确;森林恢复扩大了植被面积和垂直高度,提高了生产者固定的太阳能总量,B正确;人工恢复林中植物种数为137种,无人工种植的自然恢复林植物种数为226种,自然前者的植物丰富度低,C正确;初生演替是发生在沙丘、火山岩、冰川泥上等从来没有被植物覆盖过的地面,或者原来存在过植物,但别彻底消灭了的地方发生的演替,退化林地显然不属此例,应属次生演替,D错误。【试题点评】通过比较人工恢复林和自然恢复林中的植物种类数,考察了种群密度的调查方法、流经生物群落的太阳能总量、物种丰富度、群落演替等概念的识记和理解能力。4.下列为减少实验误差而采取的措施,错误的是选项实验内容减少实验误差采取的措施A对培养液中酵母菌数量进行计数多次计数取平均值B探索2,4-D促进插条生根的最适浓度预实验确定浓度范围C调查人群中红绿色盲发生率调查足够大的群体,随机取样并统计D比较有丝分裂细胞周期不同时期的时间长短观察多个装片、多个视野的细胞并统计【答案】B【解析】对培养液中酵母菌数量进行计数时,多次计数取平均值,而且次数越多越接近真实值,可以减少实验误差,A正确;探索2,4-D促进插条生根的最适浓度,应该是找到浓度范围后,再细分浓度梯度,反复实验,找到最适合浓度,B错误;调查人群中某病的发生率,确实应该调查足够大的群体,随机取样并统计,C正确;比较有丝分裂细胞周期不同时期的时间长短,确应观察多个装片、多个视野的细胞并统计,而且样本数量越大越准确,D正确。【试题点...

1、当您付费下载文档后,您只拥有了使用权限,并不意味着购买了版权,文档只能用于自身使用,不得用于其他商业用途(如 [转卖]进行直接盈利或[编辑后售卖]进行间接盈利)。
2、本站所有内容均由合作方或网友上传,本站不对文档的完整性、权威性及其观点立场正确性做任何保证或承诺!文档内容仅供研究参考,付费前请自行鉴别。
3、如文档内容存在违规,或者侵犯商业秘密、侵犯著作权等,请点击“违规举报”。

碎片内容

2013年福建高考生物真题及答案.doc

确认删除?