电脑桌面
添加内谋知识网--内谋文库,文书,范文下载到电脑桌面
安装后可以在桌面快捷访问

2013年安徽高考生物真题及答案.doc

2013年安徽高考生物真题及答案.doc_第1页
1/6
2013年安徽高考生物真题及答案.doc_第2页
2/6
2013年安徽高考生物真题及答案.doc_第3页
3/6
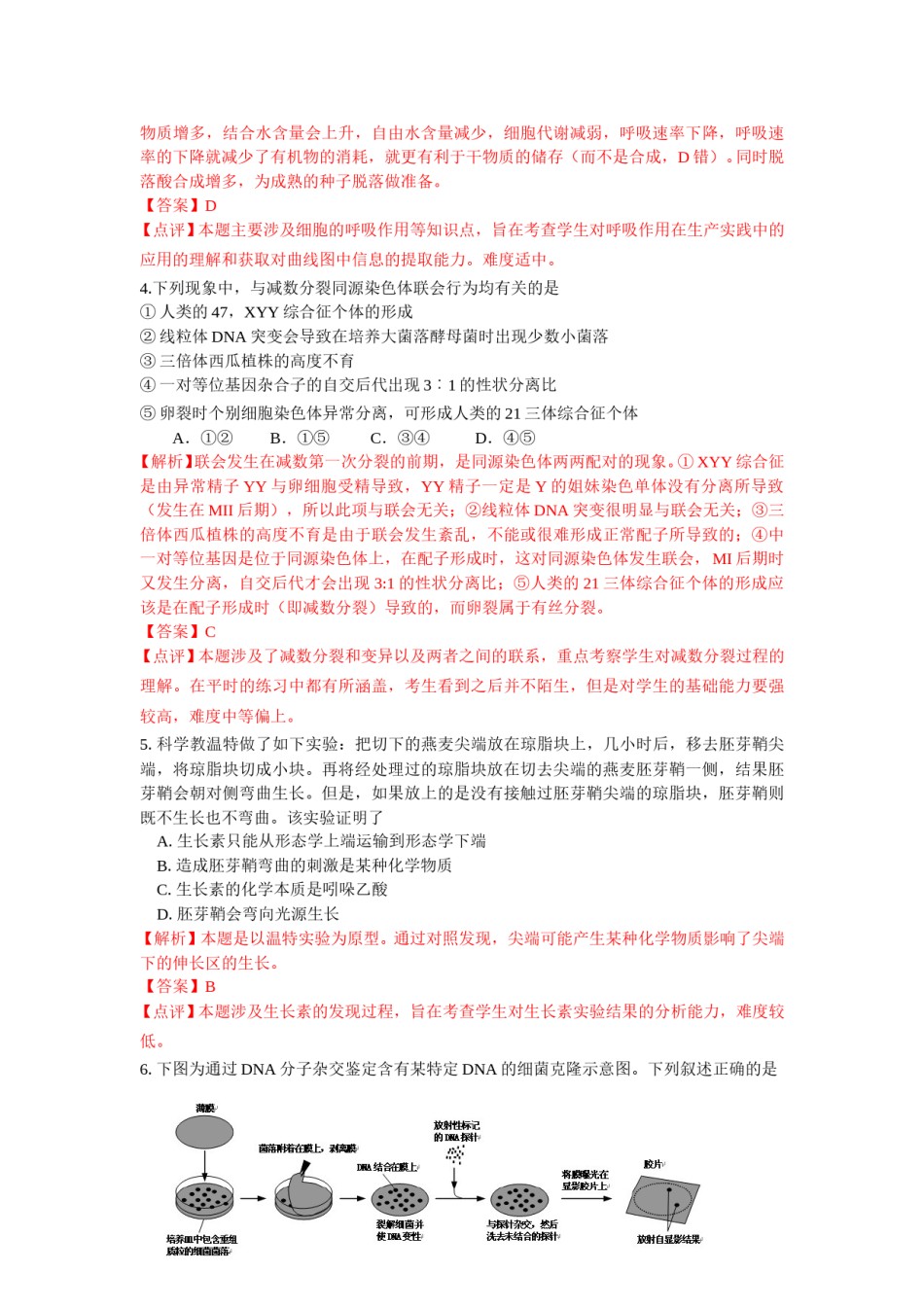
安徽理综生物卷及解析1.生物膜将真核细胞分隔成不同的区室,使得细胞内能够同时进行多种化学反应,而不会互相干扰。下列叙述正确的是A.细胞核是mRNA合成和加工的场所B.高尔基体是肽链合成和加工的场所C.线粒体将葡萄糖氧化分解成CO2和H2OD.溶酶体合成和分泌多种酸性水解酶【解析】真核细胞的转录有些复杂,在细胞核内DNA首先转录出相应的前体RNA,通过加工,剪切掉内含子转录出的片段后,加工成为成熟的mRNA,所以A正确;核糖体是肽链合成场所,新生肽链首先进入内质网进行初步加工后以囊泡的形式转移到高尔基体内进一步加工成熟、分类、包装和运输,故B错;C项中的线粒体不能直接利用葡萄糖使其分解,以葡萄糖为底物的有氧呼吸过程,G在细胞质基质脱氢并产生丙酮酸,后丙酮酸进入线粒体内进一步氧化分解成CO2和H2O;D中溶酶体内确实有多种酸性水解酶,但不是其本身合成,而是来自核糖体合成,经内质网和高尔基体加工后进入溶酶体内,且溶酶体内的酶不能分泌。【答案】A【点评】本题主要考查细胞的结构和功能,涉及的知识面较广,来源于课本而又高于课本,综合性较强,难度适中。2.细胞代谢受酶的调节和控制。下列叙述正确的是A.激素都是通过影响靶细胞内酶活性来调节细胞代谢B.代谢的终产物可反馈调节相关酶活性,进而调节代谢速率C.同一个体各种细胞酶的种类相同、数量不同,代谢不同D.对于一个细胞来说,酶的种类和数量不会发生变化【解析】激素调节细胞代谢既可以通过影响靶细胞内酶活性来调节细胞代谢,也可以通过影响靶细胞内某些酶基因的表达来调节酶的数量从而调节细胞代谢,A错误;许多小分子物质的合成是由一连串的反应组成的,催化此物质生成的第一步的酶,往往被它们的终端产物抑制。这种抑制叫反馈抑制,B正确;同一个体各种细胞中,由于发生细胞分化导致不同细胞的结构和功能不同,细胞中进行的生化反应也不相同,所以所含酶的种类也有差异,数量上当然也不相同,C错误;在D项中,一个细胞中的酶的种类和数量是会发生变化的,比如酵母菌在有氧时胞内会产生大量的与有氧呼吸有关的酶,而在缺氧或无氧时,与无氧呼吸有关的酶就会增多,所以D错误。【答案】B【点评】本题涉及细胞代谢及其调节等知识,旨在考查学生对细胞代谢中激素和酶的作用的理解,难度中等偏下。3.右图为每10粒水稻种子在成熟过程中干物质和呼吸速率变化的示意图。下列分析不正确的是A.种子干物质快速积累时期,呼吸作用旺盛B.种子成熟后期自由水减少,呼吸速率下降C.种子成熟后期脱落酸含量较高,呼吸速率下降D.种子呼吸速率下降有利于干物质合成【解析】通过图示可知:在前20天内呼吸速率逐渐增加,之后开始减少。而干物质在开花后的35天内一直在明显增加后几乎保持不变。所以种子干物质快速积累时期,呼吸作用旺盛。种子成熟后期,由于干物质增多,结合水含量会上升,自由水含量减少,细胞代谢减弱,呼吸速率下降,呼吸速率的下降就减少了有机物的消耗,就更有利于干物质的储存(而不是合成,D错)。同时脱落酸合成增多,为成熟的种子脱落做准备。【答案】D【点评】本题主要涉及细胞的呼吸作用等知识点,旨在考查学生对呼吸作用在生产实践中的应用的理解和获取对曲线图中信息的提取能力。难度适中。4.下列现象中,与减数分裂同源染色体联会行为均有关的是①人类的47,XYY综合征个体的形成②线粒体DNA突变会导致在培养大菌落酵母菌时出现少数小菌落③三倍体西瓜植株的高度不育④一对等位基因杂合子的自交后代出现3︰1的性状分离比⑤卵裂时个别细胞染色体异常分离,可形成人类的21三体综合征个体A.①②B.①⑤C.③④D.④⑤【解析】联会发生在减数第一次分裂的前期,是同源染色体两两配对的现象。①XYY综合征是由异常精子YY与卵细胞受精导致,YY精子一定是Y的姐妹染色单体没有分离所导致(发生在MII后期),所以此项与联会无关;②线粒体DNA突变很明显与联会无关;③三倍体西瓜植株的高度不育是由于联会发生紊乱,不能或很难形成正常配子所导致的;④中一对等位基因是位于同源染色体上,在配子形成时,这对同源染色体发生联会,MI后期时又发生分离,自交后代才会出现3:1的性状分离比;⑤人类的21...

1、当您付费下载文档后,您只拥有了使用权限,并不意味着购买了版权,文档只能用于自身使用,不得用于其他商业用途(如 [转卖]进行直接盈利或[编辑后售卖]进行间接盈利)。
2、本站所有内容均由合作方或网友上传,本站不对文档的完整性、权威性及其观点立场正确性做任何保证或承诺!文档内容仅供研究参考,付费前请自行鉴别。
3、如文档内容存在违规,或者侵犯商业秘密、侵犯著作权等,请点击“违规举报”。

碎片内容

2013年安徽高考生物真题及答案.doc

确认删除?