电脑桌面
添加内谋知识网--内谋文库,文书,范文下载到电脑桌面
安装后可以在桌面快捷访问

2013年高考真题 政治(山东卷)(含解析版).doc

2013年高考真题 政治(山东卷)(含解析版).doc_第1页
1/4
2013年高考真题 政治(山东卷)(含解析版).doc_第2页
2/4
2013年高考真题 政治(山东卷)(含解析版).doc_第3页
3/4
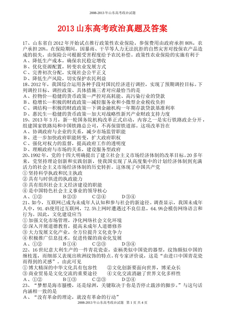
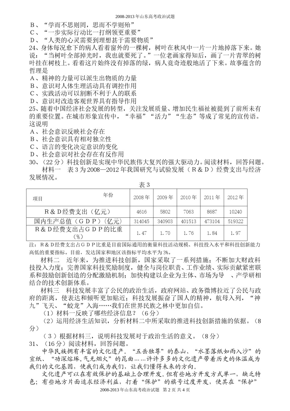
2008-2013年山东高考政治试题2013山东高考政治真题及答案17、山东省自2012年开始试点推行政策性农业保险,参保费用由政府承担80%,农户承担20%。在保险期间,因暴雨、干旱等人力无法抗拒的自然灾害对投保农产品造成的损失,由保险公司根据受害程度给予农民补偿。政策性农业保险的实施有利于A、降低生产成本,确保农民稳定增收B、优化资源配置,转变农业发展方式C、完善初次分配,实现社会公平正义D、降低生产风险,切实保护农民利益18、2012年,我国综合运用各种手段对国民经济进行调控,实现了预期调控目标。下列调控目标、调控政策、具体措施三者对应最恰当的是A、控物价—稳健的货币政策—严控对高耗能、高污染行业的贷款B、稳增长—积极的财政政策—减轻服务业和小微型企业税收负担C、调结构—积极的财政政策—下调金融机构一年期存款贷款基准利率D、惠民生—稳健的货币政策—加大对战略性新兴产业财政支持力度19、2013年3月,新一轮国务院机构改革正式启动,内容之一是实行铁路政企分开,组建国家铁路局和中国铁路总公司,不再保留铁道部。这项改革旨在A、协调政府与企业的关系,减少市场监管职能B、进一步加快政府职能转变,扩大政府职权C、强化对权力的监督,提高政府工作的透明度D、理顺政府与市场的关系,建设服务型政府20、1992年,党的十四大明确提出了建立社会主义市场经济体制的改革目标。20多年来,党坚持理论创新和实践创新,使我国实现了从高度集中的计划经济体制到充满活力的社会主义市场经济体制的历史转折。这体现了中国共产党①坚持科学执政和民主执政②具有与时俱进的执政能力③具有组织社会主义经济建设的职能④是中国特色社会主义事业的领导核心A、①②B②③C②④D③④21、如今,互联网已成为未成年人认知和参与社会的新途径。调查显示,我国未成年人中,91.4%使用过互联网,72.5%上网时遭遇过不良信息,64.9%会模仿网络语言和行为。因此,文化建设应当①加强文化市场管理,净化网络社会文化环境②深入开展道德教育,提高未成年人道德修养③大力发展文化产业,全方位提升文化竞争力④积极推广信息技术,促进传媒的商业化发展A、①②B①④C②③D③④22、16世纪意大利生产的一件青花瓷壶,壶柄类似中国瓷的器型,纹饰颇似中国的缠枝莲,而细部又表现出欧洲纹饰的特点。有专家评价说,这是“由进口中国青花瓷而得到的灵感”。由此可见①博大精深的中华文化具有包容性②文化创新要面向世界,博采众长③商业贸易是文化交流的重要途径④文化交流消融了世界文化多样性A、①②B①③C②③D②④23、“梦想是海市蜃楼,还是绿洲,关键取决于你是否停止跋涉的脚步。”与这句话内涵相一致的是A、“没有革命的理论,就没有革命的行动”2008-2013年山东高考政治试题第1页共4页2008-2013年山东高考政治试题B、“学而不思则罔,思而不学则殆”C、“一步实际行动比一打纲领更重要”D、“人类的心灵需要到理想甚于需要物质”24、身体每况愈下的病人看着窗外的一棵树,树叶在秋风中一片一片地掉落下来。她说:“当树叶全部掉光时,我也就要死了。”一位老画家得知后,画了一片青翠的树叶挂在树枝上。看着这片始终没有掉落的绿,病人竟奇迹般地活了下来。故事蕴含的哲理是A、精神的力量可以派生出物质的力量B、意识对人体生理活动具有调控作用C、实践活动可以割断不利于人的联系D、意识对改造客观世界具有指导作用25、随着中国经济社会发展的转型,关注发展质量、增加民生福祉被提到了前所未有的重要位置。在城市形象宣传中,“幸福”“活力”“生态”等成了常见的宣传语。这说明A、社会意识反映社会存在B、社会意识具有相对独立性C、语言的变化决定意识的变化D、社会意识对社会存在有反作用30、(22分)科技创新是实现中华民族伟大复兴的强大驱动力。阅读材料,回答问题。材料一表3为2008—2012年我国研究与试验发展(R&D)经费支出与经济发展情况。表3项目年份2008年2009年2010年2011年2012年R&D经费支出(亿元)461658027063868710240国内生产总值(GDP)(亿元)314045340903401513473104519322R&D经费支出占GDP的比重1.4...

1、当您付费下载文档后,您只拥有了使用权限,并不意味着购买了版权,文档只能用于自身使用,不得用于其他商业用途(如 [转卖]进行直接盈利或[编辑后售卖]进行间接盈利)。
2、本站所有内容均由合作方或网友上传,本站不对文档的完整性、权威性及其观点立场正确性做任何保证或承诺!文档内容仅供研究参考,付费前请自行鉴别。
3、如文档内容存在违规,或者侵犯商业秘密、侵犯著作权等,请点击“违规举报”。

碎片内容

2013年高考真题 政治(山东卷)(含解析版).doc

确认删除?