电脑桌面
添加内谋知识网--内谋文库,文书,范文下载到电脑桌面
安装后可以在桌面快捷访问

2013年江苏省高考化学试卷 .doc

2013年江苏省高考化学试卷   .doc_第1页
1/11
2013年江苏省高考化学试卷   .doc_第2页
2/11
2013年江苏省高考化学试卷   .doc_第3页
3/11
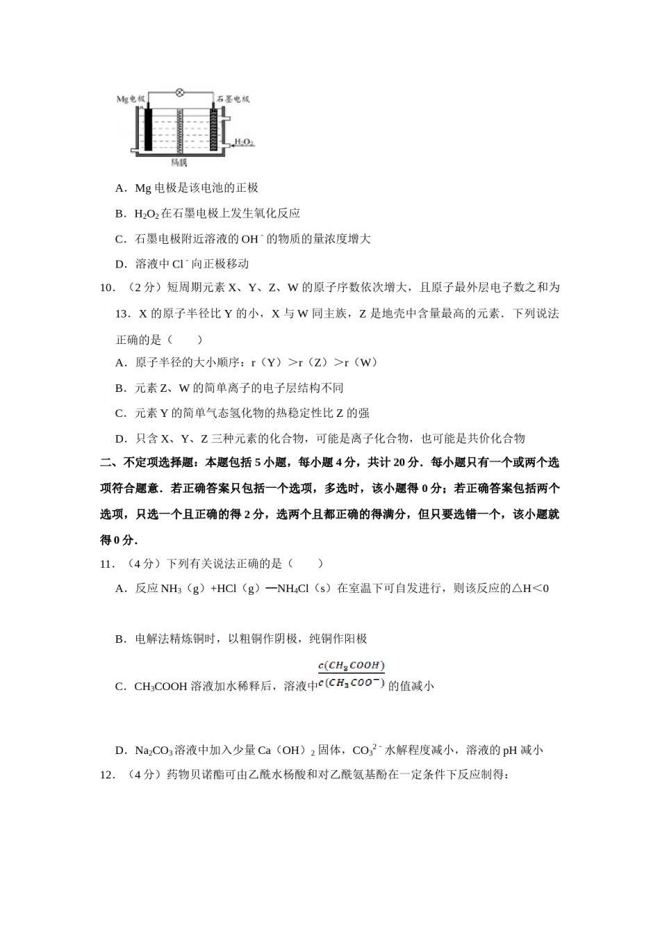
2013年江苏省高考化学试卷一、单项选择题:本题包括10小题,每小题2分,共计20分.每小题只有一个选项符合题意.1.(2分)燃料电池能有效提高能源利用率,具有广泛的应用前景.下列物质均可用作燃料电池的燃料,其中最环保的是()A.甲醇B.天然气C.液化石油气D.氢气2.(2分)下列有关化学用语表示正确的是()A.丙烯的结构简式:C3H6B.氢氧根离子的电子式:C.氯原子的结构示意图:D.中子数为146、质子数为92的铀(U)原子U3.(2分)常温下,下列各组离子在指定溶液中一定能大量共存的是()A.使甲基橙变红色的溶液:Mg2+、K+、SO42﹣、NO3﹣B.使酚酞变红色的溶液:Na+、Cu2+、HCO3﹣、NO3﹣C.0.1mol•L﹣1AgNO3溶液:H+、K+、SO42﹣、I﹣D.0.1mol•L﹣1NaAlO2溶液:H+、Na+、Cl﹣、SO42﹣4.(2分)下列有关物质性质的应用正确的是()A.液氨汽化时要吸收大量的热,可用作制冷剂B.二氧化硅不与强酸反应,可用石英器皿盛放氢氟酸C.生石灰能与水反应,可用来干燥氯气D.氯化铝是一种电解质,可用于电解法制铝5.(2分)用固体样品配制一定物质的量浓度的溶液,需经过称量、溶解、转移溶液、定容等操作。下列图示对应的操作规范的是()A.称量B.溶解C.转移D.定容6.(2分)甲、乙、丙、丁四种物质中,甲、乙、丙均含有相同的某种元素,它们之间具有如下转化关系:甲乙丙.下列有关物质的推断不正确的是()A.若甲为焦炭,则丁可能是O2B.若甲为SO2,则丁可能是氨水C.若甲为Fe,则丁可能是盐酸D.若甲为NaOH溶液,则丁可能是CO27.(2分)设NA为阿伏加德罗常数的值.下列说法正确的是()A.1L1mol•L﹣1的NaClO溶液中含有ClO﹣的数目为NAB.78g苯含有C=C双键的数目为3NAC.常温常压下,14g由N2与CO组成的混合气体含有的原子数目为NAD.标准状况下,6.72LNO2与水充分反应转移的电子数目为0.1NA8.(2分)下列表示对应化学反应的离子方程式正确的是()A.MnO2与浓盐酸反应制Cl2:MnO2+4HClMn2++2Cl﹣+Cl2↑+2H2OB.明矾溶于水产生Al(OH)3胶体:Al3++3H2O═Al(OH)3↓+3H+C.Na2O2溶于水产生O2:Na2O2+H2O═2Na++2OH﹣+O2↑D.Ca(HCO3)2溶液与少量NaOH溶液反应:HCO3﹣+Ca2++OH﹣═CaCO3↓+H2O9.(2分)Mg﹣H2O2电池可用于驱动无人驾驶的潜航器.该电池以海水为电解质溶液,示意图如下.该电池工作时,下列说法正确的是()A.Mg电极是该电池的正极B.H2O2在石墨电极上发生氧化反应C.石墨电极附近溶液的OH﹣的物质的量浓度增大D.溶液中Cl﹣向正极移动10.(2分)短周期元素X、Y、Z、W的原子序数依次增大,且原子最外层电子数之和为13.X的原子半径比Y的小,X与W同主族,Z是地壳中含量最高的元素.下列说法正确的是()A.原子半径的大小顺序:r(Y)>r(Z)>r(W)B.元素Z、W的简单离子的电子层结构不同C.元素Y的简单气态氢化物的热稳定性比Z的强D.只含X、Y、Z三种元素的化合物,可能是离子化合物,也可能是共价化合物二、不定项选择题:本题包括5小题,每小题4分,共计20分.每小题只有一个或两个选项符合题意.若正确答案只包括一个选项,多选时,该小题得0分;若正确答案包括两个选项,只选一个且正确的得2分,选两个且都正确的得满分,但只要选错一个,该小题就得0分.11.(4分)下列有关说法正确的是()A.反应NH3(g)+HCl(g)═NH4Cl(s)在室温下可自发进行,则该反应的△H<0B.电解法精炼铜时,以粗铜作阴极,纯铜作阳极C.CH3COOH溶液加水稀释后,溶液中的值减小D.Na2CO3溶液中加入少量Ca(OH)2固体,CO32﹣水解程度减小,溶液的pH减小12.(4分)药物贝诺酯可由乙酰水杨酸和对乙酰氨基酚在一定条件下反应制得:下列有关叙述正确的是()A.贝诺酯分子中有三种含氧官能团B.可用FeCl3溶液区别乙酰水杨酸和对乙酰氨基酚C.乙酰水杨酸和对乙酰氨基酚均能与NaHCO3溶液反应D.贝诺酯与足量NaOH溶液共热,最终生成乙酰水杨酸钠和对乙酰氨基酚钠13.(4分)下列依据相关实验得出的结论正确的是()A.向某溶液中加入稀盐酸,产生的气体通入澄清石灰水,石灰水变浑浊,该溶液一定是碳酸盐溶液B.用铂丝蘸取少量某溶液进行焰色反应,火焰...

1、当您付费下载文档后,您只拥有了使用权限,并不意味着购买了版权,文档只能用于自身使用,不得用于其他商业用途(如 [转卖]进行直接盈利或[编辑后售卖]进行间接盈利)。
2、本站所有内容均由合作方或网友上传,本站不对文档的完整性、权威性及其观点立场正确性做任何保证或承诺!文档内容仅供研究参考,付费前请自行鉴别。
3、如文档内容存在违规,或者侵犯商业秘密、侵犯著作权等,请点击“违规举报”。

碎片内容

2013年江苏省高考化学试卷 .doc

确认删除?