电脑桌面
添加内谋知识网--内谋文库,文书,范文下载到电脑桌面
安装后可以在桌面快捷访问

2011年高考贵州理综物理试题(含答案).doc

2011年高考贵州理综物理试题(含答案).doc_第1页
1/19
2011年高考贵州理综物理试题(含答案).doc_第2页
2/19
2011年高考贵州理综物理试题(含答案).doc_第3页
3/19
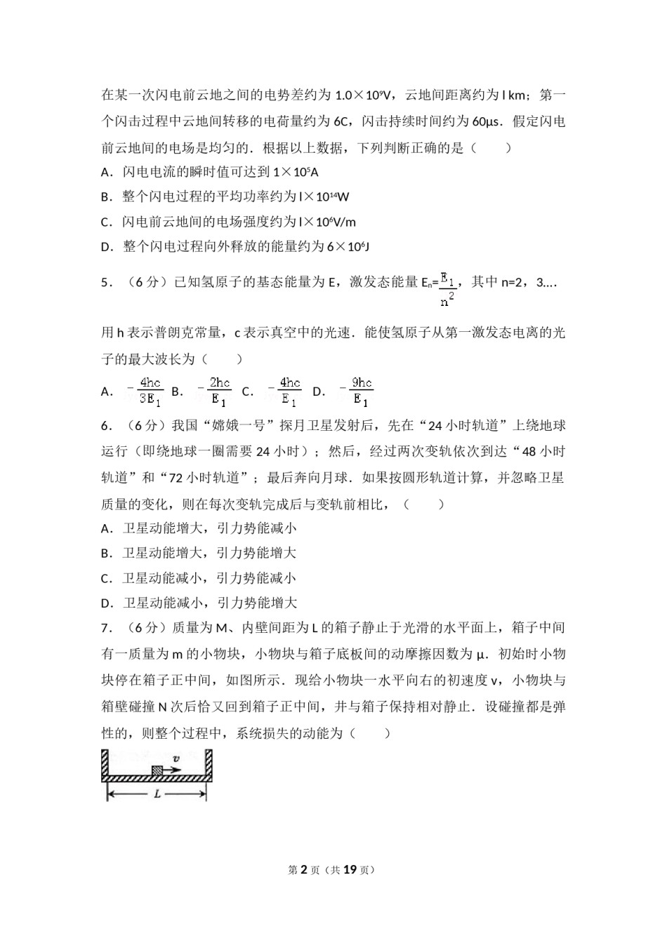
2011年全国统一高考物理试卷(全国卷Ⅱ)一、选择题(本题共8小题.在每小题给出的四个选项中,有的只有一个选项正确,有的有多个选项正确,全部选对的得6分,选对但不全的得3分,有选错的得0分.共48分)1.(6分)关于一定量的气体,下列叙述正确的是()A.气体吸收的热量可以完全转化为功B.气体体积增大时,其内能一定减少C.气体从外界吸收热量,其内能一定增加D.外界对气体做功,气体内能可能减少2.(6分)如图,两根相互平行的长直导线分别通有方向相反的电流I1和I2,且I1>I2;a、b、c、d为导线某一横截面所在平面内的四点,且a、b、c与两导线共面;b点在两导线之间,b、d的连线与导线所在平面垂直.磁感应强度可能为零的点是()A.a点B.b点C.c点D.d点3.(6分)雨后太阳光入射到水滴中发生色散而形成彩虹.设水滴是球形的,图中的圆代表水滴过球心的截面,入射光线在过此截面的平面内,a、b、c、d代表四条不同颜色的出射光线,则它们可能依次是()A.紫光、黄光、蓝光和红光B.紫光、蓝光、黄光和红光C.红光、蓝光、黄光和紫光D.红光、黄光、蓝光和紫光4.(6分)通常一次闪电过程历时约0.2~0.3s,它由若干个相继发生的闪击构成.每个闪击持续时间仅40~80μs,电荷转移主要发生在第一个闪击过程中.第1页(共19页)在某一次闪电前云地之间的电势差约为1.0×109V,云地间距离约为lkm;第一个闪击过程中云地间转移的电荷量约为6C,闪击持续时间约为60μs.假定闪电前云地间的电场是均匀的.根据以上数据,下列判断正确的是()A.闪电电流的瞬时值可达到1×105AB.整个闪电过程的平均功率约为l×1014WC.闪电前云地间的电场强度约为l×106V/mD.整个闪电过程向外释放的能量约为6×106J5.(6分)已知氢原子的基态能量为E,激发态能量En=,其中n=2,3….用h表示普朗克常量,c表示真空中的光速.能使氢原子从第一激发态电离的光子的最大波长为()A.B.C.D.6.(6分)我国“嫦娥一号”探月卫星发射后,先在“24小时轨道”上绕地球运行(即绕地球一圈需要24小时);然后,经过两次变轨依次到达“48小时轨道”和“72小时轨道”;最后奔向月球.如果按圆形轨道计算,并忽略卫星质量的变化,则在每次变轨完成后与变轨前相比,()A.卫星动能增大,引力势能减小B.卫星动能增大,引力势能增大C.卫星动能减小,引力势能减小D.卫星动能减小,引力势能增大7.(6分)质量为M、内壁间距为L的箱子静止于光滑的水平面上,箱子中间有一质量为m的小物块,小物块与箱子底板间的动摩擦因数为μ.初始时小物块停在箱子正中间,如图所示.现给小物块一水平向右的初速度v,小物块与箱壁碰撞N次后恰又回到箱子正中间,井与箱子保持相对静止.设碰撞都是弹性的,则整个过程中,系统损失的动能为()第2页(共19页)A.mv2B.C.NμmglD.NμmgL8.(6分)一列简谐横波沿x轴传播,波长为1.2m,振幅为A.当坐标为x=0处质元的位移为且向y轴负方向运动时.坐标为x=0.4m处质元的位移为.当坐标为x=0.2m处的质元位于平衡位置且向y轴正方向运动时,x=0.4m处质元的位移和运动方向分别为()A.、沿y轴正方向B.,沿y轴负方向C.、沿y轴正方向D.、沿y轴负方向二、实验题(共18分)9.(6分)在“油膜法估测油酸分子的大小”实验中,有下列实验步骤:①往边长约为40cm的浅盘里倒入约2cm深的水.待水面稳定后将适量的痱子粉均匀地撒在水面上.②用注射器将事先配好的油酸酒精溶液滴一滴在水面上,待薄膜形状稳定.③将画有油膜形状的玻璃板平放在坐标纸上,计算出油膜的面积,根据油酸的体积和面积计算出油酸分子直径的大小.④用注射器将事先配好的油酸酒精溶液一滴一滴地滴入量筒中,记下量筒内每增加一定体积时的滴数,由此计算出一滴油酸酒精溶液的体积.⑤将玻璃板放在浅盘上,然后将油膜的形状用彩笔描绘在玻璃板上.完成下列填空:(1)上述步骤中,正确的顺序是.(填写步骤前面的数字)(2)将1cm3的油酸溶于酒精,制成300cm3的油酸酒精溶液;测得lcm3的油酸酒精溶液有50滴.现取一滴该油酸酒精溶液滴在水面上,测得所形成的油膜的面积是0.13m2.由此估算出油酸分子的直径为m.(...

1、当您付费下载文档后,您只拥有了使用权限,并不意味着购买了版权,文档只能用于自身使用,不得用于其他商业用途(如 [转卖]进行直接盈利或[编辑后售卖]进行间接盈利)。
2、本站所有内容均由合作方或网友上传,本站不对文档的完整性、权威性及其观点立场正确性做任何保证或承诺!文档内容仅供研究参考,付费前请自行鉴别。
3、如文档内容存在违规,或者侵犯商业秘密、侵犯著作权等,请点击“违规举报”。

碎片内容

2011年高考贵州理综物理试题(含答案).doc

确认删除?