电脑桌面
添加内谋知识网--内谋文库,文书,范文下载到电脑桌面
安装后可以在桌面快捷访问

2011年全国统一高考化学试卷(全国卷ⅰ)(原卷版).pdf

2011年全国统一高考化学试卷(全国卷ⅰ)(原卷版).pdf_第1页
1/5
2011年全国统一高考化学试卷(全国卷ⅰ)(原卷版).pdf_第2页
2/5
2011年全国统一高考化学试卷(全国卷ⅰ)(原卷版).pdf_第3页
3/5
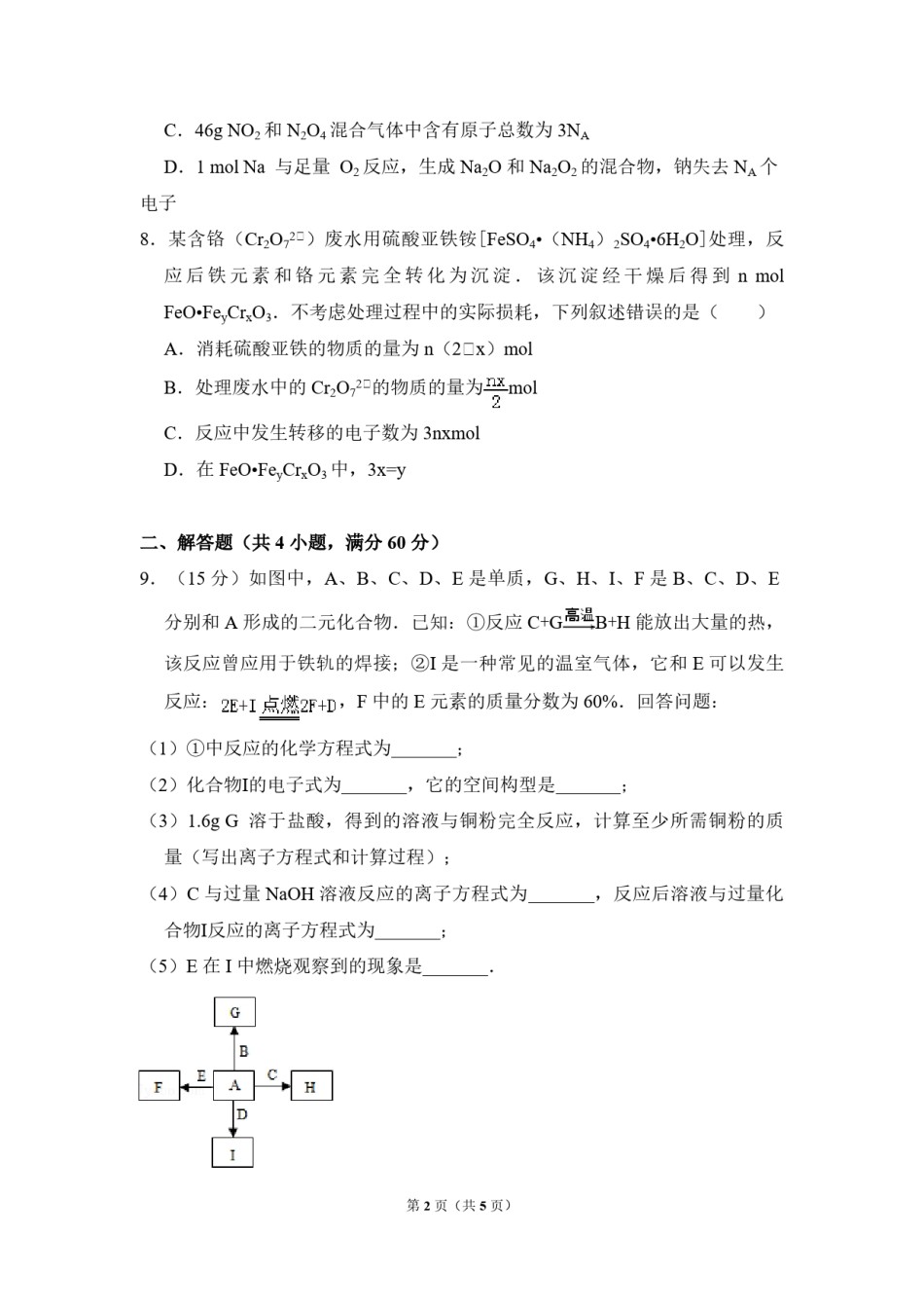
2011年全国统一高考化学试卷(全国卷Ⅰ)一、选择题1.等浓度的下列稀溶液:①乙酸、②苯酚、③碳酸、④乙醇,它们的pH由小到大排列正确的是()A.④②③①B.③①②④C.①②③④D.①③②④2.下列叙述错误的是()A.用金属钠可区分乙醇和乙醚B.用高锰酸钾酸性溶液可区分己烷和3﹣己烯C.用水可区分苯和溴苯D.用新制的银氨溶液可区分甲酸甲酯和乙醛3.在容积可变的密闭容器中,2molN2和8molH2在一定条件下发生反应,达到平衡时,H2的转化率为25%,则平衡时的氮气的体积分数接近于()A.5%B.10%C.15%D.20%4.室温时,将浓度和体积分别为c1、V1的NaOH溶液和c2、V2的CH3COOH溶液相混合,下列关于该混合溶液的叙述错误的是()A.若PH>7时,则一定是c1V1=c2V2B.在任何情况下都是c(Na+)+c(H+)=c(CH3COO﹣)+c(OH﹣)C.当pH=7时,若V1=V2,则一定是c2>c1D.若V1=V2、c1=c2,则c(CH3COO﹣)+c(CH3COOH)=c(Na+)5.用石墨做电极电解CuSO4溶液.通电一段时间后,欲使用电解液恢复到起始状态,应向溶液中加入适量的()A.CuSO4B.H2OC.CuOD.CuSO4•5H2O6.将足量CO2通入下列各溶液中,所含离子还能大量共存的是()A.K+、SiO32﹣、Cl﹣、NO3﹣B.H+、NH4+、Al3+、SO42﹣C.Na+、S2﹣、OH﹣、SO42﹣D.Na+、C6H5O﹣、CH3COO﹣、HCO3﹣7.NA为阿伏伽德罗常数,下列叙述错误的是()A.18gH2O中含的质子数为10NAB.12g金刚石含有的共价键数为4NA第1页(共5页)C.46gNO2和N2O4混合气体中含有原子总数为3NAD.1molNa与足量O2反应,生成Na2O和Na2O2的混合物,钠失去NA个电子8.某含铬(Cr2O72﹣)废水用硫酸亚铁铵[FeSO4•(NH4)2SO4•6H2O]处理,反应后铁元素和铬元素完全转化为沉淀.该沉淀经干燥后得到nmolFeO•FeyCrxO3.不考虑处理过程中的实际损耗,下列叙述错误的是()A.消耗硫酸亚铁的物质的量为n(2﹣x)molB.处理废水中的Cr2O72﹣的物质的量为molC.反应中发生转移的电子数为3nxmolD.在FeO•FeyCrxO3中,3x=y二、解答题(共4小题,满分60分)9.(15分)如图中,A、B、C、D、E是单质,G、H、I、F是B、C、D、E分别和A形成的二元化合物.已知:①反应C+GB+H能放出大量的热,该反应曾应用于铁轨的焊接;②I是一种常见的温室气体,它和E可以发生反应:,F中的E元素的质量分数为60%.回答问题:(1)①中反应的化学方程式为;(2)化合物Ⅰ的电子式为,它的空间构型是;(3)1.6gG溶于盐酸,得到的溶液与铜粉完全反应,计算至少所需铜粉的质量(写出离子方程式和计算过程);(4)C与过量NaOH溶液反应的离子方程式为,反应后溶液与过量化合物Ⅰ反应的离子方程式为;(5)E在I中燃烧观察到的现象是.第2页(共5页)10.(15分)反应aA(g)+bB(g)cC(g)(△H<0)在等容条件下进行.改变其他反应条件,在Ⅰ、Ⅱ、Ⅲ阶段体系中各物质浓度随时间变化的曲线如图1所示:回答问题:(1)反应的化学方程式中,a:b:c为;(2)A的平均反应速率VⅠ(A)、VⅡ(A)、VⅢ(A)从大到小排列次序为;(3)B的平衡转化率αⅠ(B)、αⅡ(B)、αⅢ(B)中最小的是,其值是;(4)由第一次平衡到第二次平衡,平衡移动的方向是,采取的措施是;(5)比较第Ⅱ阶段反应温度(T2)和第Ⅲ阶段反应温度(T3)的高低:T2T3(填“>”“<”“=”),判断的理由是;(6)达到第三次平衡后,将容器的体积扩大一倍,假定10min后达到新的平衡,请在下图2中用曲线表示第IV阶段体系中各物质的浓度随时间变化的趋势如图2(曲线上必须标出A、B、C).第3页(共5页)11.(15分)请回答下列实验中抽取气体的有关问题.(1)如图1是用KMnO4与浓盐酸反应制取适量氯气的简易装置.装置B、C、D的作用分别是:B;C;D;(2)在实验室欲制取适量NO气体.①如图2中最适合完成该实验的简易装置是(填序号);②根据所选的装置完成下表(不需要的可不填):应加入的物质所起的作用ABCD③简单描述应观察到的实验现象.图1图212.(15分)金刚烷是一种重要的化工原料,工业上可通过图1途径制备,请回答下列问题:第4页(共5页)(1)环戊二烯分子中最多有个原子共平面;(2)金刚烷的分子式为,其...

1、当您付费下载文档后,您只拥有了使用权限,并不意味着购买了版权,文档只能用于自身使用,不得用于其他商业用途(如 [转卖]进行直接盈利或[编辑后售卖]进行间接盈利)。
2、本站所有内容均由合作方或网友上传,本站不对文档的完整性、权威性及其观点立场正确性做任何保证或承诺!文档内容仅供研究参考,付费前请自行鉴别。
3、如文档内容存在违规,或者侵犯商业秘密、侵犯著作权等,请点击“违规举报”。

碎片内容

2011年全国统一高考化学试卷(全国卷ⅰ)(原卷版).pdf

确认删除?