电脑桌面
添加内谋知识网--内谋文库,文书,范文下载到电脑桌面
安装后可以在桌面快捷访问

2012年高考真题 历史(山东卷)(含解析版).docx

2012年高考真题 历史(山东卷)(含解析版).docx_第1页
1/7
2012年高考真题 历史(山东卷)(含解析版).docx_第2页
2/7
2012年高考真题 历史(山东卷)(含解析版).docx_第3页
3/7
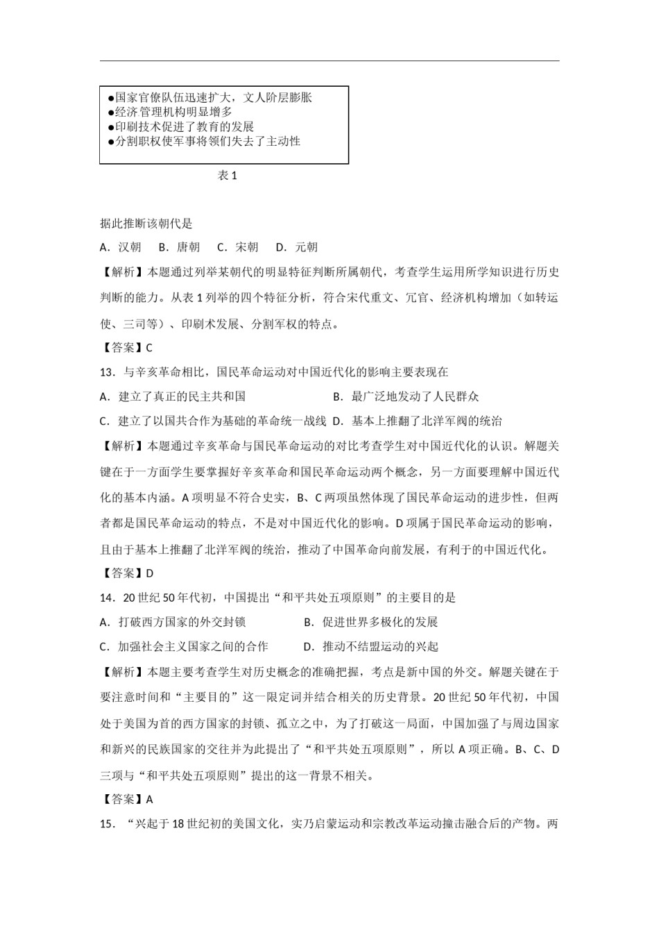
2012年山东卷文科综合历史部分试题9.有学者评论战国时期某学派说:“他们都是些注重实践的政治家……他们认为贵族的存在已不合时宜……他们把商人和学者看作是可有可无或多余的人。”这一学派是A.儒家B.道家C.墨家D.法家【解析】本题直接引用战国时期某学派的观点,考查学生对解读材料并据此调用所学知识的能力。考点为百家争鸣。解题关键是把握这一学派观点中的几个特点:注重实践、反对贵族、轻视商人和学者,符合这几个特点的学派是法家。【答案】D10.唐初以三省长官为宰相。高宗时,打破宰相任用资历限制,允许三省中四品以下官员以“同中书门下平章事”名义行宰相权,参预朝政。其目的是A.重用人才,推行科举取士B.分割相权,加强君主专制C.分工协作,提高行政效率D.缓和矛盾,抑制朋党之争【解析】本题以直接叙述的方式创设情境,考查学生对中国古代专制制度的认识。题干中“三省长官”均为宰相、“打破宰相作用资历限制”和三省中“四品以下官员”行宰相权等内容,反映皇帝分割相权,以解决皇权与相权的矛盾,目的是加强专制。材料没有涉及科举取士、分工协作、抑制朋党等方面的内容,排除A、C、D三项。【答案】B11.《登州府志》记载,“纺织花布,以自衣被。穷乡山陬,无问男妇为之,其织作须织工。勤有余布,亦兼鬻于乡市,复有布贾贩之城市”。这反映出当时登州①自然经济解体②家庭手工业发展③商品经济发展④出现经济区域分工A.①②B.②③C.③④D.①④【解析】本题以古代登州经济为切入,考查学生对中国古代小农经济的认识。解题的关键是要读懂材料中古文的含义,从纺织品自用、男妇皆从事纺织可以看出此时登州仍属于小农经济,手工业以家庭生产的方式出现,但生产出剩余的产品则可以拿到乡市出卖,而由布贾再贩到城市去,由此可见②、③是正确的反映了当时登州情况,①明显错误,材料中没有体现出区域分工的情况。【答案】B12.表1所列内容为中国某朝代具有的一些特征。●国家官僚队伍迅速扩大,文人阶层膨胀●经济管理机构明显增多●印刷技术促进了教育的发展●分割职权使军事将领们失去了主动性表1据此推断该朝代是C.宋朝D.元朝A.汉朝B.唐朝【解析】本题通过列举某朝代的明显特征判断所属朝代,考查学生运用所学知识进行历史判断的能力。从表1列举的四个特征分析,符合宋代重文、冗官、经济机构增加(如转运使、三司等)、印刷术发展、分割军权的特点。【答案】C13.与辛亥革命相比,国民革命运动对中国近代化的影响主要表现在A.建立了真正的民主共和国B.最广泛地发动了人民群众C.建立了以国共合作为基础的革命统一战线D.基本上推翻了北洋军阀的统治【解析】本题通过辛亥革命与国民革命运动的对比考查学生对中国近代化的认识。解题关键在于一方面学生要掌握好辛亥革命和国民革命运动两个概念,另一方面要理解中国近代化的基本内涵。A项明显不符合史实,B、C两项虽然体现了国民革命运动的进步性,但两者都是国民革命运动的特点,不是对中国近代化的影响。D项属于国民革命运动的影响,且由于基本上推翻了北洋军阀的统治,推动了中国革命向前发展,有利于的中国近代化。【答案】D14.20世纪50年代初,中国提出“和平共处五项原则”的主要目的是A.打破西方国家的外交封锁B.促进世界多极化的发展C.加强社会主义国家之间的合作D.推动不结盟运动的兴起【解析】本题主要考查学生对历史概念的准确把握,考点是新中国的外交。解题关键在于要注意时间和“主要目的”这一限定词并结合相关的历史背景。20世纪50年代初,中国处于美国为首的西方国家的封锁、孤立之中,为了打破这一局面,中国加强了与周边国家和新兴的民族国家的交往并为此提出了“和平共处五项原则”,所以A项正确。B、C、D三项与“和平共处五项原则”提出的这一背景不相关。【答案】A15.“兴起于18世纪初的美国文化,实乃启蒙运动和宗教改革运动撞击融合后的产物。两项运动有个共通之处——而这正是美式思维模式的根本。”这里的“美式思维模式的根本”是指B.崇尚理性,重视法制A.反抗权威,强调个人自由C.崇尚理性,强调个人自由D.反抗权威,重视法制【解析】本题主要考查学生...

1、当您付费下载文档后,您只拥有了使用权限,并不意味着购买了版权,文档只能用于自身使用,不得用于其他商业用途(如 [转卖]进行直接盈利或[编辑后售卖]进行间接盈利)。
2、本站所有内容均由合作方或网友上传,本站不对文档的完整性、权威性及其观点立场正确性做任何保证或承诺!文档内容仅供研究参考,付费前请自行鉴别。
3、如文档内容存在违规,或者侵犯商业秘密、侵犯著作权等,请点击“违规举报”。

碎片内容

2012年高考真题 历史(山东卷)(含解析版).docx

确认删除?