电脑桌面
添加内谋知识网--内谋文库,文书,范文下载到电脑桌面
安装后可以在桌面快捷访问

2012年浙江省高考历史(原卷版).pdf

2012年浙江省高考历史(原卷版).pdf_第1页
1/3
2012年浙江省高考历史(原卷版).pdf_第2页
2/3
2012年浙江省高考历史(原卷版).pdf_第3页
3/3
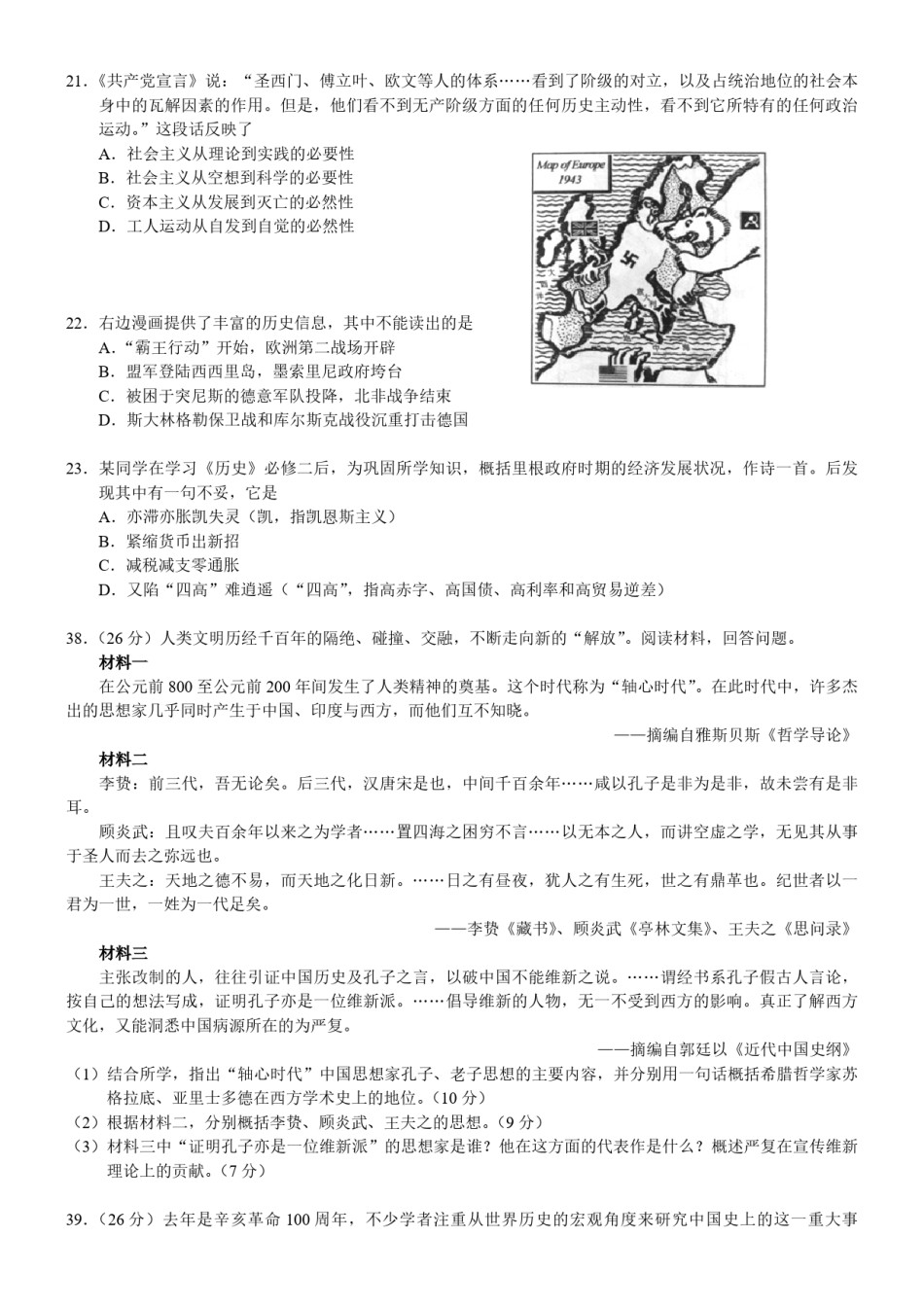
2012年普通高等学校招生全国统一考试(浙江卷)文科综合历史部分试题12.东西方先哲的思想,有的倾向哲理思辨,有的倾向实际功利。其中贯穿着讲求实际功利精神的是①墨家学派的诉求②王阳明心学的主旨③智者学派的主张④百科全书派的共同追求A.①③B.②④C.①②④D.①③④13.中国古代讲究“同姓不婚”。已知春秋时秦晋两国世为婚姻(故称两姓联姻为“喜结秦晋之好”),而鲁晋两国不可通婚。结合所学关于“西周分封制”的知识,能够判断①晋国是姬姓封国②晋燕两国可以通婚③晋宋两国可以通婚④秦燕两国可以通婚A.①②③B.①②④C.①③④D.②③④14.史籍记载,东汉南阳樊氏“能治田,殖至三百顷。广起庐舍,高楼连阁,波陂灌注,竹木成林,六畜放牧,鱼蠃梨果,檀棘桑麻,闭门成市,兵弩器械,资至百万。”下列关于樊氏庄园的说法,错误的是A.庄园经济力量强大B.自给自足程度很高C.草市交易十分发达D.生产经营活动广泛15.某外国学者在研究唐代人口时,引李白诗句“邯郸四十万,同日陷长平”,证唐代邯郸人口殷盛。有学者则指出李白用的是战国时秦赵长平之战,秦人胜,坑杀赵兵四十万的典故。下列说法中最为合理的是A.李白以激情与浪漫著称,其诗不足为信B.李白是唐代著名诗人,意见具有权威性C.外国学者以诗证史,研究方法令人耳目一新D.历史研究可以以诗证史,但必须详加考辨16.康熙南巡时亲赴曲阜,在隆重盛大的祭孔典礼后,听孔子后裔孔尚任讲儒家经典,嗣后又破格授予其国子监博士。这些举动表明康熙①崇尚儒家文化②着力提升满族文化③延揽汉族文士④努力缓和民族矛盾A.①②③B.①③④C.②③④D.①②④17.1862年6月26日,《上海新报》一则某商行售卖“外国杂货”的广告云:新到什锦饼干、酸果、洋醋、吕宋烟、白兰地、小面镜仔、东洋竹篮仔等。这反映出A.社会经济结构的变动B.国人办报事业的发展C.物质生活时尚的变化D.百姓衣食住行的西化18.右边是抗日战争期间大后方七省(川、滇、黔、陕、甘、湘、桂)开办的工厂数量统计示意图(1937.7~1944)。从中可以得出的结论是A.大后方七省开办工厂的速度逐年递增B.太平洋战争爆发前后,大后方工业发展迅速C.大后方和沿海工业比例发生很大变化D.大后方工厂开办的主要原因是抵制日本的经济侵略19.报载,武汉工人提出“车间就是战场,工人就是战斗员,开快机器,多做一件活,就等于于多消灭一个敌人”;鞍山钢铁厂工人“把行李搬到工厂,昼夜守护在高炉旁……在极其艰苦的情况下,先后生产了大批军锹、军镐、炮弹钢、副油箱等,并不断改进技术,提高质量”。上述场景出现在A.抗日战争时期B.解放战争时期C.抗美援朝时期D.大跃进时期20.在古代,通才式的大师频出,而进入近代后此类大师越来越少。一般认为,达·芬奇是“最后一个百科全书式的人物”。其重要原因是A.在人类历史上,杰出人物的出现具有偶然性B.古人的成就达到相当高度后,后人很难超越C.古代学者少,评价目标集中;近代以来学者多,大师难以被公认D.近代以来的科学把研究对象分为不同领域分门别类加以研究21.《共产党宣言》说:“圣西门、傅立叶、欧文等人的体系……看到了阶级的对立,以及占统治地位的社会本身中的瓦解因素的作用。但是,他们看不到无产阶级方面的任何历史主动性,看不到它所特有的任何政治运动。”这段话反映了A.社会主义从理论到实践的必要性B.社会主义从空想到科学的必要性C.资本主义从发展到灭亡的必然性D.工人运动从自发到自觉的必然性22.右边漫画提供了丰富的历史信息,其中不能读出的是A.“霸王行动”开始,欧洲第二战场开辟B.盟军登陆西西里岛,墨索里尼政府垮台C.被困于突尼斯的德意军队投降,北非战争结束D.斯大林格勒保卫战和库尔斯克战役沉重打击德国23.某同学在学习《历史》必修二后,为巩固所学知识,概括里根政府时期的经济发展状况,作诗一首。后发现其中有一句不妥,它是A.亦滞亦胀凯失灵(凯,指凯恩斯主义)B.紧缩货币出新招C.减税减支零通胀D.又陷“四高”难逍遥(“四高”,指高赤字、高国债、高利率和高贸易逆差)38.(26分)人类文明历经千百年的隔绝、碰撞、交融...

1、当您付费下载文档后,您只拥有了使用权限,并不意味着购买了版权,文档只能用于自身使用,不得用于其他商业用途(如 [转卖]进行直接盈利或[编辑后售卖]进行间接盈利)。
2、本站所有内容均由合作方或网友上传,本站不对文档的完整性、权威性及其观点立场正确性做任何保证或承诺!文档内容仅供研究参考,付费前请自行鉴别。
3、如文档内容存在违规,或者侵犯商业秘密、侵犯著作权等,请点击“违规举报”。

碎片内容

2012年浙江省高考历史(原卷版).pdf

确认删除?