电脑桌面
添加内谋知识网--内谋文库,文书,范文下载到电脑桌面
安装后可以在桌面快捷访问

2014年高考广东历史试卷及答案.doc

2014年高考广东历史试卷及答案.doc_第1页
1/6
2014年高考广东历史试卷及答案.doc_第2页
2/6
2014年高考广东历史试卷及答案.doc_第3页
3/6
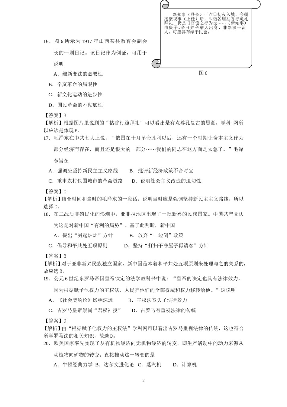
2014年普通高等学校招生全国统一考试(广东卷)文科综合历史部分试题12.“宗”是一个会意字。在甲骨文中,宗字作“”,“”象宫室屋宇之形,“”可能表示B.铁制农具C.祖先牌位D.皇帝宝座A.青铜兵器【答案】A【解析】由于宗是一个会意字,表示宫室屋宇,所以“”有可能是摆在宫室屋宇内的祖先牌位,故选A。13.唐代某诏令批评当时存在“恣行吞并,莫惧章程”和“口分永业(国家授予的田地),违法卖买”的现象。这表明当时A.井田制瓦解B.均田制受到破坏C.分封制恢复D.“市”突破空间限制【答案】C【解析】“口分永业(国家授予的田地)”学科网可以推断出是在唐代中期出现的均田制被兼并,受到破坏的现象。故选C。14.中国古代有这样一类官员,他们充当皇帝私人顾问,其权力来自与皇帝的私人关系。属于这类官员的有C.唐朝六部尚书D.明朝内阁大学士A.秦朝御史大夫B.汉朝丞相【答案】D【解析】题干中“充当皇帝私人顾问,其权利来自与皇帝的私人关系”说明一定不是法定的官职,故应该是D。15.《红楼梦》中,贾宝玉的父亲让仆人转告贾府私塾老师说:“什么《诗经》、古文,一概不用虚应故事,只是先把‘四书’一气讲明背熟,是最要紧的。”据此推出符合史实的结论是A.理学居于统治地位,“四书”更受重视B.孔子权威地位动摇,《诗经》遭到轻视C.科举制度弊端暴露,富家子弟弃儒从商D.《红楼梦》取材于现实,反映宋代生活【答案】A【解析】《红楼梦》是清初的小说,当时是理学和心学占统治地位,所以四书五经是占主流地位的,故选A。1新知事(县长)于昨日初夜入城,今朝接篆视事(上任)后,即诣各庙拈香行跪礼拜礼,仍是旧官僚之行为也……(新知事)由庚子、辛丑并科举人出身,非新派一流人,可望其布泽于民也。16.图6所示为1917年山西某县教育会副会长的一则日记。该日记作为例证,可用于说明A.维新变法的必要性图6B.辛亥革命的局限性C.新文化运动的进步性D.国民革命的不彻底性【答案】B【解析】根据图片里说到的“拈香行跪拜礼”可以看出是有点尊孔复古的思潮,学科网所以应该是体现B。17.毛泽东在中共七大上说:“俄国在十月革命胜利以后,还有一个时期让资本主义作为部分经济而存在,而且还是很大的一部分……我们的同志在这方面是太急了。”毛泽东旨在B.批评新经济政策不合时宜A.强调应坚持新民主主义路线D.说明社会主义改造的迫切性C.重申农村包围城市的革命道路【答案】C【解析】结合时间和当时的毛泽东的一段话,说明当时应是强调坚持新民主主义路线,所以选择C。18.在二战后非殖民化的浪潮中,亚非拉地区出现了一批新兴的民族国家。中国共产党认为这是对新中国“有利的局势”。基于此判断,新中国A.提出“另起炉灶”方针B.放弃“一边倒”政策C.倡导和平共处五项原则D.坚持“打扫干净屋子再请客”方针【答案】B【解析】对于亚非新兴民族独立国家,新中国是本着和平共处五项原则来处理与之的关系的,故应选B。19.公元6世纪东罗马帝国皇帝钦定的法学教科书中说:“皇帝的决定也具有法律效力,因为根据赋予他权力的王权法,人民把他们的全部权威和权力移转给他。”这说明A.《社会契约论》影响深远B.王权法丧失了法律效力C.古罗马皇帝崇尚“君权神授”D.古罗马有重视法律的传统【答案】D【解析】由“根据赋予他权力的王权法”学科网可以看出古罗马重视法律的传统,这也符合所学罗马法的相关知识,故选D。20.欧美国家率先实现了从有机物经济向无机物经济的转变,即生产活动中的动力来源从动植物向矿物的转变。直接推动这一转变的是D.计算机A.牛顿经典力学B.达尔文进化论C.蒸汽机2【答案】A【解析】由“生产活动中的动力来源从动植物向矿物的转变”和“直接”可以看出是第一次工业革命的作用,故选A。21.“根据它用某国文字发行的份数,不仅可以相当准确地判断该国工人运动的状况,而且可以相当准确地判断该国大工业发展的程度。”这句话中的“它”指的是A.《四月提纲》B.《共产党宣言》C.《大抗议书》D.《人权宣言》【答案】B【解析】根据题干中的“该国工人运动的状况”、“该国大工业发展的程度”可以推断应该是《共产党宣言》...

1、当您付费下载文档后,您只拥有了使用权限,并不意味着购买了版权,文档只能用于自身使用,不得用于其他商业用途(如 [转卖]进行直接盈利或[编辑后售卖]进行间接盈利)。
2、本站所有内容均由合作方或网友上传,本站不对文档的完整性、权威性及其观点立场正确性做任何保证或承诺!文档内容仅供研究参考,付费前请自行鉴别。
3、如文档内容存在违规,或者侵犯商业秘密、侵犯著作权等,请点击“违规举报”。

碎片内容

2014年高考广东历史试卷及答案.doc

确认删除?