电脑桌面
添加内谋知识网--内谋文库,文书,范文下载到电脑桌面
安装后可以在桌面快捷访问

2014年江苏省高考政治试卷 .pdf

2014年江苏省高考政治试卷   .pdf_第1页
1/12
2014年江苏省高考政治试卷   .pdf_第2页
2/12
2014年江苏省高考政治试卷   .pdf_第3页
3/12
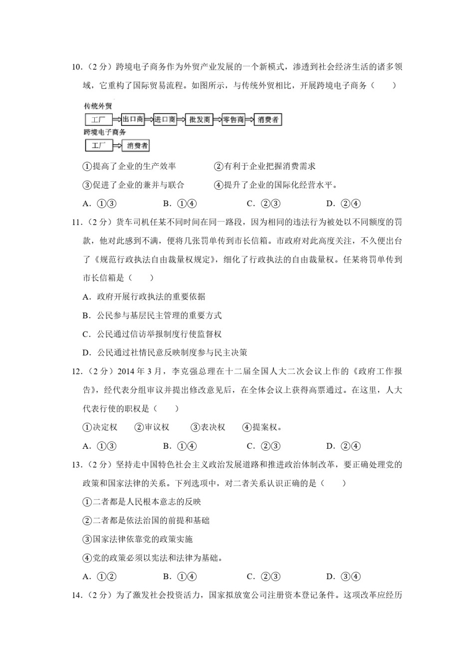
2014年江苏省高考政治试卷一、选择题(共33小题,每小题2分,满分66分)1.(2分)2014年2月27日,十二届全国人大常委会第七次会议决定将12月13设立为()A.抗日战争人民烈士纪念日B.中国人民抗日战争胜利纪念日C.反法西斯人民烈士公祭日D.南京大屠杀死难者国家公祭日2.(2分)在2013年发生的下列新闻事件中,体现政府积极转变职能的是()①商务部终止对美部分进口车双反措施②国务院决定取消和下放部分行政审批项目③设立上海自由贸易试验区,实施“负面清单管理”④中共中央政治局决定成立全面深化改革领导小组。A.①②B.①④C.②③D.③④3.(2分)2013年12月,中共中央办公厅印发了《关于培育和践行社会主义核心价值观的意见》.在社会主义核心价值观中,社会层面的价值取向是()A.爱国、守法、明礼、诚信B.爱国、敬业、诚信、友善C.富强、民主、文明、和谐D.自由、平等、公正、法治4.(2分)2014年3月24日,第三届核安全峰会在荷兰海牙举行。这次峰会的主题是()A.加强核安全、防范核恐怖主义B.加强核安全、防范核霸权主义C.加强核合作、防止核事故发生D.加强核合作、防止核武器扩散5.(2分)“霾单”是淘宝网公布的2013年度消费关键词之一。截至2013年11月30日,全国“淘友”花了8.7亿元在口罩、空气净化器等对抗雾霾用品上。与一年前相比,购买口罩的人多了181%,购买空气净化器的人多了131%.对这一经济现象解读正确的是()A.满足消费需求﹣﹣生产防霾产品﹣﹣促进经济发展B.市场消费低迷﹣﹣生产防霾产品﹣﹣扩大国内需求C.空气污染严重﹣﹣购买防霾产品﹣﹣浪费社会资源D.追求绿色消费﹣﹣购买防霾产品﹣﹣提高生活质量6.(2分)有调查表明,我国新型农村合作医疗保险使农村居民消费增加5.4%,城镇职工医疗保险使城镇居民消费增加11%.出现该变化是因为社会保障()A.决定消费的质量和水平B.对生产具有导向作用C.改变了人们的收支预期D.缩小了城乡收入差距7.(2分)在一定时期内,商品流通中所需要的货币量受到多种因素影响。下列选项中,使我国货币需求量增加的因素有()①人民币流通速度下降②信用卡的广泛使用③人民币境外流通规模扩大④商品的社会劳动生产率提高。A.①②B.①③C.②④D.③④8.(2分)为了缓解民众“看病贵”的问题,我国对基本药物实行政府限价,但由于企业利润得不到保障,一些低价药屡屡“玩失踪”,导致部分群众购药需求难以得到满足。为了解决低价药物的供给问题,需要政府()①按照价值规律的要求进行宏观调控②明确规定企业负有保障低价药物供应的责任③加大对生产低价药物企业经营管理干预的力度④以税收优惠等政策对生产低价药物企业提供支持。A.①③B.①④C.②③D.③④9.(2分)某著名手机品牌2014年第一季度亏损6205万美元,其负责人称,主要原因是2013年对市场的认识出现了偏差,将主要精力放在了高端机型上,忽视了中低端市场。《经济学人》预测,2014年中低端智能手机销量将占智能手机市场的50%以上。这说明()A.企业参与市场竞争需制定正确的经营战略B.价格优势是企业参与市场竞争的最大优势C.回归中低端市场是企业生产经营的一种趋势D.企业保持一定的营利能力才能增强市场竞争力10.(2分)跨境电子商务作为外贸产业发展的一个新模式,渗透到社会经济生活的诸多领域,它重构了国际贸易流程。如图所示,与传统外贸相比,开展跨境电子商务()①提高了企业的生产效率②有利于企业把握消费需求③促进了企业的兼并与联合④提升了企业的国际化经营水平。A.①③B.①④C.②③D.②④11.(2分)货车司机任某不同时间在同一路段,因为相同的违法行为被处以不同额度的罚款,他对此感到不满,便将几张罚单传到市长信箱。市政府对此高度关注,不久便出台了《规范行政执法自由裁量权规定》,细化了行政执法的自由裁量权。任某将罚单传到市长信箱是()A.政府开展行政执法的重要依据B.公民参与基层民主管理的重要方式C.公民通过信访举报制度行使监督权D.公民通过社情民意反映制度参与民主决策12.(2分)2014年3月,李克强总理在十二届全国人大二次会议上作的《政府工作报告》,经代表分...

1、当您付费下载文档后,您只拥有了使用权限,并不意味着购买了版权,文档只能用于自身使用,不得用于其他商业用途(如 [转卖]进行直接盈利或[编辑后售卖]进行间接盈利)。
2、本站所有内容均由合作方或网友上传,本站不对文档的完整性、权威性及其观点立场正确性做任何保证或承诺!文档内容仅供研究参考,付费前请自行鉴别。
3、如文档内容存在违规,或者侵犯商业秘密、侵犯著作权等,请点击“违规举报”。

碎片内容

2014年江苏省高考政治试卷 .pdf

确认删除?