电脑桌面
添加内谋知识网--内谋文库,文书,范文下载到电脑桌面
安装后可以在桌面快捷访问

2014年上海市高中毕业统一学业考试生物试卷(word解析版).doc

2014年上海市高中毕业统一学业考试生物试卷(word解析版).doc_第1页
1/31
2014年上海市高中毕业统一学业考试生物试卷(word解析版).doc_第2页
2/31
2014年上海市高中毕业统一学业考试生物试卷(word解析版).doc_第3页
3/31
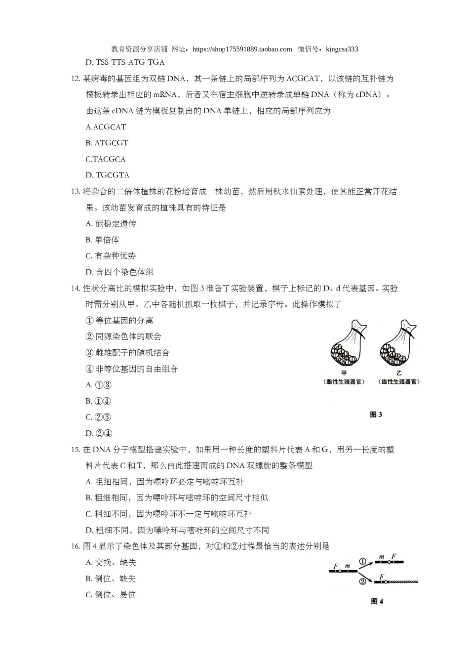
教育资源分享店铺网址:https://shop175591889.taobao.com微信号:kingcsa3332014年全国普通高等学校招生统一考试上海生物试卷考生注意:1.满分150分。考试时间为120分钟。2.答第Ⅰ卷前,考生务必在答题卡上用钢笔或圆珠笔清楚切写姓名、准考证号、校验码,并用铅笔正确涂写准考证号和校验码。3.第Ⅰ卷由机器阅卷,答案必须全部涂写在答题纷上。考生应将代表正确答案的小方格用铅笔涂黑。注意试题题号和答题纸编号一一对应,不能错位。答题需要更改时,必须将原选项用橡皮擦去,在新选择。答案不能写在试卷上,写在试卷上一律不给分。一、选择题(共60分,每小题2分。每小题只有一个正确答案)1.下列物质中同时含有磷和氮元素的是A.丙酮酸B.核苷酸C.氨基酸D.脂肪酸2.在电子显微镜下,蓝藻和水绵细胞中都能被观察到的结构是A.细胞核B.核糖体C.叶绿体D.溶酶体3.下列生物过程中,属于营养繁殖的是A.面包酵母的出芽B.蔷薇枝条扦插成株C.青霉的孢子生殖D.草履虫的分裂生殖4.某亲本DNA分子双链均以白色表示,以灰色表示第一次复制出的DNA子链,以黑色表示第二次复制出的DNA子链,该亲本双链DNA分子连续复制两次后的产物是5.植物细胞具有发育为完整植株潜能的决定因素是A.细胞膜B.细胞核C.线粒体D.叶绿体教育资源分享店铺网址:https://shop175591889.taobao.com微信号:kingcsa3336.真核生物的核基因必须在mRNA形成之后才能翻译蛋白质,但原核生物的mRNA通常在转录完成之前便可启动蛋白质的翻译,针对这一差异的合理解释是A.原核生物的遗传物质是RNAB.原核生物的tRNA三叶草结构C.真核生物的核糖体可以进入细胞核D.真核生物的mRNA必须通过核孔后才能翻译7.控制传染源是抑制微生物传染病传播的重要措施,下列做法属于对传染源进行控制的是A.接种特效疫苗B.设立隔离病房C.注射相应抗体D.室内定期通风8.在真核细胞中,细胞分裂周期蛋白6(Cdc6)是启动细胞DNA复制的必需蛋白,其主要功能是促进“复制前复合体“形成,进而启动DNA复制。参照图l所示的细胞周期,“复制前复合体”组装完成的时间点是A.1B.2C.3D.49.果蝇的长翅(V)对残翅(v)为显性。在一个由600只长翅果蝇和400只残翅果蝇组成的种群中,若杂合子占所有个体的40%,那么隐性基因v在该种群内的基因频率为A.20%B.40%C.60%D.80%10.图2为果蝇X染色体的部分基因图,下列对此X染色体的叙述错误的是A.若来自雄性,则经减数分裂不能产生重组型配子B.若来自雌性,则经减数分裂能产生重组型配子C.若发生交换,则发生在X和Y的非姐妹染色单体之间D.若发生交换,图所示四个基因中,f与w基因间交换频率最高11.在一个典型的基因内部,转录起始位点(TSS)、转录终止位点(TTS)、起始密码子编码序列(ATG)、终止密码子编码序列(TGA)的排列顺序是A.ATG-TGA-TSS-TTSB.TSS-ATG-TGA-TTSC.ATG-TSS-TTS-TGA教育资源分享店铺网址:https://shop175591889.taobao.com微信号:kingcsa333D.TSS-TTS-ATG-TGA12.某病毒的基因组为双链DNA,其一条链上的局部序列为ACGCAT,以该链的互补链为模板转录出相应的mRNA,后者又在宿主细胞中逆转录成单链DNA(称为cDNA)。由这条cDNA链为模板复制出的DNA单链上,相应的局部序列应为A.ACGCATB.ATGCGTC.TACGCAD.TGCGTA13.将杂合的二倍体植株的花粉培育成一株幼苗,然后用秋水仙素处理,使其能正常开花结果。该幼苗发育成的植株具有的特征是A.能稳定遗传B.单倍体C.有杂种优势D.含四个染色体组14.性状分离比的模拟实验中,如图3准备了实验装置,棋子上标记的D、d代表基因。实验时需分别从甲、乙中各随机抓取一枚棋子,并记录字母。此操作模拟了①等位基因的分离②同源染色体的联会③雌雄配子的随机结合④非等位基因的自由组合A.①③B.①④C.②③D.②④15.在DNA分子模型搭建实验中,如果用一种长度的塑料片代表A和G,用另一长度的塑料片代表C和T,那么由此搭建而成的DNA双螺旋的整条模型A.粗细相同,因为嘌呤环必定与嘧啶环互补B.粗细相同,因为嘌呤环与嘧啶环的空间尺寸相似C.粗细不同,因为嘌呤环不一定与嘧啶环互补D.粗细不同,因为嘌呤环与嘧啶环的空间尺寸不同16.图4显示了染色体及其部分基因,对①和②过程最恰...

1、当您付费下载文档后,您只拥有了使用权限,并不意味着购买了版权,文档只能用于自身使用,不得用于其他商业用途(如 [转卖]进行直接盈利或[编辑后售卖]进行间接盈利)。
2、本站所有内容均由合作方或网友上传,本站不对文档的完整性、权威性及其观点立场正确性做任何保证或承诺!文档内容仅供研究参考,付费前请自行鉴别。
3、如文档内容存在违规,或者侵犯商业秘密、侵犯著作权等,请点击“违规举报”。

碎片内容

2014年上海市高中毕业统一学业考试生物试卷(word解析版).doc

确认删除?