电脑桌面
添加内谋知识网--内谋文库,文书,范文下载到电脑桌面
安装后可以在桌面快捷访问

2014年浙江省高考地理(含解析版).docx

2014年浙江省高考地理(含解析版).docx_第1页
1/17
2014年浙江省高考地理(含解析版).docx_第2页
2/17
2014年浙江省高考地理(含解析版).docx_第3页
3/17
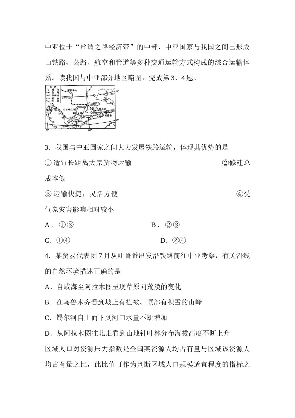
2014年高考地理试题及答案(浙江卷)南水北调东线工程是把长江的水调往北方的调水工程,调水线路主要为大运河。读南水北调东线工程调水线路图,完成1、2题。1.对南水北调东线工程及其可能带来的影响,叙述正确的是①可以解决华北平原的盐碱化问题②有利于改善丙地大运河航运条件③丙至戊段可以自流引水④可缓解戊地的用水紧张A.①②B.③④C.①③D.②④2.南水北调东线工程对长江可能带来的影响,叙述正确的是A.可提高社会对长江水质的关注B.可促使长江的泥沙向海洋输送C.可降低甲地咸水入侵发生的可能D.可改变长江口外海洋潮汐的规律中亚位于“丝绸之路经济带”的中部,中亚国家与我国之间已形成由铁路、公路、航空和管道等多种交通运输方式构成的综合运输体系。读我国与中亚部分地区略图,完成第3、4题。3.我国与中亚国家之间大力发展铁路运输,体现其优势的是①适宜长距离大宗货物运输②修建总成本低③运输快捷,灵活方便④受气象灾害影响相对较小A.①③B.②③C.①④D.②④4.某贸易代表团7月从吐鲁番出发沿铁路前往中亚考察,有关沿线的自然环境描述正确的是A.自咸海至阿拉木图呈现草原向荒漠的变化B.在乌鲁木齐看到坡上有植被、顶部有积雪的山峰C.锡尔河自上而下到河口水量不断增加D.从阿拉木图往北走看到山地针叶林分布海拔高度不断上升区域人口对资源压力指数是全国某资源人均占有量与区域该资源人均占有量之比,此比值可作为判断区域人口规模适宜程度的指标之一。读表,完成第5、6题。5.四省比较,叙述正确的是A.人均GDP水平越高,则人口对水资源压力越大B.城市化水平越低,则人口对耕地压力越小C.人均GDP水平越高,则城市化水平越高D.城市化水平越低,则人口对水资源压力越小6.四省比较,关于产业发展条件叙述正确的是A.青海大力发展高科技产业条件最佳B.河南发展耗水较多的产业条件最佳C.浙江发展用耕地多的产业条件最佳D.黑龙江发展商品农业耕地条件最佳下图为我国某地沿北纬38.5°所作的地质构造、地貌剖面图,图中一般地势较高地下水埋藏越深。读图,完成第7、8题。7.对图中四地地质构造成因、地貌外力作用叙述正确的是A.①地断裂抬升、黄河干流流水侵蚀B.②地断裂下沉、黄河干流沙砾洪积C.③地断裂下沉、黄河干流泥沙冲积D.④地断裂抬升、黄河干流泥沙堆积8.图中城市历史上曾是某王朝的都城,该王朝一般会选择在土层深厚、地下水位较深的地方修建皇家陵墓。图中较为理想的地方是A.①B.②C.③D.④水分盈亏量是降水量减去蒸发力的差值,反映气候的干湿状况。当水分盈亏量>0时,表示水分有盈余,气候湿润;当水分盈亏量<0时,表示水分有亏缺,气候干燥。下图为我国两地年内平均水分盈亏和温度曲线图。读图,完成第9、10题。9.某农作物喜温好湿,能够正常生长和安全结实的温度要求是≥20℃,最短生长期为4个月。评价该农作物在两地的生长条件,正确的是A.①地温度条件适宜,水分条件不足B.②地温度条件适宜,水分条件不足C.①地水分条件适宜,温度条件不足D.②地水分条件适宜,温度条件不足10.①、②两地的气候类型分别是A.亚热带季风气候、温带季风气候B.温带大陆性气候、高原和高山气候C.温带季风气候、亚热带季风气候D.高原和高山气候、温带大陆性气候11.地球上某点,每天该点经过昏线的地方时不断前移,则该点所在地与时间段匹配正确的是A.澳大利亚悉尼,5月B.美国华盛顿,1月C.南非好望角,9月D.印度孟买,4月36.根据下列材料,完成(1)~(4)题。(26分)材料一下图为世界某区域图略图。材料二荷兰是世界著名的“低地之国”、“风车之国”,围海造田的面积约占国土面积的七分之一。2009年荷兰实施一项“退耕还海”工程,位于其南部西斯海尔德水道两岸的部分堤坝被推倒,原来围海造田得来的300公顷土地被海水淹没。(1)北海是世界上重要的油气产地。简述北海油气田开采的有利和不利条件。(10分)(2)若图1中P处发生原油泄漏,其扩散的方向是,原因是受影响。对受影响国家造成直接危害的产业部门是。(6分)(3)简析图2区域围海造田有利的自然条件。(6分)(4)简述荷兰实施“退耕还海”的生态意义。(...

1、当您付费下载文档后,您只拥有了使用权限,并不意味着购买了版权,文档只能用于自身使用,不得用于其他商业用途(如 [转卖]进行直接盈利或[编辑后售卖]进行间接盈利)。
2、本站所有内容均由合作方或网友上传,本站不对文档的完整性、权威性及其观点立场正确性做任何保证或承诺!文档内容仅供研究参考,付费前请自行鉴别。
3、如文档内容存在违规,或者侵犯商业秘密、侵犯著作权等,请点击“违规举报”。

碎片内容

2014年浙江省高考地理(含解析版).docx

确认删除?