电脑桌面
添加内谋知识网--内谋文库,文书,范文下载到电脑桌面
安装后可以在桌面快捷访问

2014年浙江省高考政治(原卷版).pdf

2014年浙江省高考政治(原卷版).pdf_第1页
1/4
2014年浙江省高考政治(原卷版).pdf_第2页
2/4
2014年浙江省高考政治(原卷版).pdf_第3页
3/4
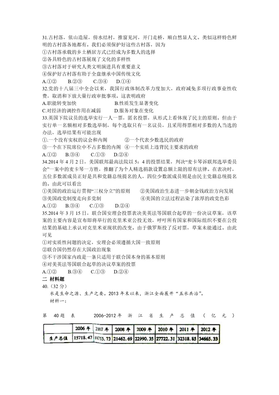
2014年文科综合能力测试政治(浙江卷)文综政治一、选择题:本题共12小题,每小题4分,共48分。在每小题给出的四个选项中,只有一项是符合题目要求的。24.受禽流感影响,去年活鸡和鸡蛋价格持续下降,养鸡户纷纷压缩产量。今年三月份以来,鸡蛋价格不断走高,小张作出扩大养鸡规模的决定。这表明A.商品的价值总是围绕价格波动B.利益最大化是生产的根本目的C.价格与供求相互影响,相互制约D.企业生产规模越大经济效益越好25.改革开放以来,我国逐渐完善了社会主义初级阶段基本经济制度,经济持续快速发展。如2000年2012年,国有和集体工业企业资产从5.70万亿元增加到10.61万亿元,私营工业企业资产从0.39万亿元增加到15.25万亿元。这说明①我国各种所有制经济地位相同、相互促进②非公有制经济已成为我国经济的主体③应继续坚持公有制为主体,多种所有制共同发展④应毫不动摇巩固和发展公有制经济,毫不动摇鼓励、支持、引导非公有制经济发展A.①②B.③④C.①③D.②④26.2010年后,我国光伏产业的产能严重过剩。这与全球光伏市场需求不足和国家光伏产业补贴政策有关。从经济学上讲,国家光伏产业补贴政策属于A.财政政策B.货币政策C.税收政策D.价格政策27.古语云:山不急不足以成名,恶不积不足以灭身。这句话蕴涵的道理有①善与恶相互对立②善与恶在一定条件下相互转化③成名、灭身各有相应的量变前提④善、恶的积累必导致相应的质变A.①②B.③④C.①③D.②④28.漫画《统一武器》(作者:张吉亮)讽刺了①形式主义,工作只重形式不管内容②平均主义,追求无差别的利益分配③本位主义,只顾本单位不顾大局和整体④官僚主义,作决策模式人民的意愿和要求A.①②B.②③C.①④D.③④29.从甲骨、金属直到数字化屏幕,每一次汉字载体的变革都带来书写和阅读的巨大变化。这表明①读写技术的发展是波浪式前进的过程②物质资料的生产方式决定着社会的性质和面貌③文字载体的变化对认识活动产生重要影响④知识的传播方式受制于生产力发展水平A.①②B.③④C.②③D.①④30.不久前,研究人员发现,把健康成年小鼠置于黑暗中一周后,它们辨别音高的能力也可显著提高。此前,科学界通常认为这种变化主要发生在未成年阶段,且需要更长的时间。这表明①科学的价值在于造福社会②认识与实践的统一是具体的历史的③真理具有反复性和相对性④认识的真理性需要不断经受实践的检验A.①②B.③④C.①③D.②④31.古村落,依山造屋,傍水结村,推窗见河,开门走桥,顺自然显人文。类似这样特色鲜明的古村落各地都有。我们必须保护好这些古村落,因为①古村落承载的乡土栖居方式已经成为多数人的选择②各具特色的古村落展现了文化的多样性③古村落对于研究人类文明演进具有重要意义④保护好古村落有助于全盘继承中国传统文化A.①②B.②③C.③④D.①④32.党的十八届三中全会以来,我国行政体制改革力度加大,政府减免多项行政事业性收费,取消和下放大量行政审批事项。这表明政府A.职能转变加快B.性质发生显著变化C.对经济的调控作用在减弱D.服务对象在变化33.英国下院议员的选举实行一人一票,匿名投票,从形式上看体现了民主的原则。但由于实行单一名额相对多数选举制,每个选取只有一名议员,且采用得票相对多数的人当选的办法,选举结果有可能出现①.一个没有实权的议会和内阁②一个代表少数选民的政府③一个在下院席位中不占多数的内阁④一个实质上违背民主要求的政府A.①②B.③④C.①③D.②④34.2014年4月2日,美国联邦最高法院以5:4的投票结果,判决“麦卡琴诉联邦选举委员会”一案中的麦卡琴一方胜,推翻了为个人精选捐款设置总额上限的原有法律。在表决时,五位多数派成员正好是共和党籍总统提名的人,四位少数派成员则是由民主党籍总统提名的。由此可以看出①美国的政治运行贯彻“三权分立”的原则②美国政治生态进一步朝金钱政治方向发展③美国政党制度走向多党制④美国的立法过程沾染了浓厚的政党色彩A.①②B.③④C.①③D.②④35.2014年3月15日,联合国安理会投票表决美英法等国联合起草的一份决议草案,该草案的主要内容是宣布即将举行的克里米亚公投无效,呼吁所有国家和国际组织不要在公投结果的...

1、当您付费下载文档后,您只拥有了使用权限,并不意味着购买了版权,文档只能用于自身使用,不得用于其他商业用途(如 [转卖]进行直接盈利或[编辑后售卖]进行间接盈利)。
2、本站所有内容均由合作方或网友上传,本站不对文档的完整性、权威性及其观点立场正确性做任何保证或承诺!文档内容仅供研究参考,付费前请自行鉴别。
3、如文档内容存在违规,或者侵犯商业秘密、侵犯著作权等,请点击“违规举报”。

碎片内容

2014年浙江省高考政治(原卷版).pdf

确认删除?