电脑桌面
添加内谋知识网--内谋文库,文书,范文下载到电脑桌面
安装后可以在桌面快捷访问

2014年福建高考生物真题及答案.doc

2014年福建高考生物真题及答案.doc_第1页
1/8
2014年福建高考生物真题及答案.doc_第2页
2/8
2014年福建高考生物真题及答案.doc_第3页
3/8
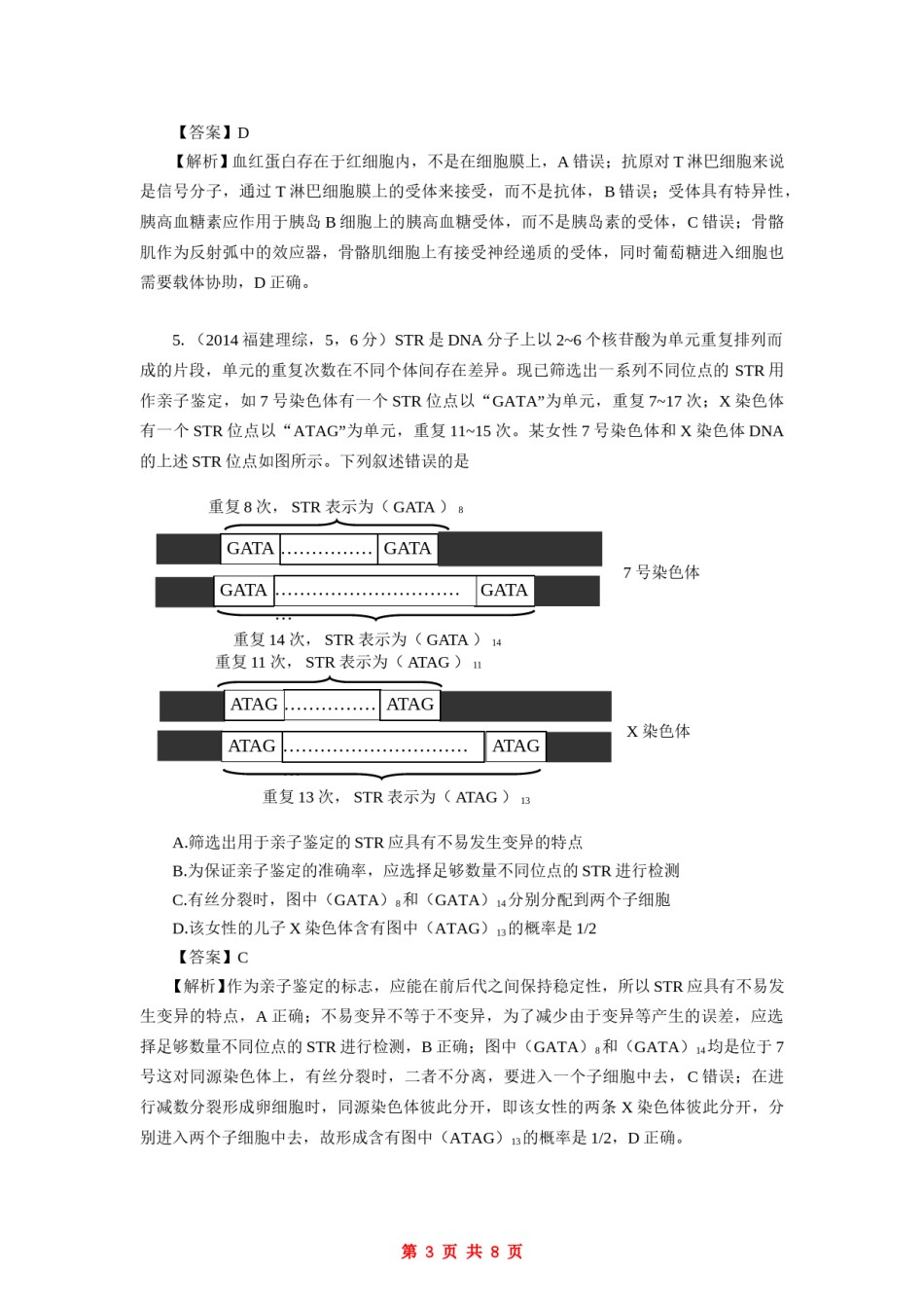
2014年普通高等学校招生全国统一考试(福建卷)理科综合生物部分1.(2014福建理综,1,6分)用蛋白酶去除大肠杆菌核糖体的蛋白质,处理后的核糖体仍可催化氨基酸的脱水缩合反应。由此可推测核糖体中能催化该反应的物质是A.蛋白酶B.RNA聚合酶C.RNAD.逆转录酶【答案】C【解析】核糖体是细胞内一种核糖核蛋白颗粒,主要由RNA和蛋白质构成,其功能是按照mRNA的指令将氨基酸合成蛋白质多肽链;当用蛋白酶去除大肠杆菌核糖体的蛋白质后,余下的物质主要是RNA,且到目前为止,人们发现在生物体内具有催化作用的大多数是蛋白质,其次是RNA。2.(2014福建理综,2,6分)运动时汗腺分泌大量汗液,汗液初始的渗透压与血浆相等,在流经汗腺导管排出体外过程中大部分Na+、Cl-被重吸收,而水很少被吸收。下列叙述正确的是A.出汗可使血浆渗透压降低B.出汗不利于体温维持稳定C.汗腺导管重吸收Na+需消耗ATPD.下丘脑渗透压感受器兴奋减弱【答案】C【解析】大量出汗时,水的丢失多于电解质(NaCl)的丢失(汗水是低渗溶液),所以一般来说,大量出汗导致血浆渗透压上升,A错误;在下丘脑有体温调节中枢,当人的体温高时,会加快血液循环、毛细血管扩张,产生汗液,这样体温就会下降,而当体温低时,毛细血管会收缩,人体会通过骨骼肌战栗产热,毛孔闭合,防止散热,故出汗是体温调节的人体正常机制,B错误;汗腺导管重吸收Na+的方式是主动运输,需消耗ATP为其提供能量,C正确;大量出汗后,失水多于失盐,细胞外液渗透压增大,刺激下丘脑的渗透压感受器,一方面通过产生兴奋并传至大脑皮层,通过产生渴觉来直接调节水的摄入量,同时下丘脑合成分泌并由垂体释放的抗利尿激素分泌增加,D错误。3.(2014福建理综,3,6分)研究人员用样方法调查了某地北点地梅(一年生草本植物)的种群数量变化,结果如图所示。下列叙述正确的是第1页共8页A.1972年北点地梅个体间生存斗争程度较1975年低B.1971年种子萌发至幼苗阶段的死亡率高于幼苗至成熟植株阶段C.统计种群密度时,应去掉采集数据中最大、最小值后取平均值D.由于环境条件的限制,5年间该种群数量呈“S”型增长【答案】B【解析】分析图示曲线可知,1972年北点地梅种群密度比1975年的大,个体间生存斗争也大,A错误;横坐标为种群密度(表示单位面积的个体数)纵坐标为时间,而死亡率可看成单位个体数在单位时间死亡的个体数,从图中数据可知1971年种子萌发至幼苗阶段的死亡率高于幼苗至成熟植株阶段,B正确;统计种群密度时,不应舍弃所得数据,C错误;从5年数据可看到,种群密度每年都在下降,D错误。4.(2014福建理综,4,6分)细胞的膜蛋白具有物质运输、信息传递、免疫识别等重要生理功能。下列图中,可正确示意不同细胞的膜蛋白及其相应功能的是第2页共8页【答案】D【解析】血红蛋白存在于红细胞内,不是在细胞膜上,A错误;抗原对T淋巴细胞来说是信号分子,通过T淋巴细胞膜上的受体来接受,而不是抗体,B错误;受体具有特异性,胰高血糖素应作用于胰岛B细胞上的胰高血糖受体,而不是胰岛素的受体,C错误;骨骼肌作为反射弧中的效应器,骨骼肌细胞上有接受神经递质的受体,同时葡萄糖进入细胞也需要载体协助,D正确。5.(2014福建理综,5,6分)STR是DNA分子上以2~6个核苷酸为单元重复排列而成的片段,单元的重复次数在不同个体间存在差异。现已筛选出一系列不同位点的STR用作亲子鉴定,如7号染色体有一个STR位点以“GATA”为单元,重复7~17次;X染色体有一个STR位点以“ATAG”为单元,重复11~15次。某女性7号染色体和X染色体DNA的上述STR位点如图所示。下列叙述错误的是重复8次,STR表示为(GATA)8GATA……………GATAGATA…………………………GATA7号染色体…X染色体重复14次,STR表示为(GATA)14重复11次,STR表示为(ATAG)11ATAG……………ATAGATAG…………………………ATAG…重复13次,STR表示为(ATAG)13A.筛选出用于亲子鉴定的STR应具有不易发生变异的特点B.为保证亲子鉴定的准确率,应选择足够数量不同位点的STR进行检测C.有丝分裂时,图中(GATA)8和(GATA)14分别分配到两个子细胞D.该女性的儿子X染色体含有图中(ATAG)13的概率是1/2【答...

1、当您付费下载文档后,您只拥有了使用权限,并不意味着购买了版权,文档只能用于自身使用,不得用于其他商业用途(如 [转卖]进行直接盈利或[编辑后售卖]进行间接盈利)。
2、本站所有内容均由合作方或网友上传,本站不对文档的完整性、权威性及其观点立场正确性做任何保证或承诺!文档内容仅供研究参考,付费前请自行鉴别。
3、如文档内容存在违规,或者侵犯商业秘密、侵犯著作权等,请点击“违规举报”。

碎片内容

2014年福建高考生物真题及答案.doc

确认删除?