电脑桌面
添加内谋知识网--内谋文库,文书,范文下载到电脑桌面
安装后可以在桌面快捷访问

2014年海南省高考政治(原卷版).pdf

2014年海南省高考政治(原卷版).pdf_第1页
1/6
2014年海南省高考政治(原卷版).pdf_第2页
2/6
2014年海南省高考政治(原卷版).pdf_第3页
3/6
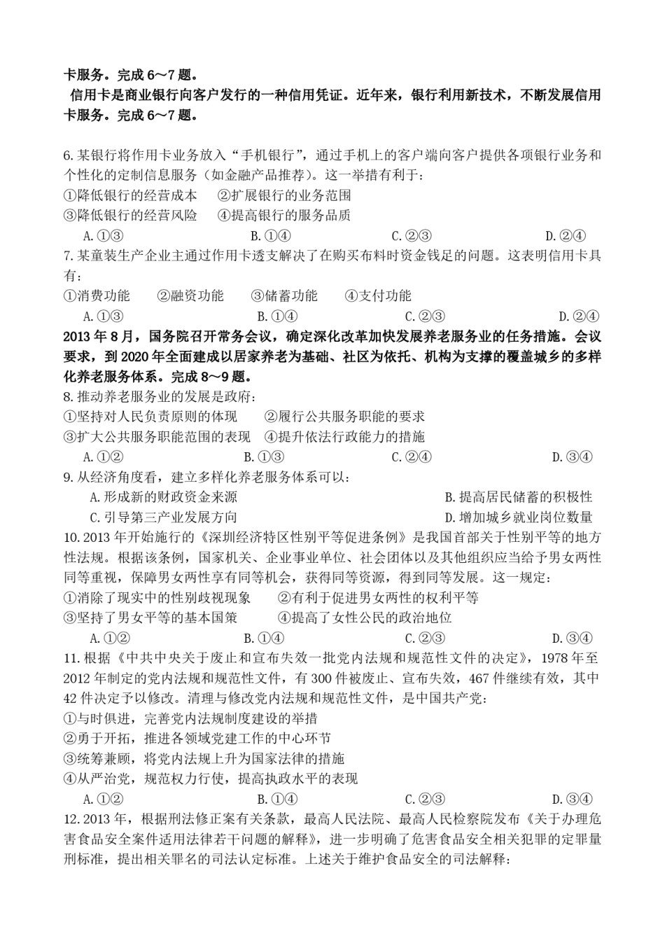
2014年高考政治海南卷及参考答案第Ⅰ卷本卷共22小题,每小题2分,在每小题给出的四个选项中,只有一项是符合题目要求的。1.党的十八届三中全会通过的《中共中央关于全面深化改革若干重大问题的决定》提出赋予农民更多的财产权利。下列举措中能够通过扩大财产权利而使农民增收的是:A.推进农民住房财产的抵押、担保和转让B.稳定农村土地承包关系,发展多种形式规模经营C.改革农业补贴制度,完善粮食生产区的利益补偿机制D.对农村集体土地所有权进行确权登记2.中国人民银行决定,自2013年7月20日起,全面放开金融机构代款利率管制,由金融机构根据商业原则自主确定代款利率水平。放开代款利率管制将导致:A.金融机构的利润水平逐步提高B.资金大规模流向实体经济C.利率差异化金融产品不断出现D.社会融资成本大幅度降低3.经济学常用“倒U形”曲线(如图所示)来描述经济增长与环境污染程度的关系。据此作出的下列判断正确的是:①A→B表示工业化后期阶段②B→C表示工业化后期阶段③美丽中国应该在B点出现④美丽中国应该在C点出现A.①④B.②③C.①③D.②④4.近年来,我国高端餐饮逐渐收缩,大众餐饮蓬勃发展。某餐饮企业在相继关停了11家高端餐饮门店的基础上,大力发展大众餐饮和快餐业务。该企业的行为反映了:①企业经营战略的转变②企业盈利水平的提升③企业经营环境的变化④企业融资能力的下降A.①②B.①③C.②④D.③④5.2013年,我国服务贸易总额达5396.4亿美元,位居世界前列,比上年增长14.7%,占我国对外贸易总额的11.5%。其中,高附加值的咨询和金融服务进出口的增幅分别为19.9%、66.2%。上述事实说明:①服务贸易全面提高了我国开放型经济水平②服务贸易成为我国对外贸易新的增长点③服务贸易成为我国实施“走出去”战略的重要组成部分④服务贸易取代了商品贸易在我国对外贸易中的首要地位A.①③B.①④C.②③D.②④信用卡是商业银行向客户发行的一种信用凭证。近年来,银行利用新技术,不断发展信用卡服务。完成6~7题。信用卡是商业银行向客户发行的一种信用凭证。近年来,银行利用新技术,不断发展信用卡服务。完成6~7题。6.某银行将作用卡业务放入“手机银行”,通过手机上的客户端向客户提供各项银行业务和个性化的定制信息服务(如金融产品推荐)。这一举措有利于:①降低银行的经营成本②扩展银行的业务范围③降低银行的经营风险④提高银行的服务品质A.①③B.①④C.②③D.②④7.某童装生产企业主通过作用卡透支解决了在购买布料时资金钱足的问题。这表明信用卡具有:①消费功能②融资功能③储蓄功能④支付功能A.①③B.①④C.②③D.②④2013年8月,国务院召开常务会议,确定深化改革加快发展养老服务业的任务措施。会议要求,到2020年全面建成以居家养老为基础、社区为依托、机构为支撑的覆盖城乡的多样化养老服务体系。完成8~9题。8.推动养老服务业的发展是政府:①坚持对人民负责原则的体现②履行公共服务职能的要求③扩大公共服务职能范围的表现④提升依法行政能力的措施A.①②B.①③C.②④D.③④9.从经济角度看,建立多样化养老服务体系可以:A.形成新的财政资金来源B.提高居民储蓄的积极性C.引导第三产业发展方向D.增加城乡就业岗位数量10.2013年开始施行的《深圳经济特区性别平等促进条例》是我国首部关于性别平等的地方性法规。根据该条例,国家机关、企业事业单位、社会团体以及其他组织应当给予男女两性同等重视,保障男女两性享有同等机会,获得同等资源,得到同等发展。这一规定:①消除了现实中的性别歧视现象②有利于促进男女两性的权利平等③坚持了男女平等的基本国策④提高了女性公民的政治地位A.①②B.①④C.②③D.③④11.根据《中共中央关于废止和宣布失效一批党内法规和规范性文件的决定》,1978年至2012年制定的党内法规和规范性文件,有300件被废止、宣布失效,467件继续有效,其中42件决定予以修改。清理与修改党内法规和规范性文件,是中国共产党:①与时俱进,完善党内法规制度建设的举措②勇于开拓,推进各领域党建工作的中心环节③统筹兼顾,将党内法规上升为国家法律的措施④从严治党,规范权力行使,提高执政水平的表现A.①②B.①④C.②③...

1、当您付费下载文档后,您只拥有了使用权限,并不意味着购买了版权,文档只能用于自身使用,不得用于其他商业用途(如 [转卖]进行直接盈利或[编辑后售卖]进行间接盈利)。
2、本站所有内容均由合作方或网友上传,本站不对文档的完整性、权威性及其观点立场正确性做任何保证或承诺!文档内容仅供研究参考,付费前请自行鉴别。
3、如文档内容存在违规,或者侵犯商业秘密、侵犯著作权等,请点击“违规举报”。

碎片内容

2014年海南省高考政治(原卷版).pdf

确认删除?