电脑桌面
添加内谋知识网--内谋文库,文书,范文下载到电脑桌面
安装后可以在桌面快捷访问

2014年上海市高中毕业统一学业考试化学试卷(原卷版).doc

2014年上海市高中毕业统一学业考试化学试卷(原卷版).doc_第1页
1/10
2014年上海市高中毕业统一学业考试化学试卷(原卷版).doc_第2页
2/10
2014年上海市高中毕业统一学业考试化学试卷(原卷版).doc_第3页
3/10
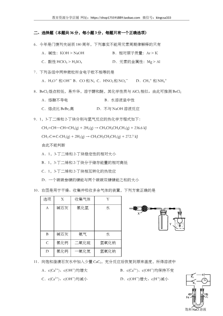
教育资源分享店铺网址:https://shop175591889.taobao.com微信号:kingcsa3332014年全国普通高等学校招生统一考试上海化学试卷考生注意:1.本试卷满分l50分,考试时问120分钟·2.本考试设试卷和答题纸两部分,试卷包括试题与答题要求;所有答题必须涂(选择题)或写(非选择题)在答题纸上;做在试卷上一律不得分。3.答题前,考生务必在答题纸上用钢笔或圆珠笔清楚填写姓名、准考证号,并将核对后的条形码贴在指定位置上。4.答题纸与试卷在试题编号上是一一对应的,答题时应特别注意,不能错位。相对原子质量:H-1C-12O-16Na-23S-32Cl-35.5Zn-65As-75一、选择题(本题共10分,每小题2分,每小题只有一个正确选项)1.“玉兔”号月球车用作为热源材料,下列关于的说法正确的是A.与互为同位素B.与互为同素异形体C.与具有完全相同的化学性质D.与具有相同的最外层电子2.下列试剂不会因为空气中的氧气而变质的是A.过氧化钠B.氢硫酸C.硫酸亚铁D.苯酚3.结构为…—CH=CH—CH=CH—CH=CH—CH=CH-…的高分子化合物用碘蒸气处理后,其导电能力大幅度提高。上述高分子化合物的单体是A.乙炔B.乙烯C.丙烯D.1,3-丁二烯4.在“石蜡→液体石蜡→石蜡蒸气→裂化气”的变化过程中,被破坏的作用力依次是A.范德华力、范德华力、范德华力B.范德华力、范德华力、共价键C.范德华力、共价键、共价键D.共价键、共价键、共价键5.下列分离方法中,和物质的溶解度无关的是A.升华B.萃取C.纸上层析D.重结晶教育资源分享店铺网址:https://shop175591889.taobao.com微信号:kingcsa333二、选择题(本题共36分,每小题3分,每题只有一个正确选项)6.今年是门捷列夫诞辰180周年,下列事实不能用元素周期律解释的只有A.碱性:KOH>NaOHB.相对原子质量:Ar>KC.酸性HClO4>H2SO4D.元素的金属性:Mg>Al7.下列各组中两种微粒所含电子数不相等的是D.CH3+和NH4+A.H3O+和OH―B.CO和N2C.HNO2和NO2―8.BeCl2熔点较低,易升华,溶于醇和醚,其化学性质与AlCl3相似。由此可推测BeCl2A.熔融不导电B.水溶液呈中性C.熔点比BeBr2高D.不与NaOH溶液反应9.1,3-丁二烯和2-丁炔分别与氢气反应的热化学方程式如下:CH2=CH—CH=CH2(g)+2H2(g)→CH3CH2CH2CH3(g)+236.6kJCH3-C≡C-CH3(g)+2H2(g)→CH3CH2CH2CH3(g)+272.7kJ由此不能判断A.1,3-丁二烯和2-丁炔稳定性的相对大小B.1,3-丁二烯和2-丁炔分子储存能量的相对高低C.1,3-丁二烯和2-丁炔相互转化的热效应D.一个碳碳叁键的键能与两个碳碳双键键能之和的大小10.右图是用于干燥、收集并吸收多余气体的装置,下列方案正确的是选项X收集气体YA碱石灰氯化氢水XYB碱石灰氨气水氢氧化钠C氯化钙二氧化硫氢氧化钠D氯化钙一氧化氮11.向饱和澄清石灰水中加入少量CaC2,充分反应后恢复到原来温度,所得溶液中A.c(Ca2+)、c(OH―)均增大B.c(Ca2+)、c(OH―)均保持不变C.c(Ca2+)、c(OH―)均减小D.c(OH―)增大、c(H+)减小K2GK1FeC饱和NaCl溶液教育资源分享店铺网址:https://shop175591889.taobao.com微信号:kingcsa33312.如右图,将铁棒和石墨棒插入盛有饱和NaCl溶液的U型管中,下列分析正确的是A.K1闭合,铁棒上发生的反应为2H++2e→H2↑B.K1闭合,石墨棒周围溶液pH逐渐升高C.K2闭合,铁棒不会被腐蚀,属于牺牲阳极的阴极保护法D.K2闭合,电路中通过0.002NA个电子时,两极共产生0.001mol气体13.催化加氢可生成3-甲基己烷的是CH2=CHCHCH2CH2CH2CH3CH2=CH-CH-CCHA.CH3B.CH3CH3C=CHCH2CH3D.CH3CH2CH2CH2C=CH2CH3C.CH=CH214.只改变一个影响因素,平衡常数K与化学平衡移动的关系叙述错误的是A.K值不变,平衡可能移动B.K值变化,平衡一定移动C.平衡移动,K值可能不变D.平衡移动,K值一定变化15.右图是模拟“侯氏制碱法”制取NaHCO3的部分装置。下列操作正确的是A.a通入CO2,然后b通入NH3,c中放碱石灰bc饱和NaCl溶液a冷水B.b通入NH3,然后a通入CO2,c中放碱石灰C.a通入NH3,然后b通入CO2,c中放蘸稀硫酸的脱脂棉D.b通入CO2,然后a通入NH3,c中放蘸稀硫酸的脱脂棉16.含有砒霜(As2O3)的试样和锌、盐酸混合反应,生成的砷化氢(...

1、当您付费下载文档后,您只拥有了使用权限,并不意味着购买了版权,文档只能用于自身使用,不得用于其他商业用途(如 [转卖]进行直接盈利或[编辑后售卖]进行间接盈利)。
2、本站所有内容均由合作方或网友上传,本站不对文档的完整性、权威性及其观点立场正确性做任何保证或承诺!文档内容仅供研究参考,付费前请自行鉴别。
3、如文档内容存在违规,或者侵犯商业秘密、侵犯著作权等,请点击“违规举报”。

碎片内容

2014年上海市高中毕业统一学业考试化学试卷(原卷版).doc

确认删除?