电脑桌面
添加内谋知识网--内谋文库,文书,范文下载到电脑桌面
安装后可以在桌面快捷访问

2015高考海南卷历史试题(含答案).pdf

2015高考海南卷历史试题(含答案).pdf_第1页
1/12
2015高考海南卷历史试题(含答案).pdf_第2页
2/12
2015高考海南卷历史试题(含答案).pdf_第3页
3/12
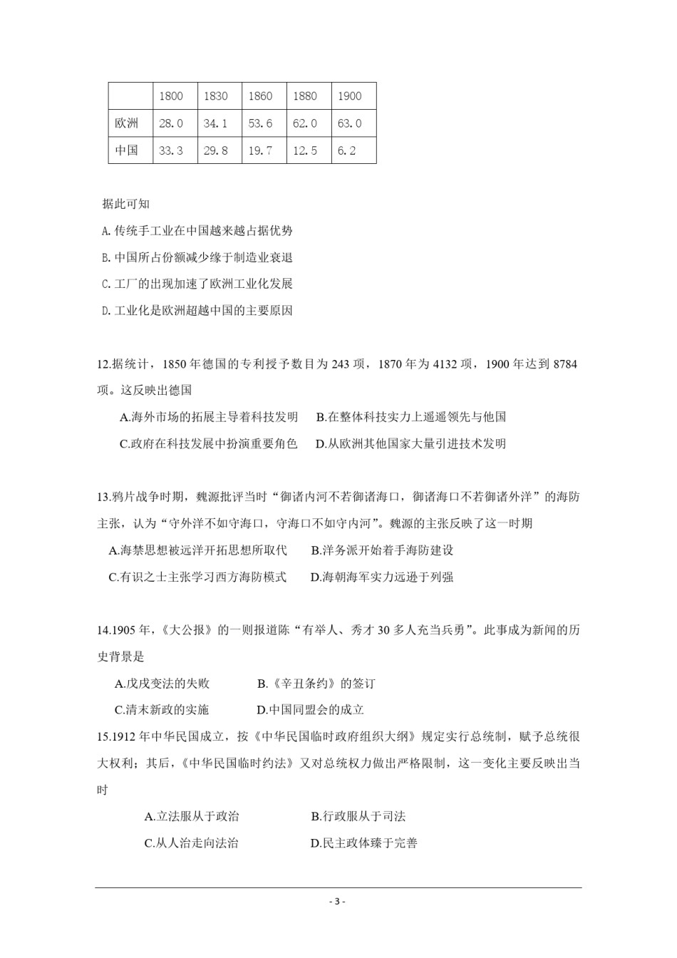
2015年普通高等学校招生全国统一考试历史第I卷本卷共25小题,每小题2分,在每小题给出的四个选项中,只有一项是符合题目要求的。1.先秦诸子百家既相互辩难,也相互影响。儒家与法家主张的共通之处是A.重农抑商B.强调制度与秩序C.厚古薄今D.重视道德与人伦2.《三国志》称秦始皇“罢侯置守,设官分职,不与古同”。这是指秦朝实行了A.郡县制B.分封制C.井田制D.宗法制3.西汉初年,皇帝找不到颜色相同的四匹马来驾车,将相大臣甚至只能乘坐牛车:到汉武帝初,普通百姓也拥有马匹,“阡陌之间成群”,马匹大量增加的主要原因是A.社会稳定经济得到迅速发展B.西域良马引进与马种改良C.游牧民族大规模地移居中原D.长期和平使战马消耗减少4.谣谶是带有一定目的性、被当作预言来传唱的歌谣。后周时,有人制造“点检做天子”的谣谶,周世宗为绝后患,撤掉前殿都点检张永德,以赵匡胤代之。后来赵匡胤推翻后周,建立宋朝。这说明谣谶A.可以预示历史的走向B.可以改变历史的走向C.与历史现象吻合属于必然D.与历史现象吻合属于偶然5.北宋僧人契嵩说:儒教“大有为”而“治世”,佛教“大无为”而“治心”,二者皆“圣人之教也,其所处虽不同,而同归于治”。这反映了A.佛教主动适应社会现实B.儒、佛开始出现合流-1-C.佛教成为社会主流思想D.儒学统治地位发生动摇6.元朝时,大规模的漕粮海运前所未有,海外贸易繁荣,泉州还被誉为“世界第一大港”。这反映出当时A.重农抑商政策废止B.造船航海技术进步C.内河航运严重不扬D.陆上丝绸之路受阻7.儒家学说倡导“宽刑慎杀”,强调执法有准、量刑有据。明初朱元璋说,“吾之乱世,刑不得不重”。这表明朱元璋A.力图为专制集权确定理论基础B.试图以重刑迅速稳定社会C.放弃了儒家的治国理念D.执法无准、量刑无据8.雍正帝指责地方官员::“此档青黄不接之际,朕待报湖南雨水情形,既特使人来奏,何雨水粮价竟无一语及之,汝任地方之责,试思宁有大于此事呼?”雍正帝意在A.强调重农意识B.关心百姓疾苦C.申饬官员无能D.关注地方稳定9.有学者指出,罗马帝国虽然衰亡了,但它却把文明留给了欧洲。这一说法的主要依据是,古罗马A.开创了西方人文思想的先河B.进行了民主政治的最早尝试C.奠定了西方法律传统的基础D.提供了治理大国的成功经验10.1500~1800年美洲人口结构放生变化,欧洲人、印欧混血人、非洲人、非欧混血人数量不断增加,饼最终超过美洲原住民。造成这一变化的根本原因是A.美洲原住民遭到大量屠杀B.欧洲人对美洲不断的探险和征服C.外来疾病导致美欧原住民大量死亡D.欧洲人在美洲大陆的分布越来越广泛11.下表为1800~1900年欧洲和中国在世界制造业产量中所所占额(﹪)-2-18001830186018801900欧洲28.034.153.662.063.0中国33.329.819.712.56.2据此可知A.传统手工业在中国越来越占据优势B.中国所占份额减少缘于制造业衰退C.工厂的出现加速了欧洲工业化发展D.工业化是欧洲超越中国的主要原因12.据统计,1850年德国的专利授予数目为243项,1870年为4132项,1900年达到8784项。这反映出德国A.海外市场的拓展主导着科技发明B.在整体科技实力上遥遥领先与他国C.政府在科技发展中扮演重要角色D.从欧洲其他国家大量引进技术发明13.鸦片战争时期,魏源批评当时“御诸内河不若御诸海口,御诸海口不若御诸外洋”的海防主张,认为“守外洋不如守海口,守海口不如守内河”。魏源的主张反映了这一时期A.海禁思想被远洋开拓思想所取代B.洋务派开始着手海防建设C.有识之士主张学习西方海防模式D.海朝海军实力远逊于列强14.1905年,《大公报》的一则报道陈“有举人、秀才30多人充当兵勇”。此事成为新闻的历史背景是A.戊戌变法的失败B.《辛丑条约》的签订C.清末新政的实施D.中国同盟会的成立15.1912年中华民国成立,按《中华民国临时政府组织大纲》规定实行总统制,赋予总统很大权利;其后,《中华民国临时约法》又对总统权力做出严格限制,这一变化主要反映出当时A.立法服从于政治B.行政服从于司法C.从人治走向法治D.民主政体臻于完善-3-16.1919年3月,《申报》报道一名参议院议员指责北京大学某教师“有离经叛道之鼓吹”。这是指该教师A.拼击尊孔复古B.拼击军阀统...

1、当您付费下载文档后,您只拥有了使用权限,并不意味着购买了版权,文档只能用于自身使用,不得用于其他商业用途(如 [转卖]进行直接盈利或[编辑后售卖]进行间接盈利)。
2、本站所有内容均由合作方或网友上传,本站不对文档的完整性、权威性及其观点立场正确性做任何保证或承诺!文档内容仅供研究参考,付费前请自行鉴别。
3、如文档内容存在违规,或者侵犯商业秘密、侵犯著作权等,请点击“违规举报”。

碎片内容

2015高考海南卷历史试题(含答案).pdf

确认删除?