电脑桌面
添加内谋知识网--内谋文库,文书,范文下载到电脑桌面
安装后可以在桌面快捷访问

2015年高考文综(重庆卷)政治试题及答案.doc

2015年高考文综(重庆卷)政治试题及答案.doc_第1页
1/13
2015年高考文综(重庆卷)政治试题及答案.doc_第2页
2/13
2015年高考文综(重庆卷)政治试题及答案.doc_第3页
3/13
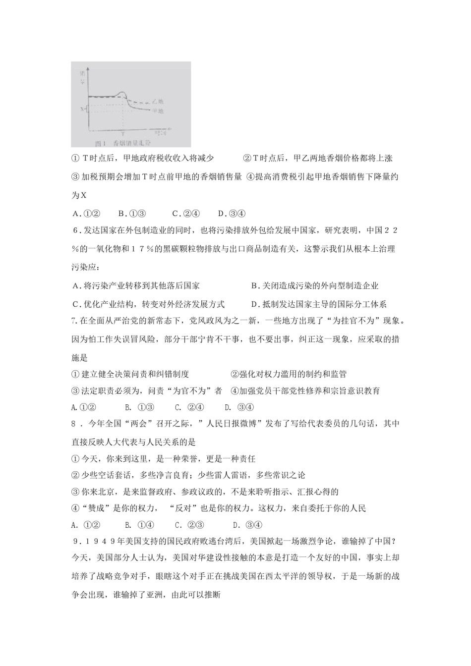
绝密★启封前2015年普通高等学校招生全国统一考试文科综合能力测试(重庆卷)政治一、选择题:本题共12小题,每小题4分,共48分。在每小题给出的四个选项中,只有一项是符合题目要求的。1.“亲,你也可以开店哦。”微店作为科技时代新产物,只需手机号码即可开通。如果说淘宝像商场,大而全,微店就像路边小店,胜在方便,它们各有市场。微店的兴起表明A.微店比淘宝更符合社会需求B.微店代表了更高生产力水平C.科技进步可以促进大众创业D.企业微型化是未来发展趋势随着计算机技术和人工智能的发展,机器人正逐步走进人们的生活。回答2-4题2.想像一下,你走进餐厅遇到的不是服务员,而是“萌萌哒”的机器人,他们会迎宾、送餐、报菜名,甚至还会跳舞。随着中国人口与产业结构转型,劳动力成本增加,对机器人需求大幅度增长。机器人的使用有助于提高A.劳动报酬比重B.社会消费水平C.全社会就业率D.资源配置效率3.人类在享受机器人带来便利的同时,也担心某一天机器人会在智能上超越人类,就像科幻电影中所描绘的:人被机器人关在“动物园”中,供机器人观赏。科幻电影表达的这种观念A.否认了意识是社会发展的产物B.证实了机器人具有主观能动性C.说明了人类认识发展的无限性D.体现事物发展的辩证否定过程4.科幻文学的最大魅力不是描写发生的事情,也不是描写未来可能发生的事情,而是描写永远不可能发生的事情,科幻文学A.虚构的世界是现实世界发展的最高阶段B.扩展了人类的想象力,体现了意识活动的创造性C.任意想象,不符合现实生活,是唯心主义的表现D.描写永远不可能发生的事情,缺乏社会实践基础5.某同学为了研究烟草费税的控烟效果,选择基本条件相似的甲乙两地进行比较,甲地在T时进行了提高烟草消费税的试点,乙地未进行试点,由图T可以推断出:①T时点后,甲地政府税收收入将减少②T时点后,甲乙两地香烟价格都将上涨③加税预期会增加T时点前甲地的香烟销售量④提高消费税引起甲地香烟销售下降量约为XA.①②B.①③C.②④D.③④6.发达国家在外包制造业的同时,也将污染排放外包给发展中国家,研究表明,中国22%的一氧化物和17%的黑碳颗粒物排放与出口商品制造有关,这警示我们从根本上治理污染应:A.将污染产业转移到其他落后国家B.关闭造成污染的外向型制造企业C.优化产业结构,转变对外经济发展方式D.抵制发达国家主导的国际分工体系7.在全面从严治党的新常态下,党风政风为之一新,一些地方出现了“为挂官不为”现象。因为怕工作失误冒风险,部分干部宁肯不干事,也不要出事,纠正这一现象,应采取的措施是①建立健全决策问责和纠错制度②强化对权力滥用的制约和监管③法定职责必须为,问责“为官不为”者④加强党员干部党性修养和宗旨意识教育A.①②B.①③C.②④D.③④8.今年全国“两会”召开之际,”人民日报微博”发布了写给代表委员的几句话,其中直接反映人大代表与人民关系的是①今天,你来到这里,是一种荣誉,更是一种责任②少些空话套话,多些净言良育;少些雷人雷语,多些常识之论③你来北京,是来监督政府、参政议政的,不是来聆听指示、汇报心得的④“赞成”是你的权力,“反对”也是你的权力。这权力,来自委托于你的人民A.①②B.①④C.②③D.③④9.1949年美国支持的国民政府败逃台湾后,美国掀起一场激烈争论,谁输掉了中国?今天,美国部分人士认为,美国对华建设性接触的本意是打造一个友好的中国,事实上却培养了战略竞争对手,眼瞎这个对手正在挑战美国在西太平洋的领导权,于是一场新的战争会出现,谁输掉了亚洲,由此可以推断A.两场争论是美国霸权主义思想的一种体现B.中美之间的矛盾将是亚洲发展面临的主要问题C.国家利益的不同使得中美之间的冲突不可避免D.建设性接触初进了中国的发展进而对美国形成挑战10.事物的矛盾包括两个基本属性,斗争性与同一性,下列强调同一性的是①君子喻于义,小人喻于利②垃圾,就是放错了位置的资源③卑鄙是卑鄙者的通行证,高尚是高尚者的墓志铭④没有当年中国人民的抗日战争,就不会有今天的和平生活A.①②B.①③C.②④D.③④古人削桐为琴,纳万物之声,琴音松沉旷远...

1、当您付费下载文档后,您只拥有了使用权限,并不意味着购买了版权,文档只能用于自身使用,不得用于其他商业用途(如 [转卖]进行直接盈利或[编辑后售卖]进行间接盈利)。
2、本站所有内容均由合作方或网友上传,本站不对文档的完整性、权威性及其观点立场正确性做任何保证或承诺!文档内容仅供研究参考,付费前请自行鉴别。
3、如文档内容存在违规,或者侵犯商业秘密、侵犯著作权等,请点击“违规举报”。

碎片内容

2015年高考文综(重庆卷)政治试题及答案.doc

确认删除?