电脑桌面
添加内谋知识网--内谋文库,文书,范文下载到电脑桌面
安装后可以在桌面快捷访问

精品解析:2022年新高考辽宁卷地理真题(解析版).docx

精品解析:2022年新高考辽宁卷地理真题(解析版).docx_第1页
1/13
精品解析:2022年新高考辽宁卷地理真题(解析版).docx_第2页
2/13
精品解析:2022年新高考辽宁卷地理真题(解析版).docx_第3页
3/13
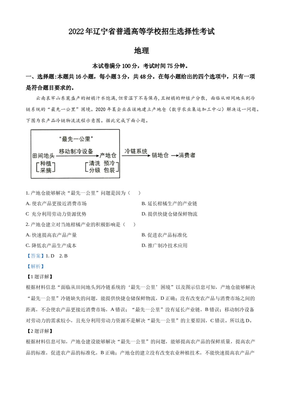
2022年辽宁省普通高等学校招生选择性考试地理本试卷满分100分,考试时间75分钟。一、选择题:本题共16小题,每小题3分,共48分。在每小题给出的四个选项中,只有一项是符合题目要求的。云南哀牢山东麓盛产的柑橘汁水饱满,但常温下不易保存,且柑橘的种植户分散,面临从田间地头到冷链系统的“最先一公里”困境。2020年某企业在该地建立产地仓(数字农业集运加工中心)解决这一问题。下图为农产品冷链物流流程示意图。据此完成下面小题。1.产地仓能够解决“最先一公里”问题是因为().A.使农产品更接近消费市场B.延长柑橘生产的产业链D.提供快捷仓储保鲜物流C充分利用劳动力资源优势)2.产地仓建立对当地柑橘产业的积极影响是(A.快速提高农产品产量B.促进农产品标准化C.降低农产品生产成本D.推广制冷技术应用【答案】1.D2.B【解析】【1题详解】根据材料信息“面临从田间地头到冷链系统的‘最先一公里’困境”以及图示信息可知,产地仓能够解决“最先一公里”冷链缺失的问题,能提供快捷仓储保鲜物流,D正确;没有改变农产品与消费市场之间的距离,不会使农产品更接近消费市场,A错误;“最先一公里”没有延长产业链,B错误;移动制冷设备对劳动力的需求较小,且充分利用劳动力资源不是解决“最先一公里”的主要原因,C错误。所以选D。【2题详解】根据材料信息可知,产地仓建设能够解决“最先一公里”的问题,能够提高农产品的保鲜质量,提高农产品的标准,促进农产品的标准化,B正确;产地仓的建立没有改变农业种植技术,不能快速提高农产品产量,A错误;产地仓对于农产生产成本影响较小,不能降低农产品生产成本,C错误;产地仓的建立可以推广冷藏技术的应用,但不是对柑橘产业的积极影响,D错误。所以选B。【点睛】农业区位因素的变化包括自然因素的变化、人文因素的变化、市场的变化、交通运输条件的变化等。社会经济条件、科技条件等人文因素在不断变化,通过对地形、光热、土壤的改造或对技术、交通等因素的改进,间接或直接影响农业发展。一般情况下,气侯寒冷期冰川范围扩大,海平面下降。在风力搬运作用下,我国北方某海岸在末次冰期中的相对寒冷期沉积了砂质沉积物,相对温暖期沉积了黄土状沉积物。下图为沉积剖面及其所在位置示意图。据此完成下面小题。3..推断剖面A→B→C层形成过程中海平面大致经历了()A先降后升持续上升B.持续下降C.D.先升后降D.冰碛物4.砂质沉积物的来源主要是末次冰期的()A.海岸沙B.河流沙C.洪积物【答案】3.C4.B【解析】【3题详解】根据材料信息可知,A→B→C沉积物由黄土状沉积物变为砂质沉积物再变为黄土状沉积物,砂质沉积物为寒冷的冰期沉积物,黄土状沉积物为温暖的间冰期沉积物,冰期气温较低,海平面较低,间冰期气温较高,海平面较高,所以A→B→C层形成过程中海平面经历了先降后升的变化,C正确,ABD错误。所以选C。【4题详解】据材料可知,在风力搬运作用下,我国北方某海岸在末次冰期中的相对寒冷期沉积了砂质沉积物,说明砂质沉积物来自陆地,不来自海洋,A错误;位于沿海,是河流将风力搬运的沉积物再次搬运到沿海,B正确;洪积物主要分布于山麓等洪水多发区,海岸地区一般洪水发生较少,C错误;冰碛物主要分布在冰川活动较多的地区,海岸地区冰川活动较少,D错误。所以选B。【点睛】分选性是指碎屑颗粒大小的均匀程度,也可以表达为围绕某一个粒度的颗粒集中趋势的大小离差程度。碎屑颗粒的分选程度受沉积环境的水动力条件和自然地理条件控制,一般水动力能量高的沉积环境碎屑颗粒的分选性较好,风对风成沙丘的分选性最好,其次为海(或湖)滩沙,河流沙的分选性往往较差,而冰川沉积物的分选性最差。分选性,碎屑颗粒粗细均匀程度。大小均匀者,分选性好,大小混杂者,分选性差。下梅村位于武夷山东、梅溪下游,四周群山环抱。村落始建于隋朝,清朝时成为闽北地区茶叶的集散地与通往欧洞的“万里茶道”的起点。当溪横穿村落汇入梅溪,历史上经过数次改造。下表为宋、明时期当溪的改造内容。下图示意目前该村落布局。据此完成下面小题。朝代改造内容宋朝疏河床、垒岸坡明朝加深拓宽河床修建提水、蓄水工程注:暂缺图。的目的分别...

1、当您付费下载文档后,您只拥有了使用权限,并不意味着购买了版权,文档只能用于自身使用,不得用于其他商业用途(如 [转卖]进行直接盈利或[编辑后售卖]进行间接盈利)。
2、本站所有内容均由合作方或网友上传,本站不对文档的完整性、权威性及其观点立场正确性做任何保证或承诺!文档内容仅供研究参考,付费前请自行鉴别。
3、如文档内容存在违规,或者侵犯商业秘密、侵犯著作权等,请点击“违规举报”。

碎片内容

精品解析:2022年新高考辽宁卷地理真题(解析版).docx

确认删除?