电脑桌面
添加内谋知识网--内谋文库,文书,范文下载到电脑桌面
安装后可以在桌面快捷访问

2015年全国统一高考历史试卷(新课标ⅱ)(原卷版).doc

2015年全国统一高考历史试卷(新课标ⅱ)(原卷版).doc_第1页
1/7
2015年全国统一高考历史试卷(新课标ⅱ)(原卷版).doc_第2页
2/7
2015年全国统一高考历史试卷(新课标ⅱ)(原卷版).doc_第3页
3/7
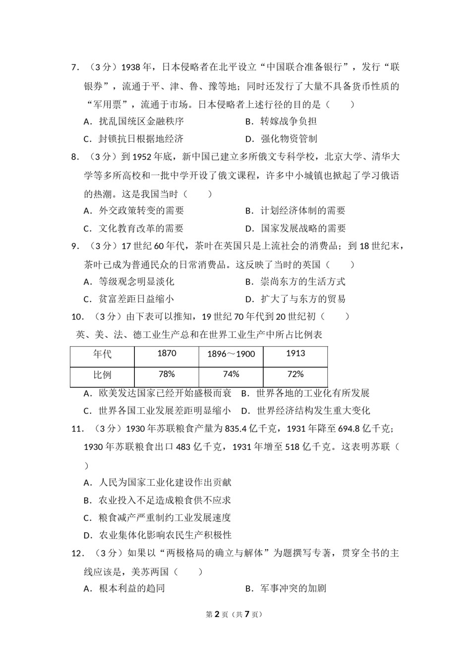
2015年全国统一高考历史试卷(新课标Ⅱ)一、选择题1.(3分)古代儒家学者批评现实政治,往往称颂夏、商、周“三代”之美,甚至希望君主像尧、舜一样圣明。这表明了儒者()A.不能适应现实政治B.反对进行社会变革C.理想化的政治诉求D.以复古为政治目标2.(3分)汉宣帝曾称:“与朕共治天下者,其唯良二千石(郡太守)乎!”后来的帝王反复重申上述观念。这主要体现了()A.地方吏治是国家安定的重要因素B.中央集权与地方分权之间的矛盾C.汉代地方行政制度为后代所沿用D.历代帝王将汉宣帝作为治国榜样3.(3分)唐宋时期,江南经济迅猛发展,南宋时全国经济重心已移至江南。促成这一转变的主要动力之一是()A.坊市制度瓦解B.土地集中加剧C.农业技术进步D.海外贸易拓展4.(3分)明成祖朱棣认为,北京“山川形胜,足以控四夷,制天下”,将都城从南京迁至北京。这一举措客观上()A.推动了国家政治统一进程B.促进了跨区域贸易的繁荣C.抑制了区域性商帮的形成D.改变了南北经济文化格局5.(3分)奕䜣力倡洋务,又因在兄弟中排行第六,被称为“鬼子六”;洋务派官员丁日昌被称为“丁鬼奴”;郭嵩焘在一片冷嘲热讽中出任第一任驻英公使。这反映了()A.洋务运动与传统的观念发生冲突B.崇洋媚外行为遭到社会鄙视C.洋务派改器物不改制度受到批判D.西方列强侵略激起国人抵制6.(3分)康有为在《新学伪经考》中认为,被奉为儒家经典的古文经实系伪造1891年该书刊印后风行国内,但很快遭到清政府禁毁。这主要是因为该书旨在()C.倡导变法维新D.颠覆孔孟学说A.揭露历史真相B.引介西方理论第1页(共7页)7.(3分)1938年,日本侵略者在北平设立“中国联合准备银行”,发行“联银券”,流通于平、津、鲁、豫等地;同时还发行了大量不具备货币性质的“军用票”,流通于市场。日本侵略者上述行径的目的是()A.扰乱国统区金融秩序B.转嫁战争负担C.封锁抗日根据地经济D.强化物资管制8.(3分)到1952年底,新中国已建立多所俄文专科学校,北京大学、清华大学等多所高校和一批中学开设了俄文课程,许多中小城镇也掀起了学习俄语的热潮。这是我国当时()B.计划经济体制的需要A.外交政策转变的需要C.文化教育改革的需要D.国家发展战略的需要9.(3分)17世纪60年代,茶叶在英国只是上流社会的消费品;到18世纪末,茶叶已成为普通民众的日常消费品。这反映了当时的英国()A.等级观念明显淡化B.崇尚东方的生活方式C.贫富差距日益缩小D.扩大了与东方的贸易10.(3分)由下表可以推知,19世纪70年代到20世纪初()英、美、法、德工业生产总和在世界工业生产中所占比例表年代18701896~19001913比例78%74%72%A.欧美发达国家已经开始盛极而衰B.世界各地的工业化有所发展C.世界各国工业发展差距明显缩小D.世界经济结构发生重大变化11.(3分)1930年苏联粮食产量为835.4亿千克,1931年降至694.8亿千克;1930年苏联粮食出口483亿千克,1931年增至518亿千克。这表明苏联()A.人民为国家工业化建设作出贡献B.农业投入不足造成粮食供不应求C.粮食减产严重制约工业发展速度D.农业集体化影响农民生产积极性12.(3分)如果以“两极格局的确立与解体”为题撰写专著,贯穿全书的主线应该是,美苏两国()B.军事冲突的加剧A.根本利益的趋同第2页(共7页)C.国家实力的消长D.敌对意识的淡化二、非选择题13.(25分)阅读材料,完成下列要求。材料一《孟子》中记载了孟子与其学生关于法律问题的讨论。学生问:“舜做了天子后,假如其父杀人,舜的法官该怎么办呢?”孟子回答:“抓起来就行了。”学生又问:“难道舜不阻止法官吗?”孟子说:“舜怎么能阻止呢?法官是按职责办事。”学生问:“那舜又该怎么办呢?”孟子说:“舜应当放弃天子之位,毫不顾惜。然后偷偷地背上父亲逃到海边住下,一辈子都很快乐,把曾经做过天子的事情忘掉。”﹣﹣据《孟子》材料二公元前399年,苏格拉底被雅典陪审法庭以亵渎神明和蛊惑青年的罪名判处死刑。他与他的弟子们都认为判决不公。当弟子们安排苏格拉底逃走时他却认为,虽然逃走是一种正义,但审判过程符合雅典法律程序,...

1、当您付费下载文档后,您只拥有了使用权限,并不意味着购买了版权,文档只能用于自身使用,不得用于其他商业用途(如 [转卖]进行直接盈利或[编辑后售卖]进行间接盈利)。
2、本站所有内容均由合作方或网友上传,本站不对文档的完整性、权威性及其观点立场正确性做任何保证或承诺!文档内容仅供研究参考,付费前请自行鉴别。
3、如文档内容存在违规,或者侵犯商业秘密、侵犯著作权等,请点击“违规举报”。

碎片内容

2015年全国统一高考历史试卷(新课标ⅱ)(原卷版).doc

确认删除?