电脑桌面
添加内谋知识网--内谋文库,文书,范文下载到电脑桌面
安装后可以在桌面快捷访问

精品解析:2021年新高考河北历史高考真题(原卷版)(1).docx

精品解析:2021年新高考河北历史高考真题(原卷版)(1).docx_第1页
1/8
精品解析:2021年新高考河北历史高考真题(原卷版)(1).docx_第2页
2/8
精品解析:2021年新高考河北历史高考真题(原卷版)(1).docx_第3页
3/8
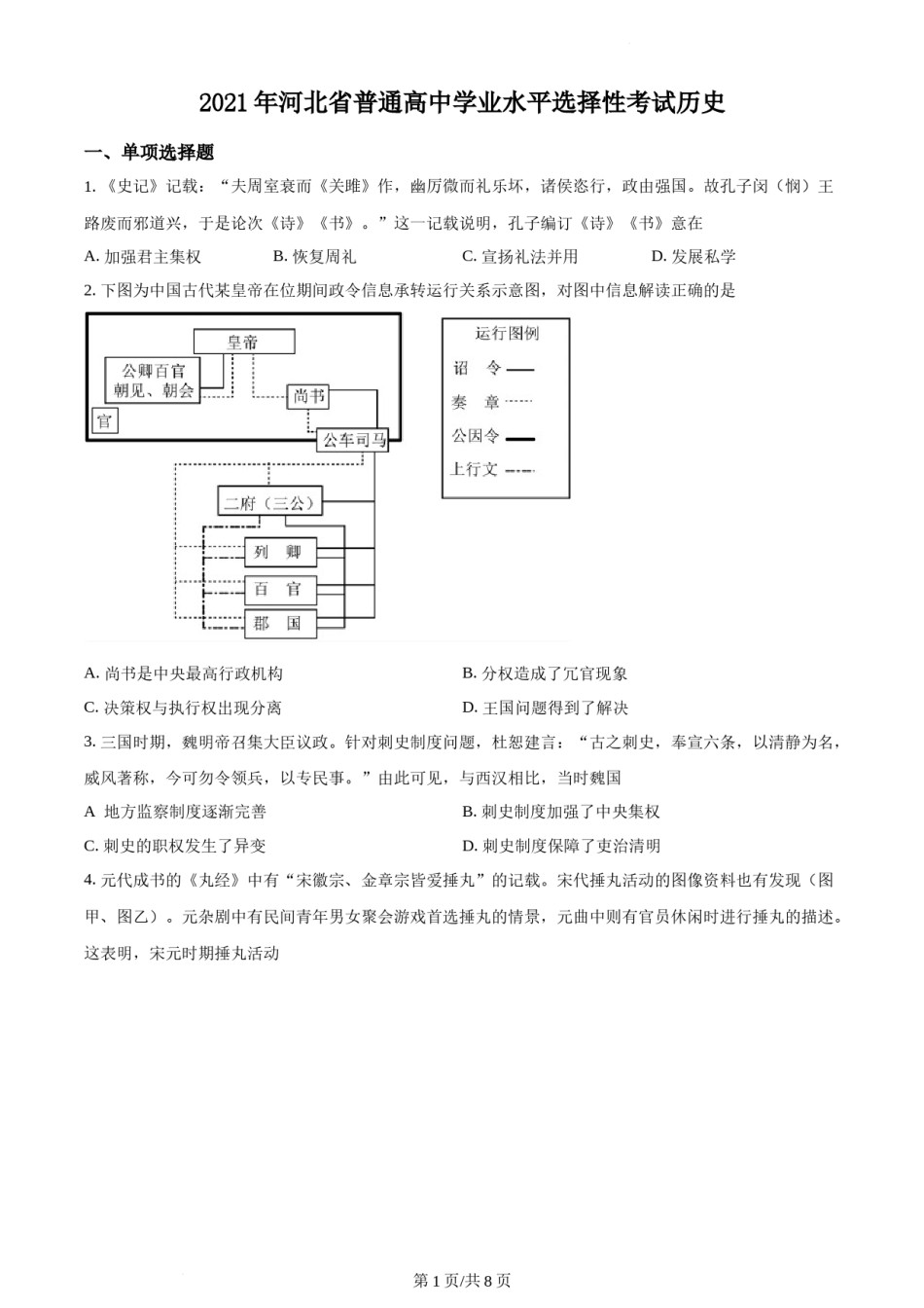
2021年河北省普通高中学业水平选择性考试历史一、单项选择题1.《史记》记载:“夫周室衰而《关雎》作,幽厉微而礼乐坏,诸侯恣行,政由强国。故孔子闵(悯)王路废而邪道兴,于是论次《诗》《书》。”这一记载说明,孔子编订《诗》《书》意在A.加强君主集权B.恢复周礼C.宣扬礼法并用D.发展私学2.下图为中国古代某皇帝在位期间政令信息承转运行关系示意图,对图中信息解读正确的是A.尚书是中央最高行政机构B.分权造成了冗官现象C.决策权与执行权出现分离D.王国问题得到了解决3.三国时期,魏明帝召集大臣议政。针对刺史制度问题,杜恕建言:“古之刺史,奉宣六条,以清静为名,.威风著称,今可勿令领兵,以专民事。”由此可见,与西汉相比,当时魏国A地方监察制度逐渐完善B.刺史制度加强了中央集权C.刺史的职权发生了异变D.刺史制度保障了吏治清明4.元代成书的《丸经》中有“宋徽宗、金章宗皆爱捶丸”的记载。宋代捶丸活动的图像资料也有发现(图甲、图乙)。元杂剧中有民间青年男女聚会游戏首选捶丸的情景,元曲中则有官员休闲时进行捶丸的描述。这表明,宋元时期捶丸活动第1页/共8页学科网(北京)股份有限公司A.拥有广泛社会基础B.促进了民族交融C.影响元曲创作风格D.冲击了等级观念5.明朝重新疏通大运河后,有些年份南粮北运达五六百万石,超过元朝海运漕粮年度最高额。同时,运粮船夹运的南方丝织品、棉布、瓷器等广销北方各地,返航时装载的大批棉花、杂粮等销往东南沿海。据此可知,明朝大运河航运A.加速了经济重心南移B.导致了重农抑商政策松动C.引发了“海禁”政策出台D.推动了长途贩运贸易发展6.有学者认为,19世纪六七十年代至民国初年,中国有些地区的乡村手工业在艰难中发展起来。在江浙与河北的部分地区,很多农村织户依据棉花、土布的比价,计算实际报酬后,或出售棉花、减少织布,或采用机纱、改进生产工具。这表明A.民族资本主义曲折发展B.采用机器生产成为共识C.农民灵活应对市场变化D.自然经济仍居主导地位7.20世纪初,清政府对城市清洁、防疫检疫等公共问题作出了明确规定;对个人卫生也提出了要求,疫情期间要求更加严格,居民如患病应积极向医院或主管机构上报。对此,时人多有微词,而有识之士不仅积.极支持,更是大力提倡。有识之士旨在B.促进民主思想传播D.唤起民族强健意识A推动政府政治改革C.提升居民个体素质8.《顾维钧回忆录》记载:1912年的北京由“废帝宣统管辖之下的紫禁城”“东交民巷和民国首都三部分组成”;1913年,“(袁世凯)对国民党的活动采取了坚决镇压手段”“临时国会被解散了”“袁(世凯)下令逮捕许多重要的国民党党员”。据此可知,当时A.推翻君主专制迫在眉睫B.军阀统治丧失基础C.帝国主义势力异常强大D.民主革命任务艰巨9.下表为中共中央及相关组织颁发的部分文件。这些文件集中反映了,中国共产党1935年1月《关于进遵义城的口号和八项注意通令》《关于争取少数民族的指示》《总政治部关于地方工作的指示信》第2页/共8页学科网(北京)股份有限公司1935年8月《中国苏维埃政府、中国共产党中央为抗日救国告全体同胞书》1935年11《中央关于发展陕甘游击战争的决定》月1936年7月《中央关于土地政策的指示》1936年11《中央关于青年工作的决定》月.A.完成革命中心转移B.高度重视群众工作D.倡导革命统一战线C将武装斗争与土地革命相结合10.中华人民共和国成立之初,中共中央把“国防第一,稳定市场第二,其他第三”的财经工作方针,转变为“边打、边稳、边建”的财经工作方针。这一变化A.促进了有计划的经济建设的开展B.体现了优先发展重工业的方针C.适应了全面建设社会主义的需要D.加速了社会主义改造的完成11.在古罗马城市建设中,水道占有重要地位,相关立法较多。就公共下水道的管理而言,裁判官告示规定:“你让人在公共下水道中所做的施工或堆放的物,由此使其使用状况恶化或将变得恶化的,你要恢复原状。就不得进行这样的施工和这样地堆放物,我也要发布令状。”这说明A.水道管理服从裁判官个人意愿B.国家治理实践丰富了罗马法C.私法规则得到进一步补充完善D.官员从政行为依法得到规范12.意大利人阿尔贝蒂(1404—1472年)在《论...

1、当您付费下载文档后,您只拥有了使用权限,并不意味着购买了版权,文档只能用于自身使用,不得用于其他商业用途(如 [转卖]进行直接盈利或[编辑后售卖]进行间接盈利)。
2、本站所有内容均由合作方或网友上传,本站不对文档的完整性、权威性及其观点立场正确性做任何保证或承诺!文档内容仅供研究参考,付费前请自行鉴别。
3、如文档内容存在违规,或者侵犯商业秘密、侵犯著作权等,请点击“违规举报”。

碎片内容

精品解析:2021年新高考河北历史高考真题(原卷版)(1).docx

确认删除?