电脑桌面
添加内谋知识网--内谋文库,文书,范文下载到电脑桌面
安装后可以在桌面快捷访问

2015年上海市高中毕业统一学业考试生物试卷(word解析版).doc

2015年上海市高中毕业统一学业考试生物试卷(word解析版).doc_第1页
1/43
2015年上海市高中毕业统一学业考试生物试卷(word解析版).doc_第2页
2/43
2015年上海市高中毕业统一学业考试生物试卷(word解析版).doc_第3页
3/43
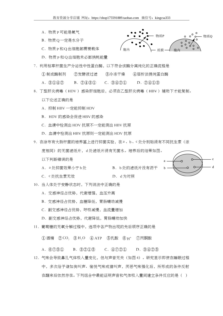
教育资源分享店铺网址:https://shop175591889.taobao.com微信号:kingcsa3332015年全国普通高等学校招生统一考试上海生物试卷考生注意:1.满分150分。考试时间为120分钟。2.答第Ⅰ卷前,考生务必在答题卡上用钢笔或圆珠笔清楚切写姓名、准考证号、校验码,并用铅笔正确涂写准考证号和校验码。3.第Ⅰ卷由机器阅卷,答案必须全部涂写在答题纷上。考生应将代表正确答案的小方格用铅笔涂黑。注意试题题号和答题纸编号一一对应,不能错位。答题需要更改时,必须将原选项用橡皮擦去,在新选择。答案不能写在试卷上,写在试卷上一律不给分。一、选择题(共60分,每小题2分。每小题只有一个正确答案)1.当环境温度接近体温时,人体维持体温恒定的散热方式是A.蒸发B.传导C.辐射D.对流2.原核生物都具有的结构是A.质膜和核膜B.线粒体和核膜C.质膜和核搪体D.线粒体和核糖体3.细菌共有的特征是①光学显微镜下可见②具有细胞结构③属于二倍体④能寄生A.①②B.①④C.②③D.③④4.若在低倍显微镜下用目镜侧微尺测量细胞长径(如图1),则转换高倍物镜后观察到的图像是A.B.C.D.5.将血液中胆固醇运送到全身组织的主要脂蛋白是A.乳糜微粒B.低密度脂蛋白C.高密度脂蛋白D.极低密度脂蛋白6.图中显示物质和跨膜出细胞,下列叙述正确的是教育资源分享店铺网址:https://shop175591889.taobao.com微信号:kingcsa333A.物质可能是氧气B.物质一定是水分子C.物质和出细胞都需要载体D.物质和出细胞未必都捎耗能量7.利用枯草杆菌生产分泌性中性蛋白酶,以下符合该酶分离纯化的正确流程是①制成酶制剂②发酵液过滤③冷冻干燥④层析法提纯蛋白酶A.③①④②B.②④③①C.③④②①D.②④①③8.丁型肝炎病毒()感染肝细胞后,必须在乙型肝炎病毒()辅助下才能复制。以下论述正确的是A.抑制一定能抑制B.的感染会促进的感染C.血清中检测出抗原不一定能测出抗原D.血清中检测出抗原则一定能测出抗原9.在涂布有大肠杆菌的培养基上进行抑菌实验,在、、处分别贴浸有不同抗生素(浓度相同)的无菌滤纸片,处滤纸片浸有无菌水。培养后的结果如图。以下判断错误的是A.处抑菌效果小于处B.处的滤纸片没有沥干C.处抗生素无效D.为对照10.当人体处于安静状态时,下列说法中正确的是A.交感神经占优势,代谢增强,血压升高B.交感神经占优势,血糖降低,胃肠蠕动减慢C.副交感神经占优势,呼吸减慢,血流量增加D.副交感神经占优势,代谢降低,胃肠蠕动加快11.葡萄糖的无氧分解过程中,选项中各产物出现的先后顺序正确的是①酒精②③④⑤乳酸⑥⑦丙酮酸A.⑥⑦⑤①B.③②①⑤C.④⑦②①D.③④②⑤12.气味会导致鼻孔气体吸入量变化,但与声音无关(如图4)。研究显示即使在睡眠过程中,多次给予诸如狗叫声、愉悦气味或猫叫声,厌恶气味强化后,所形成的条件反射在醒来后依然存在。下列组合中最能证明声音和气体吸入量间建立条件反应的是()教育资源分享店铺网址:https://shop175591889.taobao.com微信号:kingcsa333A.①③B.①④C.②③D.②④13.下列关于感受器及其功能的叙述中正确的是A.感受器对不同感觉信息表现出高度的选择性B.视网膜中视锥细胞获取光亮信息并转换成神经冲动C.蝰蛇颊窝、人温度感受器以及昆虫触角都属于物理感受器D.感受器的功能是将各种不同的感觉信息转换为神经冲动并产生感觉14.下列细胞中,其无氧呼吸过程会以乳酸为主要产物的是A.密闭塑料袋中苹果的细胞B.用于制作酒精的酵母菌C.剧烈奔跑时的马骨骼肌细胞D.浇水过多的青菜根部细胞15.将紫色洋葱鳞叶外表皮细胞置于30%蔗糖溶液中数分钟后,用清水引流,重复多次,则在此过程中图中所示细胞中A.区域①扩大,区域②紫色变浅B.区域①缩小,区域②紫色加深C.区域①扩大,区域②紫色不变D.区域①缩小,区域②紫色变浅16.植物顶芽分生组织特有的功能是A.进行光合作用教育资源分享店铺网址:https://shop175591889.taobao.com微信号:kingcsa333B.向光弯曲生长C.类似动物干细胞D.吸收水分和无机盐17.B淋巴细胞经抗原刺激后增殖并分化成浆细胞和记忆B细胞;T淋巴细胞经抗原刺激后直...

1、当您付费下载文档后,您只拥有了使用权限,并不意味着购买了版权,文档只能用于自身使用,不得用于其他商业用途(如 [转卖]进行直接盈利或[编辑后售卖]进行间接盈利)。
2、本站所有内容均由合作方或网友上传,本站不对文档的完整性、权威性及其观点立场正确性做任何保证或承诺!文档内容仅供研究参考,付费前请自行鉴别。
3、如文档内容存在违规,或者侵犯商业秘密、侵犯著作权等,请点击“违规举报”。

碎片内容

2015年上海市高中毕业统一学业考试生物试卷(word解析版).doc

确认删除?