电脑桌面
添加内谋知识网--内谋文库,文书,范文下载到电脑桌面
安装后可以在桌面快捷访问

2021年浙江省高考政治【6月】(原卷版).pdf

2021年浙江省高考政治【6月】(原卷版).pdf_第1页
1/11
2021年浙江省高考政治【6月】(原卷版).pdf_第2页
2/11
2021年浙江省高考政治【6月】(原卷版).pdf_第3页
3/11
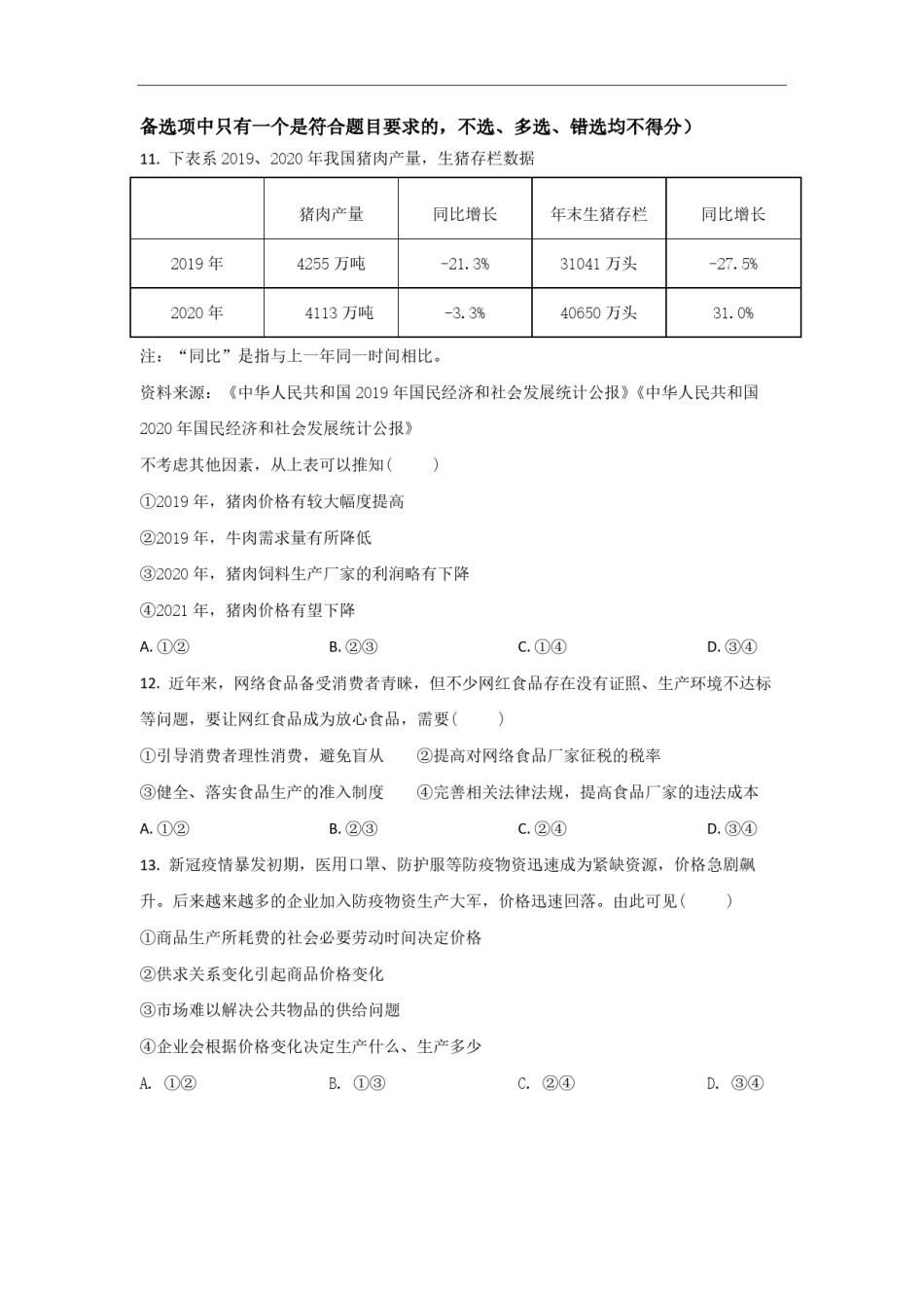
2021年6月浙江高考选考真题卷(浙江卷)政治本试卷分选择题和非选择题两部分,共6页,满分100分,考试时间90分钟。考生注意:1.考生答题前,务必将自己的姓名、准考证号用黑色字迹的签字笔或钢笔填写在答题纸上。2.选择题的答案须用2B铅笔将答题纸上对应题目的答案标号涂黑,如要改动,须将原填涂处用橡皮擦净。3.非选择题的答案须用黑色字迹的签字笔或钢笔写在答题纸上相应区域内,作图时可先使用2B铅笔,确定后须用黑色字迹的签字笔或钢笔描黑,答案写在本试卷上无效。一、判断题(本大题共10小题,每小题1分,共10分。判断下列说法是否正确,正确的请将答题纸相应题号后的正确涂黑,错误的请将答题纸相应题号后的错误涂黑)1.为别人生产的劳动产品是商品。()2.经济过热时,实施紧缩性财政政策有助于抑制总需求、稳定物价。()3.差额选举有助于选民了解候选人,有助于充分考虑当选者结构的合理性。()4.坚持中国共产党的领导是多党合作的根本保证。()5.中国对某些西方国家的制裁进行反制,宣示了捍卫国家主权、安全和发展利益的决心。()6.用世界听得懂的语言讲述中国故事,能够增强中华文化的国际影响力。()7.要坚决抵制、依法取缔含有宣扬暴饮暴食等内容的直播节目。()8.群众性的精神文明创建活动有利于加强思想道德建设。()9.唯物主义认为,物质是运动的物质,运动是物质的运动。()10.巩固和拓展脱贫攻坚成果需要常抓不懈,这强调了抓住时机促成质变的重要性。()二、选择题I(本大题共22小题,每小题2分,共44分,每小题列出的四个备选项中只有一个是符合题目要求的,不选、多选、错选均不得分)11.下表系2019、2020年我国猪肉产量,生猪存栏数据猪肉产量同比增长年末生猪存栏同比增长2019年4255万吨-21.3%31041万头-27.5%2020年4113万吨-3.3%40650万头31.0%注:“同比”是指与上一年同一时间相比。资料来源:《中华人民共和国2019年国民经济和社会发展统计公报》《中华人民共和国2020年国民经济和社会发展统计公报》不考虑其他因素,从上表可以推知()①2019年,猪肉价格有较大幅度提高②2019年,牛肉需求量有所降低③2020年,猪肉饲料生产厂家的利润略有下降④2021年,猪肉价格有望下降A.①②B.②③C.①④D.③④12.近年来,网络食品备受消费者青睐,但不少网红食品存在没有证照、生产环境不达标等问题,要让网红食品成为放心食品,需要()①引导消费者理性消费,避免盲从②提高对网络食品厂家征税的税率③健全、落实食品生产的准入制度④完善相关法律法规,提高食品厂家的违法成本A.①②B.②③C.②④D.③④13.新冠疫情暴发初期,医用口罩、防护服等防疫物资迅速成为紧缺资源,价格急剧飙升。后来越来越多的企业加入防疫物资生产大军,价格迅速回落。由此可见()①商品生产所耗费的社会必要劳动时间决定价格②供求关系变化引起商品价格变化③市场难以解决公共物品的供给问题④企业会根据价格变化决定生产什么、生产多少A.①②B.①③C.②④D.③④14.2021年3月18日,人力资源和社会保障局等部门向社会正式发布了集成电路工程技术人员、企业合规师、二手车经纪人等18个新职业信息。目前这些新职业整体上处于人才供不应求的状态。下列有关新职业的说法中,正确的有()①新职业的出现,是劳动分工进一步发展的产物②新职业的出现,是就业形式多样化的结果③向往新职业的劳动者应主动提高相关技能④从事新职业的劳动者能获得更高报酬A.①③B.②③C.①④D.②④15.2021年4月10日,国家市场监督管理总局依法对某集团的垄断行为开出巨额罚单,国家对垄断行为进行处罚()①可以防止市场调节的自发性②有利于维护国家的整体利益③旨在维护公平公正的市场秩序④是使用经济手段进行宏观调控A.①②B.②③C.①④D.③④16.国家“十四五”规划指出,我们要推动共建“一带一路”高质量发展,建设数字丝绸之路,创新丝绸之路,绿色丝绸之路,健康丝绸之路。推动共建“一带一路”高质量发展()①使得我国全方位、宽领域、多层次的对外开放格局逐步形成②需要加强科技、生态、医疗等多个领域的国际合作③是发展更高层次开放经济的重要举措④意味着我国新发展格局要以国际大循环为主体A....

1、当您付费下载文档后,您只拥有了使用权限,并不意味着购买了版权,文档只能用于自身使用,不得用于其他商业用途(如 [转卖]进行直接盈利或[编辑后售卖]进行间接盈利)。
2、本站所有内容均由合作方或网友上传,本站不对文档的完整性、权威性及其观点立场正确性做任何保证或承诺!文档内容仅供研究参考,付费前请自行鉴别。
3、如文档内容存在违规,或者侵犯商业秘密、侵犯著作权等,请点击“违规举报”。

碎片内容

2021年浙江省高考政治【6月】(原卷版).pdf

确认删除?