电脑桌面
添加内谋知识网--内谋文库,文书,范文下载到电脑桌面
安装后可以在桌面快捷访问

精品解析:2022年新高考北京政治高考真题(原卷版).docx

精品解析:2022年新高考北京政治高考真题(原卷版).docx_第1页
1/10
精品解析:2022年新高考北京政治高考真题(原卷版).docx_第2页
2/10
精品解析:2022年新高考北京政治高考真题(原卷版).docx_第3页
3/10
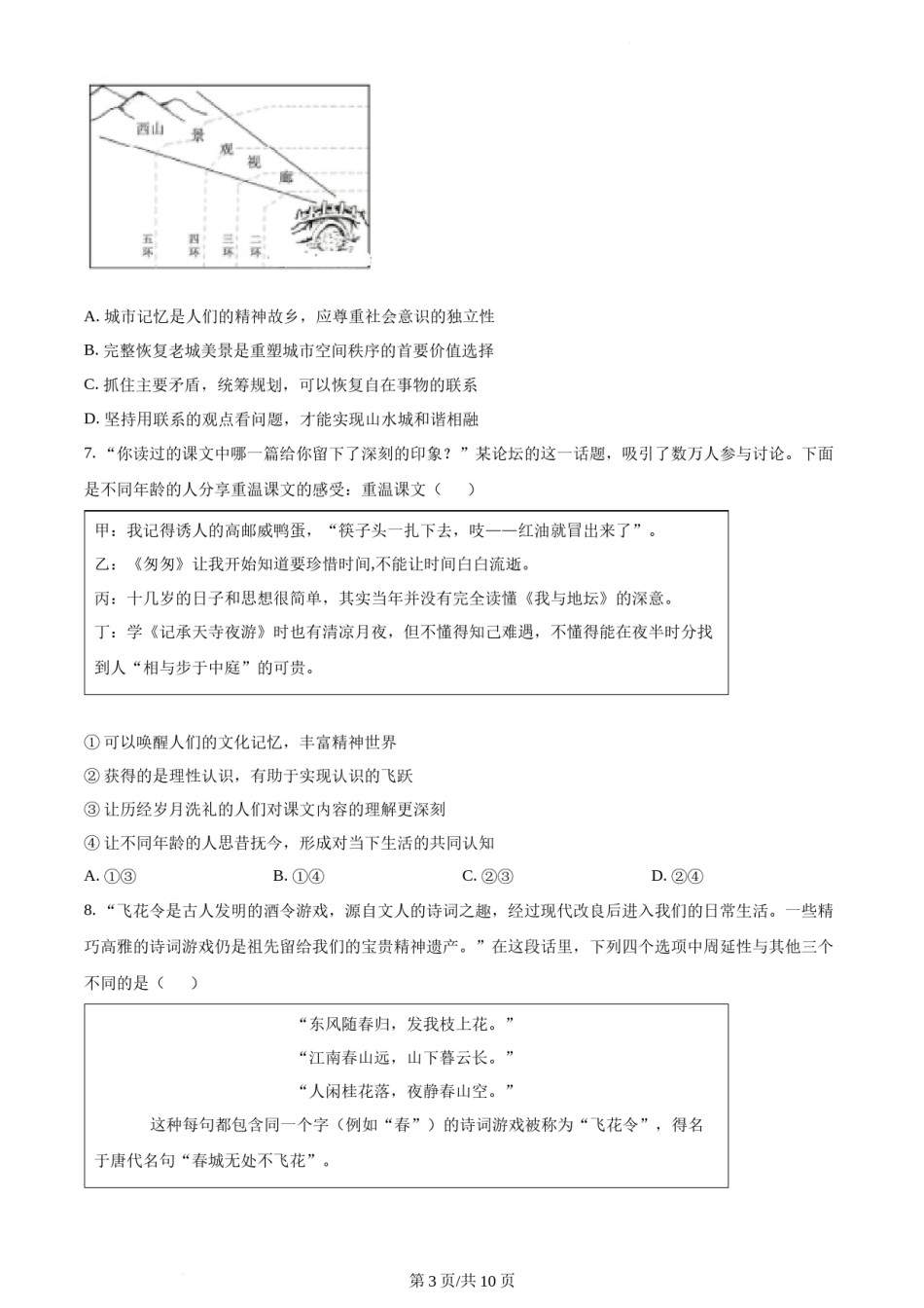
2022年北京市学业水平等级性考试思想政治试卷注意事项:本试卷共9页,100分。考试时长90分钟。考生务必将答案答在答题卡上,在试卷上作答无效。考试结束后,将本试卷和答题卡一并交回。一、本部分共15题,每题3分,共45分。在每题列出的四个选项中,选出最符合题目要求的一项。1.百年来,党团结带领全国各族人民绘就了人类发展史上的壮美画卷。党的十八大以来的这十年,以习近平同志为核心的党中央,解决了许多长期想解决而没有解决的难题,办成了许多过去想办而没有办成的大事,推动党和国家事业取得历史性成就、发生历史性变革。下列认识正确的是()①人民对美好生活的向往是我们党的奋斗目标②历史性成就的取得表明我国已进入社会主义高级阶段③全面建成小康社会是改革开放以来党的全部理论和实践的主题.④实践证明了新时代党的一系列原创性的治国理政新理念新思想新战略的科学性A①③B.①④C.②③D.②④2.我国宪法规定,公民有劳动的权利和义务,国家奖励劳动模范和先进工作者。回顾历史,劳模表彰随着党和国家事业的发展而发展。劳模表彰起步于新民主主义革命时期,历经几十年探索与发展,在中国特色社会主义新时代得到发扬光大。开展劳模表彰()①旨在保障劳动者接受职业技能培训的权利,提高劳动生产效率②是有效的社会动员方法,也是国家治理中不可或缺的制度安排③能进一步激励全党全国各族人民积极投身经济社会发展的实践.④可以从根本上解决发展不平衡不充分的问题,实现共同富裕A①③B.①④C.②③D.②④3.一百年来,中国共青团始终与党同心、跟党奋斗,团结带领广大团员青年把忠诚书写在党和人民事业中,把青春播撒在民族复兴的征程上,把光荣镌刻在历史行进的史册里。时代各有不同青春一脉相承国家兴亡,匹夫有责。只有走十月革命的路,才能救中国!——共青团创始人之一张太雷表达的心声把青春献给祖国!——社会主义革命和建设时期,广大团员青年喊出的响亮口号团结起来,振兴中华!——改革开放和社会主义现代化建设新时期,广大团员青年发出的时代强音请党放心,强国有我!第1页/共10页学科网(北京)股份有限公司——在庆祝中国共产党成立100周年大会上,共青团员、少先队员代表响亮喊出的青春誓言共青团的百年征程表明()①为中华民族伟大复兴而奋斗是中国青年运动的主题②共青团作为青年运动的先锋队,引领中国思想文化的发展方向③党有号召、团有行动始终是一代代共青团员的政治信念④奋斗是一场历史接力赛,精神传承是推动社会历史进步的根本动力A.①③B.①②C.②④D.②③4.“过去未来皆遥相呼应。这就是过去未来皆是现在的道理。这就是‘今’最可宝贵的道理。”对此话理解最贴切的是()A.过去和未来都是现在的表象B.现在的努力,是激活历史和创造未来的关键C.过去现在未来时时流转是社会历史发展的规律D.过去未来与现在共处于时间的统一体中,没有界限5.北京2022年冬奥会、冬残奥会从筹办之初就开始全面规划管理冬奥遗产。2017年9月,北京冬奥组委就在总体策划部单独设立遗产管理处。此后,遗产协调工作委员会成立,遗产战略计划发布,第一份遗产报告发布……。遗产理念始终贯穿于北京冬奥会、冬残奥会的筹办过程。下列选项正确的是()①只有实践才可以把遗产理念变为现实的存在②利用超前思维,能够合理规划冬奥遗产的利用③遗产理念和遗产利用既相互联系又相互区别,体现了共性与个性的统一④应当树立全局观念,让冬奥筹办全过程都服从和服务于冬奥遗产的利用A.①②B.①③C.②④D.③④6.“银锭观山”是“燕京小八景”之一,曾是老城内展现山水城相融的景观。后来一些高层建筑出现在银锭观山的景观视廊内,连绵起伏的西山山脊线被“截”成了两段。《北京城市总体规划(2016年—2035年)》明确提出恢复银锭观山景观视廊。2021年,相关建筑拆除后,银锭观山美景再现。这说明()第2页/共10页学科网(北京)股份有限公司A.城市记忆是人们的精神故乡,应尊重社会意识的独立性B.完整恢复老城美景是重塑城市空间秩序的首要价值选择C.抓住主要矛盾,统筹规划,可以恢复自在事物的联系D.坚持用联系的观点看问题,才能实现山水城和谐相融7.“你读过的课文中哪一篇...

1、当您付费下载文档后,您只拥有了使用权限,并不意味着购买了版权,文档只能用于自身使用,不得用于其他商业用途(如 [转卖]进行直接盈利或[编辑后售卖]进行间接盈利)。
2、本站所有内容均由合作方或网友上传,本站不对文档的完整性、权威性及其观点立场正确性做任何保证或承诺!文档内容仅供研究参考,付费前请自行鉴别。
3、如文档内容存在违规,或者侵犯商业秘密、侵犯著作权等,请点击“违规举报”。

碎片内容

精品解析:2022年新高考北京政治高考真题(原卷版).docx

确认删除?