电脑桌面
添加内谋知识网--内谋文库,文书,范文下载到电脑桌面
安装后可以在桌面快捷访问

2021年天津市高考政治试卷.doc

2021年天津市高考政治试卷.doc_第1页
1/7
2021年天津市高考政治试卷.doc_第2页
2/7
2021年天津市高考政治试卷.doc_第3页
3/7
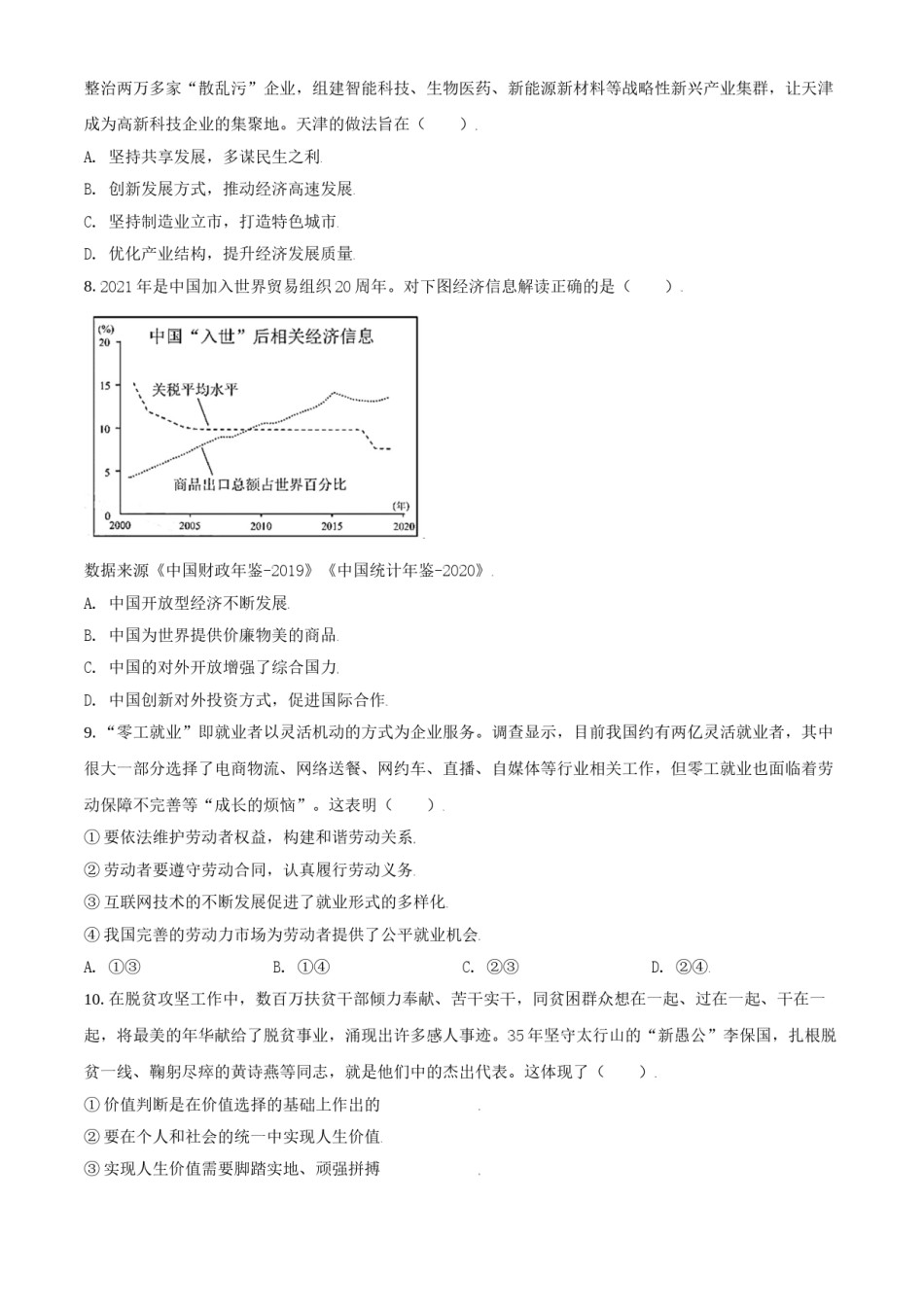
2021年天津高考政治试题本试卷分为第Ⅰ卷(选择题)和第Ⅱ卷(非选择题)两部分,共100分,考试用时60分钟。第Ⅰ卷1至4页,第Ⅱ卷5至6页。答卷前,考生务必将自己的姓名、考生号、考场号和座位号填写在答题卡上,并在规定位置粘贴考试用条形码。答卷时,考生务必将答案涂写在答题卡上,答在试卷上的无效。考试结束后,将本试卷和答题卡一并交回。祝各位考生考试顺利!第Ⅰ卷注意事项:1.每题选出答案后,用铅笔将答题卡上对应题目的答案标号涂黑。如需改动,用橡皮擦干净后,再选涂其他答案标号。2.在每题给出的四个选项中,只有一项是最符合题目要求的。1.2021年是中国共产党成立100周年。我们党的一百年,是矢志践行初心使命的一百年,是筚路蓝缕奠基立业的一百年,是创造辉煌开辟未来的一百年。这一百年,党团结带领人民完成和推进了一系列大事。下列大事与其意义对应正确的是()①完成新民主主义革命,→实现了中国从几千年封建专制政治向人民民主的伟大飞跃建立中华人民共和国②完成社会主义革命,确→开启了全面建设社会主义现代化国家新征程立社会主义基本制度③进行改革开放新的伟大→开辟了中国特色社会主义道路革命④全面建成小康社会完成了中华民族有史以来最为广泛而深刻的社会变革,为当代中国一→切发展进步奠定了根本政治前提和制度基础A.①③B.①④C.②③D.②④2.2021年中央部门花钱更透明,102个中央部门集中向社会公开年度预算。本年度财政预算报告要求“坚持政府过紧日子”,严把预算支出关口,进一步压减一般性支出,大力削减或取消低效无效支出。对此理解正确的是()A.政府汇集社情民意,,提高决策科学性B.政府简政放权,提高公信力和执行力C.公民有决策权,政府要听取公民意见D.公民有知情权,政府要接受社会与公民的监督3.新疆南隅塔克拉玛干沙漠深处,有一支特别的队伍——天津市大学生和田支教团。自2018年起,天津市每年选派两批志愿为民族地区教育事业作贡献的优秀大学生,赴和田地区开展支教工作。他们通过悉心陪伴、言传身教,让孩子们深切感受中华优秀传统文化和国家通用语言文字之美。这启示新时代青年学生要()①把增强中华民族共同体意识落到实处②保障好少数民族人民当家作主的权利③以实际行动维护和发展社会主义民族关系④以自身努力促进社会主义民族关系的形成A.①③B.①④C.②③D.②④4.英法两国同在欧洲,同样经历了资产阶级革命,英国资产阶级革命不彻底,保留了国王;法国资产阶级革命彻底地摧毁了封建专制制度,实行了民主共和制。这表明英法两国()①同为代议制国家,但各有特色②国体相同,政体没有相同之处③国家结构形式有明显区别④政体的形成受阶级力量对比的影响A.①③B.①④C.②③D.②④5.1971年,第26届联合国大会通过第2758号决议,恢复了中华人民共和国在联合国的一切合法权利。50年来,中国始终是世界和平的建设者,全球发展的贡献者,国际秩序的维护者,不断为联合国的崇高事业作出积极贡献。第2758号决议()A.标志着中国对外开放进入新阶段B.彻底解决了中国在联合国的席位问题C.使中国在联合国一切事务的表决上享有了否决权D.为中国在国际舞台上发挥主导作用提供了重要保障6.我国经济发展获得巨大成功的一个关键因素,就是我们既发挥了市场经济的长处,又发挥了社会主义制度的优越性。我们是在中国共产党领导和社会主义制度的大前提下发展市场经济,什么时候都不能忘了“社会主义”这个定语。下列选项能体现“社会主义”定语的是()①更充分地发挥市场的作用②共同富裕路上一个不能掉队③以公有制为主体不能动摇④民营经济只能壮大不能弱化A.①③B.①④C.②③D.②④7.为贯彻新发展理念,天津这座创造过无数个“第一”的老工业城市主动作为,以壮士断腕的决心,关停整治两万多家“散乱污”企业,组建智能科技、生物医药、新能源新材料等战略性新兴产业集群,让天津成为高新科技企业的集聚地。天津的做法旨在()A.坚持共享发展,多谋民生之利B.创新发展方式,推动经济高速发展C.坚持制造业立市,打造特色城市D.优化产业结构,提升经济发展质量8.2021年是中国加入世界贸易组织20周年。对下图经济信息解读正确的是(...

1、当您付费下载文档后,您只拥有了使用权限,并不意味着购买了版权,文档只能用于自身使用,不得用于其他商业用途(如 [转卖]进行直接盈利或[编辑后售卖]进行间接盈利)。
2、本站所有内容均由合作方或网友上传,本站不对文档的完整性、权威性及其观点立场正确性做任何保证或承诺!文档内容仅供研究参考,付费前请自行鉴别。
3、如文档内容存在违规,或者侵犯商业秘密、侵犯著作权等,请点击“违规举报”。

碎片内容

2021年天津市高考政治试卷.doc

确认删除?