电脑桌面
添加内谋知识网--内谋文库,文书,范文下载到电脑桌面
安装后可以在桌面快捷访问

2015年浙江省高考历史【10月】(原卷版).doc

2015年浙江省高考历史【10月】(原卷版).doc_第1页
1/7
2015年浙江省高考历史【10月】(原卷版).doc_第2页
2/7
2015年浙江省高考历史【10月】(原卷版).doc_第3页
3/7
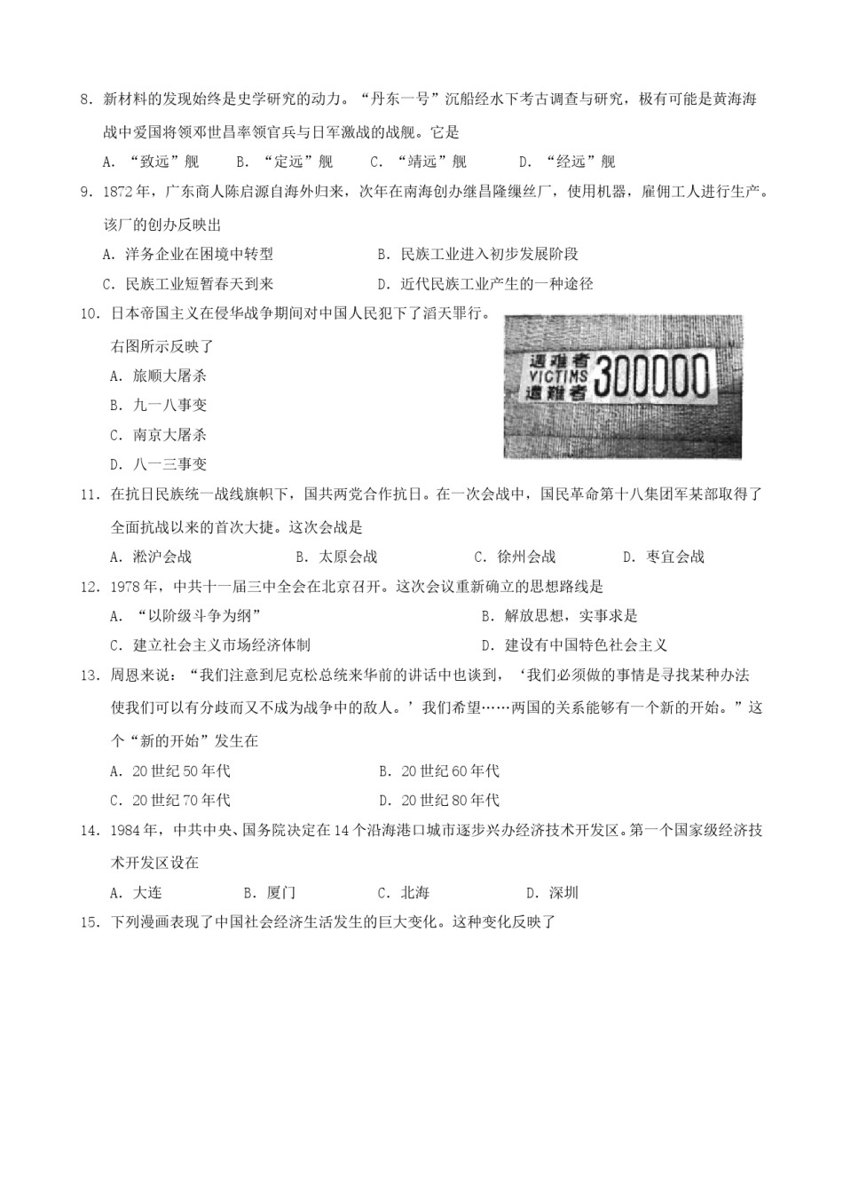
2015年10月浙江省普通高中招生选考科目考试历史试题选择题部分一、选择题(本大题共30小题,每小题2分,共60分。每小题列出的四个备选项中只有一个是符合题目要求的,不选、多选、错选均不得分)1.周灭商后,以崭新的政治风格实行统治,“由是天子之尊,非复诸侯之长,而为诸侯之君。”形成这种政治风格的制度基础主要是A.宗法制B.分封制C.郡县制D.察举制2.据古罗马学者记载,“中国产丝,织成锦绣文绮、运至罗马……裁成衣服,光辉夺目,人工巧妙达到极点。”这种现象的出现是因为A.汉代纺织技术发达,产品远销地中海地区B.绒棉、织金绒、天鹅绒等纺织品流行C.唐代丝织品经丝绸之路输至欧洲D.黄道婆改进织造技术3.右图是中国古代的文人画。下列各项中,不符合该画艺术形式特点的是A.强调个性表现B.追求抒情写意C.融多种艺术为一体D.须逼真摹写自然景物4.唐朝出现了结构更为完备,可根据实际需要,改变牵引点高低,控制耕土深浅的农业生产工具。它是A.耦犁B.曲柄锄C.曲辕犁D.翻车5.有人评论一位古代文学家的词作:“慷慨纵横,有不可一世之概……能于剪红刻翠之外,屹然别立一宗。”下列人物,符合这一评论的是A.李白B.柳永C.李清照D.辛弃疾6.“某今说个知行合一,正是对病的药,又不是某凿空杜撰,知行本体原是如此。”语出一位著名思想家。他生活在A.北宋B.南宋C.明代D.清代7.中国近代思想的演进“既不是一江长流,也不止一个洪峰,而是以一个接一个思潮的涨落相继出现的。”下列思潮按其先后顺序排列,正确的是①“三民主义”②“师夷长技以自强”③“师夷长技以制夷”④“物竞天择。适者生存”A.②③①④B.②④③①C.③②④①D.④③①②8.新材料的发现始终是史学研究的动力。“丹东一号”沉船经水下考古调查与研究,极有可能是黄海海战中爱国将领邓世昌率领官兵与日军激战的战舰。它是A.“致远”舰B.“定远”舰C.“靖远”舰D.“经远”舰9.1872年,广东商人陈启源自海外归来,次年在南海创办继昌隆缫丝厂,使用机器,雇佣工人进行生产。该厂的创办反映出A.洋务企业在困境中转型B.民族工业进入初步发展阶段C.民族工业短暂春天到来D.近代民族工业产生的一种途径10.日本帝国主义在侵华战争期间对中国人民犯下了滔天罪行。右图所示反映了A.旅顺大屠杀B.九一八事变C.南京大屠杀D.八一三事变11.在抗日民族统一战线旗帜下,国共两党合作抗日。在一次会战中,国民革命第十八集团军某部取得了全面抗战以来的首次大捷。这次会战是A.淞沪会战B.太原会战C.徐州会战D.枣宜会战12.1978年,中共十一届三中全会在北京召开。这次会议重新确立的思想路线是A.“以阶级斗争为纲”B.解放思想,实事求是C.建立社会主义市场经济体制D.建设有中国特色社会主义13.周恩来说:“我们注意到尼克松总统来华前的讲话中也谈到,‘我们必须做的事情是寻找某种办法使我们可以有分歧而又不成为战争中的敌人。’我们希望……两国的关系能够有一个新的开始。”这个“新的开始”发生在A.20世纪50年代B.20世纪60年代C.20世纪70年代D.20世纪80年代14.1984年,中共中央、国务院决定在14个沿海港口城市逐步兴办经济技术开发区。第一个国家级经济技术开发区设在A.大连B.厦门C.北海D.深圳15.下列漫画表现了中国社会经济生活发生的巨大变化。这种变化反映了A.社会主义改造的完成B.“大跃进”运动的开展C.“文化大革命”的结束D.改革开放的成效16.20世纪末,中国的传统服饰连同印花棉布、古典丝绸又在国际时装舞台上活跃起来,掀起了一股股各具特色的“中国风”。时装“中国风”的出现反映了①归真返璞的文化现象②经济全球化的加强③中国综合国力的提升④服饰深受政治生活的影响A.①②③B.①②④C.①③④D.②③④17.史载,伯利克里执政时期,雅典城内大约有4.5万名成年男性公民,5万名外邦人,还有大约10万名奴隶,妇女和儿童也有10万人。这种情况说明雅典的民主政治A.受到了工商业繁荣的影响B.经历了一个漫长的发展过程C.在参政方式上存在多样化D.在实施范围上存在明显局限18.莎士比亚在《哈姆雷特》中写道:“人是一件多么了不起...

1、当您付费下载文档后,您只拥有了使用权限,并不意味着购买了版权,文档只能用于自身使用,不得用于其他商业用途(如 [转卖]进行直接盈利或[编辑后售卖]进行间接盈利)。
2、本站所有内容均由合作方或网友上传,本站不对文档的完整性、权威性及其观点立场正确性做任何保证或承诺!文档内容仅供研究参考,付费前请自行鉴别。
3、如文档内容存在违规,或者侵犯商业秘密、侵犯著作权等,请点击“违规举报”。

碎片内容

2015年浙江省高考历史【10月】(原卷版).doc

确认删除?