电脑桌面
添加内谋知识网--内谋文库,文书,范文下载到电脑桌面
安装后可以在桌面快捷访问

2021年全国统一高考生物试卷(全国甲卷)(原卷版).doc

2021年全国统一高考生物试卷(全国甲卷)(原卷版).doc_第1页
1/4
2021年全国统一高考生物试卷(全国甲卷)(原卷版).doc_第2页
2/4
2021年全国统一高考生物试卷(全国甲卷)(原卷版).doc_第3页
3/4
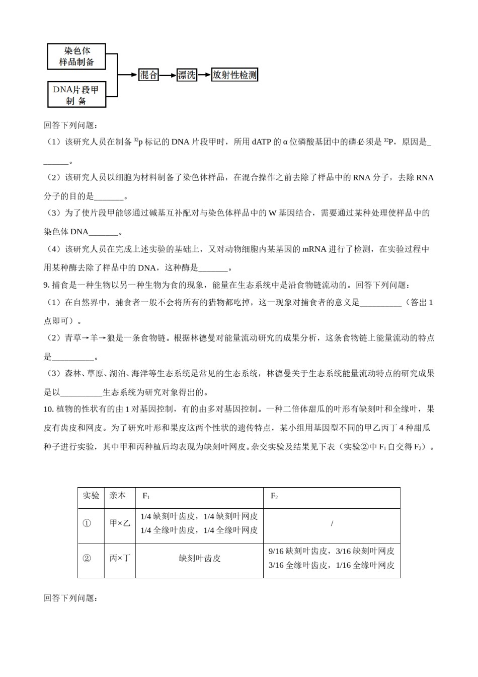
2021年普通高等学校招生全国统一考试理科综合能力测试·生物部分注意事项:1.答卷前,考生务必将自己的姓名、准考证号填写在答题卡上。2.回答选择题时,选出每小题答案后,用铅笔把答题卡上对应题目的答案标号涂黑。如需改动,用橡皮擦干净后,再选涂其他答案标号。回答非选择题时,将答案写在答题卡上。写在本试卷上无效。3.考试结束后,将本试卷和答题卡一并交回。可能用到的相对原子质量:H1C12N14O16S32Cu64Zr91一、选择题:本题共13小题,每小题6分,共78分。在每小题给出的四个选项中,只有一项是符合题目要求的。1.已知①酶、②抗体、③激素、④糖原、⑤脂肪、⑥核酸都是人体内有重要作用的物质。下列说法正确的是()A.①②③都是由氨基酸通过肽键连接而成的B.③④⑤都是生物大分子,都以碳链为骨架C.①②⑥都是由含氮的单体连接成的多聚体D.④⑤⑥都是人体细胞内的主要能源物质2.某同学将酵母菌接种在马铃薯培养液中进行实验,不可能得到的结果是()A.该菌在有氧条件下能够繁殖B.该菌在无氧呼吸的过程中无丙酮酸产生C.该菌在无氧条件下能够产生乙醇D.该菌在有氧和无氧条件下都能产生CO23.生长素具有促进植物生长等多种生理功能。下列与生长素有关的叙述,错误的是()A.植物生长的“顶端优势”现象可以通过去除顶芽而解除B.顶芽产生的生长素可以运到侧芽附近从而抑制侧芽生长C.生长素可以调节植物体内某些基因的表达从而影响植物生长D.在促进根、茎两种器官生长时,茎是对生长素更敏感的器官4.人体下丘脑具有内分泌功能,也是一些调节中枢的所在部位。下列有关下丘脑的叙述,错误的是().A.下丘脑能感受细胞外液渗透压的变化B下丘脑能分泌抗利尿激素和促甲状腺激素C.下丘脑参与水盐平衡的调节:下丘脑有水平衡调节中枢D.下丘脑能感受体温的变化;下丘脑有体温调节中枢5.果蝇的翅型、眼色和体色3个性状由3对独立遗传的基因控制,且控制眼色的基因位于X染色体上。让一群基因型相同的果蝇(果蝇M)与另一群基因型相同的果蝇(果蝇N)作为亲本进行杂交,分别统计子代果蝇不同性状的个体数量,结果如图所示。已知果蝇N表现为显性性状灰体红眼。下列推断错误的是()A.果蝇M为红眼杂合体雌蝇B.果蝇M体色表现为黑檀体C.果蝇N为灰体红眼杂合体D.亲本果蝇均为长翅杂合体6.群落是一个不断发展变化的动态系统。下列关于发生在裸岩和弃耕农田上的群落演替的说法,错误的是()A.人为因素或自然因素的干扰可以改变植物群落演替的方向B.发生在裸岩和弃耕农田上的演替分别为初生演替和次生演替C.发生在裸岩和弃耕农田上的演替都要经历苔藓阶段、草本阶段D.在演替过程中,群落通常是向结构复杂、稳定性强的方向发展7.植物的根细胞可以通过不同方式吸收外界溶液中的K+。回答下列问题:(1)细胞外的K+可以跨膜进入植物的根细胞。细胞膜和核膜等共同构成了细胞的生物膜系统,生物膜的结构特点是_______。(2)细胞外的K+能够通过离子通道进入植物的根细胞。离子通道是由_______复合物构成的,其运输的特点是_______(答出1点即可)。(3)细胞外的K+可以通过载体蛋白逆浓度梯度进入植物的根细胞。在有呼吸抑制剂的条件下,根细胞对K+的吸收速率降低,原因是_______。8.用一段由放射性同位素标记的DNA片段可以确定基因在染色体上的位置。某研究人员使用放射性同位素32P标记的脱氧腺苷三磷酸(dATP,dA-Pα~Pβ~Pγ)等材料制备了DNA片段甲(单链),对W基因在染色体上的位置进行了研究,实验流程的示意图如下。回答下列问题:(1)该研究人员在制备32p标记的DNA片段甲时,所用dATP的α位磷酸基团中的磷必须是32P,原因是_______。(2)该研究人员以细胞为材料制备了染色体样品,在混合操作之前去除了样品中的RNA分子,去除RNA分子的目的是_______。(3)为了使片段甲能够通过碱基互补配对与染色体样品中的W基因结合,需要通过某种处理使样品中的染色体DNA_______。(4)该研究人员在完成上述实验的基础上,又对动物细胞内某基因的mRNA进行了检测,在实验过程中用某种酶去除了样品中的DNA,这种酶是_______。9.捕食是一种生物以另一种生物为食的现象,能量在生态系统中是沿食物链流动的。回...

1、当您付费下载文档后,您只拥有了使用权限,并不意味着购买了版权,文档只能用于自身使用,不得用于其他商业用途(如 [转卖]进行直接盈利或[编辑后售卖]进行间接盈利)。
2、本站所有内容均由合作方或网友上传,本站不对文档的完整性、权威性及其观点立场正确性做任何保证或承诺!文档内容仅供研究参考,付费前请自行鉴别。
3、如文档内容存在违规,或者侵犯商业秘密、侵犯著作权等,请点击“违规举报”。

碎片内容

2021年全国统一高考生物试卷(全国甲卷)(原卷版).doc

确认删除?