电脑桌面
添加内谋知识网--内谋文库,文书,范文下载到电脑桌面
安装后可以在桌面快捷访问

2021年江苏省高考英语试卷解析版 .pdf

2021年江苏省高考英语试卷解析版   .pdf_第1页
1/8
2021年江苏省高考英语试卷解析版   .pdf_第2页
2/8
2021年江苏省高考英语试卷解析版   .pdf_第3页
3/8
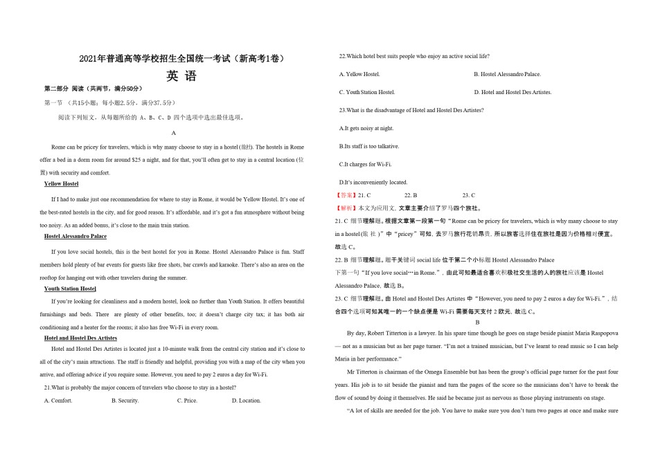
2021年普通高等学校招生全国统一考试(新高考1卷)22.Whichhotelbestsuitspeoplewhoenjoyanactivesociallife?英语A.YellowHostel.B.HostelAlessandroPalace.第二部分阅读(共两节,满分50分)C.YouthStationHostel.D.HotelandHostelDesArtistes.第一节(共15小题;每小题2.5分,满分37.5分)23.WhatisthedisadvantageofHotelandHostelDesArtistes?阅读下列短文,从每题所给的A、B、C、D四个选项中选出最佳选项。AA.Itgetsnoisyatnight.Romecanbepriceyfortravelers,whichiswhymanychoosetostayinahostel(旅社).ThehostelsinRomeofferabedinadormroomforaround$25anight,andforthat,you’lloftengettostayinacentrallocation(位B.Itsstaffistootalkative.置)withsecurityandcomfort.YellowHostelC.ItchargesforWi-Fi.D.It’sinconvenientlylocated.IfIhadtomakejustonerecommendationforwheretostayinRome,itwouldbeYellowHostel.It’soneof【答案】21.C22.B23.Cthebest-ratedhostelsinthecity,andforgoodreason.It’saffordable,andit’sgotafunatmospherewithoutbeingtoonoisy.Asanaddedbonus,it’sclosetothemaintrainstation.【解析】本文为应用文,文章主要介绍了罗马四个旅社。HostelAlessandroPalace21.C细节理解题。根据文章第一段第一句“Romecanbepriceyfortravelers,whichiswhymanychoosetostayinahostel(旅社)”中“pricey”可知,去罗马旅行花销昂贵,所以旅客选择住在旅社是因为价格相对便宜。Ifyoulovesocialhostels,thisisthebesthostelforyouinRome.HostelAlessandroPalaceisfun.Staff故选C。membersholdplentyofbareventsforguestslikefreeshots,barcrawlsandkaraoke.There’salsoanareaonthe22.B细节理解题。题干关键词sociallife位于第二个小标题HostelAlessandroPalacerooftopforhangingoutwithothertravelersduringthesummer.下第一句“Ifyoulovesocial…inRome.”,由此可知最适合喜欢积极社交生活的人的旅社应该是HostelYouthStationHostelAlessandroPalace,故选B。Ifyou’relookingforcleanlinessandamodernhostel,looknofurtherthanYouthStation.Itoffersbeautiful23.C细节理解题。由HotelandHostelDesArtistes中“However,youneedtopay2eurosadayforWi-Fi.”,结furnishingsandbeds.Thereareplentyofotherbenefits,too;itdoesn’tchargecitytax;ithasbothair合四个选项可知其唯一的一个缺点便是Wi-Fi需要每天支付2欧元,故选C。Bconditioningandaheaterfortherooms;italsohasfreeWi-Fiineveryroom.HotelandHostelDesArtistesByday,RobertTittertonisalawyer.InhissparetimethoughhegoesonstagebesidepianistMariaRaspopovaHotelandHostelDesArtistesislocatedjusta10-minutewalkfromthecentralcitystationandit’scloseto—notasamusicianbutasherpageturner.“I’mnotatrainedmusician,butI’velearnttoreadmusicsoIcanhelpallofthecity’smainattractions.Thestaffisfriendlyandhelpful,providingyouwithamapofthecitywhenyouMariainherperformance.”arrive,andofferingadviceifyourequiresome.However,youneedtopay2eurosadayforWi-Fi.MrTittertonischairmanoftheOmegaEnsemblebuthasbeenthegroup’sofficialpageturnerforthepastfour21.Whatisprobablythemajorconcernoftravelerswhochoosetostayinahostel?years.Hisjobistositbesidethepianistandturnthepagesofthescoresothemusiciansdon’thavetobreaktheA.Comfort.B.Security.C.Price.D.Location.flowofsoundbydoingitthemselves.Hesaidhebecamejustasnervousasthoseplayinginstrumentsonstage.“Alotofskillsareneededforthejob.Youhavetomakesureyoudon’tturntwopagesatonceandmakesureyoufindtherepeatsinthemusicwhenyouhavetogobacktotherightspot.”MrTittertonexplained.25.C推理判断题。第二段中最后一句“Hesaidhebecamejustasnervousasthoseplayinginstrumentsonstage.”说明作者在做这份工作的时候是非常紧张的,后面一段具体阐述了其原因,并且用了多个“makesure(确Beingapaget...

1、当您付费下载文档后,您只拥有了使用权限,并不意味着购买了版权,文档只能用于自身使用,不得用于其他商业用途(如 [转卖]进行直接盈利或[编辑后售卖]进行间接盈利)。
2、本站所有内容均由合作方或网友上传,本站不对文档的完整性、权威性及其观点立场正确性做任何保证或承诺!文档内容仅供研究参考,付费前请自行鉴别。
3、如文档内容存在违规,或者侵犯商业秘密、侵犯著作权等,请点击“违规举报”。

碎片内容

2021年江苏省高考英语试卷解析版 .pdf

确认删除?