电脑桌面
添加内谋知识网--内谋文库,文书,范文下载到电脑桌面
安装后可以在桌面快捷访问

2021年高考真题 化学(山东卷)(原卷版).pdf

2021年高考真题 化学(山东卷)(原卷版).pdf_第1页
1/11
2021年高考真题 化学(山东卷)(原卷版).pdf_第2页
2/11
2021年高考真题 化学(山东卷)(原卷版).pdf_第3页
3/11
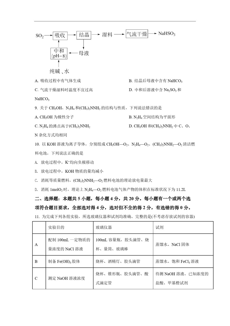
绝密★启用前2021年普通高等学校招生全国统一考试(山东卷)化学注意事项:1.答卷前,考生务必将自己的姓名、考生号等填写在答题卡和试卷指定位置。2.回答选择题时、选出每小题答案后、用铅笔在答题卡上对应题目的答案标号涂黑,如需改动,用橡皮擦干净后,再选涂其他答案标号。回答非选择题时,将答案写在答题卡上.写在本试卷上无效。3.考试结束后,将本试卷和答题卡一并交回。可能用到的相对原子质量:H-1C-12N-14O-18F-19Cl-35.5一、选择题:本题共10小题,每小题2分,共20分.每小题只有一个选项符合题目要求。1.有利于实现“碳达峰、碳中和”的是A.风能发电B.粮食酿酒C.燃煤脱硫D.石油裂化2.下列物质应用错误的是A.石墨用作润滑剂B.氧化钙用作食品干燥剂C.聚乙炔用作绝缘材料D.乙二醇溶液用作汽车防冻液3.关于下列仪器使用的说法错误的是A.①、④不可加热B.②、④不可用作反应容器D.②、④、⑤使用前需检漏C.③、⑤可用于物质分离4.X、Y为第三周期元素、Y最高正价与最低负价的代数和为6,二者形成的一种化合物能以[XY4]+[XY6]-的形式存在。下列说法错误的是A.原子半径:X>YB.简单氢化物的还原性:X>YC.同周期元素形成的单质中Y氧化性最强D.同周期中第一电离能小于X的元素有4种5.下列由实验现象所得结论错误的是A.向NaHSO3溶液中滴加氢硫酸,产生淡黄色沉淀,证明HSO具有氧化性3B.向酸性KMnO4溶液中加入Fe3O4粉末,紫色褪去,证明Fe3O4中含Fe(Ⅱ)C.向浓HNO3中插入红热的炭,产生红棕色气体,证明炭可与浓HNO3反应生成NO2D.向NaClO溶液中滴加酚酞试剂,先变红后褪色,证明NaClO在溶液中发生了水解反应6.X、Y均为短周期金属元素,同温同压下,0.1molX的单质与足量稀盐酸反应,生成H2体积为V1L;0.1molY的单质与足量稀硫酸反应,生成H2体积为V2L。下列说法错误的是V1A.X、Y生成H2的物质的量之比一定为V22V1B.X、Y消耗酸的物质的量之比一定为V2V1C.产物中X、Y化合价之比一定为V2V1D.由一定能确定产物中X、Y的化合价V27.某同学进行蔗糖水解实验,并检验产物中的醛基,操作如下:向试管Ⅰ中加入1mL20%蔗糖溶液,加入3滴稀硫酸,水浴加热5分钟。打开盛有10%NaOH溶液的试剂瓶,将玻璃瓶塞倒放,取1mL溶液加入试管Ⅱ,盖紧瓶塞;向试管Ⅱ中加入5滴2%CuSO4溶液。将试管Ⅱ中反应液加入试管Ⅰ,用酒精灯加热试管Ⅰ并观察现象。实验中存在的错误有几处?A.1B.2C.3D.48.工业上以SO2和纯碱为原料制备无水NaHSO3的主要流程如图,下列说法错误的是A.吸收过程中有气体生成B.结晶后母液中含有NaHCO3C.气流干燥湿料时温度不宜过高D.中和后溶液中含Na2SO3和NaHCO39.关于CH3OH、N2H4和(CH3)2NNH2的结构与性质,下列说法错误的是A.CH3OH为极性分子B.N2H4空间结构为平面形C.N2H4的沸点高于(CH3)2NNH2D.CH3OH和(CH3)2NNH2中C、O、N杂化方式均相同10.以KOH溶液为离子导体,分别组成CH3OH—O2、N2H4—O2、(CH3)2NNH2—O2清洁燃料电池,下列说法正确的是A.放电过程中,K+均向负极移动B.放电过程中,KOH物质的量均减小C.消耗等质量燃料,(CH3)2NNH2—O2燃料电池的理论放电量最大D.消耗1molO2时,理论上N2H4—O2燃料电池气体产物的体积在标准状况下为11.2L二、选择题:本题共5小题,每小题4分,共20分。每小题有一个或两个选项符合题目要求,全部选对得4分,选对但不全的得2分,有选错的得0分。11.为完成下列各组实验,所选玻璃仪器和试剂均准确、完整的是(不考虑存放试剂的容器)实验目的玻璃仪器试剂配制100mL一定物质的100mL容量瓶、胶头滴管、烧A蒸馏水、NaCl固体量浓度的NaCl溶液杯、量筒、玻璃棒B制备Fe(OH)3胶体烧杯、酒精灯、胶头滴管蒸馏水、饱和FeCl3溶液烧杯、锥形瓶、胶头滴管、酸待测NaOH溶液、已知浓度的C测定NaOH溶液浓度式滴定管盐酸、甲基橙试剂D制备乙酸乙酯试管、量筒、导管、酒精灯冰醋酸、无水乙醇、饱和Na2CO3溶液A.AB.BC.CD.D12.立体异构包括顺反异构、对映异构等。有机物M(2—甲基—2—丁醇)存在如图转化关系,下列说法错误的是A.N分子可能存在顺反异构B.L的任一同分异构体最多有1个手性碳原子C.M的同分异构体中,能被氧化为酮的醇有4种D.L的同分异构体中,含两种化学环境氢的只有1种...

1、当您付费下载文档后,您只拥有了使用权限,并不意味着购买了版权,文档只能用于自身使用,不得用于其他商业用途(如 [转卖]进行直接盈利或[编辑后售卖]进行间接盈利)。
2、本站所有内容均由合作方或网友上传,本站不对文档的完整性、权威性及其观点立场正确性做任何保证或承诺!文档内容仅供研究参考,付费前请自行鉴别。
3、如文档内容存在违规,或者侵犯商业秘密、侵犯著作权等,请点击“违规举报”。

碎片内容

2021年高考真题 化学(山东卷)(原卷版).pdf

确认删除?