电脑桌面
添加内谋知识网--内谋文库,文书,范文下载到电脑桌面
安装后可以在桌面快捷访问

2020年天津市高考化学试卷 .pdf

2020年天津市高考化学试卷   .pdf_第1页
1/10
2020年天津市高考化学试卷   .pdf_第2页
2/10
2020年天津市高考化学试卷   .pdf_第3页
3/10
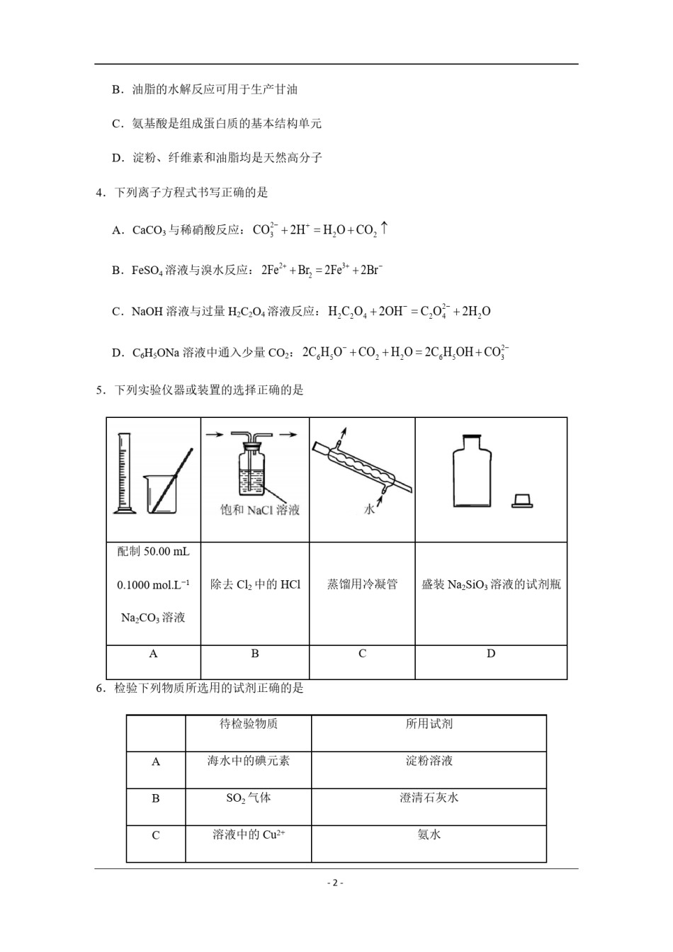
2020年天津市普通高中学业水平等级性考试化学本试卷分为第Ⅰ卷(选择题)和第Ⅱ卷(非选择题)两部分,共100分,考试用时60分钟。第Ⅰ卷1至4页,第Ⅱ卷5至8页。答卷前,考生务必将自己的姓名、考生号、考场号和座位号填写在答题卡上,并在规定位置粘贴考试用条形码。答卷时,考生务必将答案涂写在答题卡上,答在试卷上的无效。考试结束后,将本试卷和答题卡一并交回。祝各位考生考试顺利!第I卷注意事项:1.每题选出答案后,用铅笔将答题卡上对应题目的答案标号涂黑。如需改动,用橡皮擦干净后,再选涂其他答案标号。2.本卷共12题,每题3分,共36分。在每题给出的四个选项中,只有一项是最符合题目要求的。以下数据可供解题时参考:相对原子质量:H1O16S32Co59Cu64Zn65Ba1371.在全国人民众志成城抗击新冠病毒期间,使用的“84消毒液”的主要有效成分是A.NaOHB.NaClC.NaClOD.Na2CO32.晋朝葛洪的《肘后备急方》中记载:“青蒿一握,以水二升渍,绞取汁,尽服之……”,受此启发为人类做出巨大贡献的科学家是A.屠呦呦B.钟南山C.侯德榜D.张青莲3.下列说法错误的是A.淀粉和纤维素均可水解产生葡萄糖-1-B.油脂的水解反应可用于生产甘油C.氨基酸是组成蛋白质的基本结构单元D.淀粉、纤维素和油脂均是天然高分子4.下列离子方程式书写正确的是A.CaCO3与稀硝酸反应:CO322HH2OCO2B.FeSO4溶液与溴水反应:2Fe2Br22Fe32BrC.NaOH溶液与过量H2C2O4溶液反应:H2C2O42OHC2O242H2OD.C6H5ONa溶液中通入少量CO2:2C6H5OCO2H2O2C6H5OHCO325.下列实验仪器或装置的选择正确的是配制50.00mL蒸馏用冷凝管盛装Na2SiO3溶液的试剂瓶0.1000mol.L−1除去Cl2中的HClNa2CO3溶液ABCD6.检验下列物质所选用的试剂正确的是待检验物质所用试剂A海水中的碘元素淀粉溶液BSO2气体澄清石灰水氨水C溶液中的Cu2+-2-D溶液中的NH4+NaOH溶液,湿润的蓝色石蕊试纸7.常温下,下列有关电解质溶液的说法错误的是A.相同浓度的HCOONa和NaF两溶液,前者的pH较大,则Ka(HCOOH)Ka(HF)B.相同浓度的CH3COOH和CH3COONa两溶液等体积混合后pH约为4.7,则溶液中cCH3COOcNacHcOHC.FeS溶于稀硫酸,而CuS不溶于稀硫酸,则Ksp(FeS)Ksp(CuS)D.在1molL1Na2S溶液中,cS2cHScH2S1molL18.短周期元素X、Y、Z、W的原子序数依次增大。用表中信息判断下列说法正确的是最高价元素XYZW氧化物的水化物分子式H3ZO40.1molL1溶液对应的pH1.0013.001.570.70(25℃)A.元素电负性:Z<WB.简单离子半径:W<YC.元素第一电离能:Z<WD.简单氢化物的沸点:X<Z9.关于的说法正确的是A.分子中有3种杂化轨道类型的碳原子B.分子中共平面的原子数目最多为14C.分子中的苯环由单双键交替组成D.与Cl2发生取代反应生成两种产物-3-10.理论研究表明,在101kPa和298K下,HCN(g)HNC(g)异构化反应过程的能量变化如图所示。下列说法错误的是A.HCN比HNC稳定B.该异构化反应的H59.3kJmol1C.正反应的活化能大于逆反应的活化能D.使用催化剂,可以改变反应的反应热11.熔融钠−硫电池性能优良,是具有应用前景的储能电池。下图中的电池反应为2NaxS放电Na2Sx充电(x=5~3,难溶于熔融硫)。下列说法错误的是........A.Na2S4的电子式为Na[:S:S:S:S:]2NaB.放电时正极反应为xS2Na2eNa2SxC.Na和Na2Sx分别为电池的负极和正极-4-D.该电池是以NaAl2O3为隔膜的二次电池12.已知CoH2O62呈粉红色,CoCl42呈蓝色,ZnCl42为无色。现将CoCl2溶于水,加入浓盐酸后,溶液由粉红色变为蓝色,存在以下平衡:CoH2O624ClCoCl426H2OH用该溶液做实验,溶液的颜色变化如下:以下结论和解释正确的是A.等物质的量的CoH2O62和CoCl42中σ键数之比为3:2B.由实验①可推知△H<0C.实验②是由于c(H2O)增大,导致平衡逆向移动D.由实验③可知配离子的稳定性:ZnCl42CoCl42第Ⅱ卷注意事...

1、当您付费下载文档后,您只拥有了使用权限,并不意味着购买了版权,文档只能用于自身使用,不得用于其他商业用途(如 [转卖]进行直接盈利或[编辑后售卖]进行间接盈利)。
2、本站所有内容均由合作方或网友上传,本站不对文档的完整性、权威性及其观点立场正确性做任何保证或承诺!文档内容仅供研究参考,付费前请自行鉴别。
3、如文档内容存在违规,或者侵犯商业秘密、侵犯著作权等,请点击“违规举报”。

碎片内容

2020年天津市高考化学试卷 .pdf

确认删除?