电脑桌面
添加内谋知识网--内谋文库,文书,范文下载到电脑桌面
安装后可以在桌面快捷访问

2016年全国统一高考地理试卷(新课标ⅰ)(原卷版).doc

2016年全国统一高考地理试卷(新课标ⅰ)(原卷版).doc_第1页
1/7
2016年全国统一高考地理试卷(新课标ⅰ)(原卷版).doc_第2页
2/7
2016年全国统一高考地理试卷(新课标ⅰ)(原卷版).doc_第3页
3/7
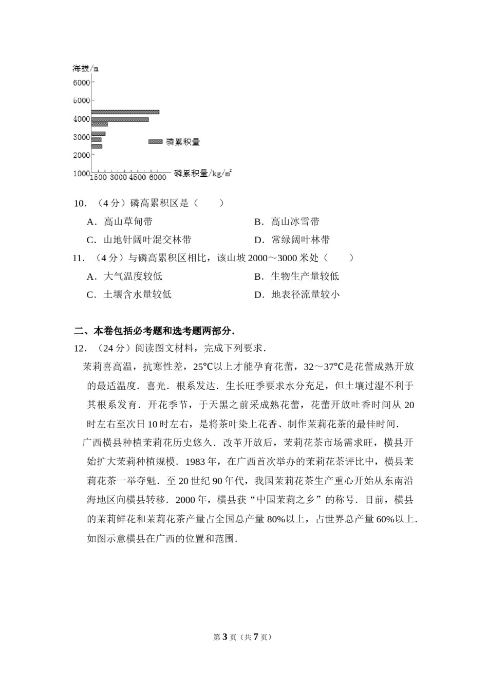
2016年全国统一高考地理试卷(新课标Ⅰ)一、本卷11个小题,每题4分,满44分.在每小题给出的四个选项中,只有一项是符合题目要求的.我国是世界闻名的陶瓷古国,明清时期,“瓷都”景德镇是全国的瓷业中心,产品远销海内外,20世纪80年代初,广东省佛山市率先引进国外现代化陶瓷生产线,逐步发展成为全国乃至世界最大的陶瓷生产基地.2003年,佛山陶瓷主产区被划入中心城区范围,陶瓷产业向景德镇等陶瓷产地转移.据此完成1﹣3题.1.(4分)与景德镇相比,20世纪80年代佛山瓷业迅速发展的主要原因是()A.市场广阔B.原材料充足C.劳动力素质高D.国家政策倾斜2.(4分)促使佛山陶瓷产业向外转移的主要原因是佛山()A.产业结构调整B.原材料枯竭C.市场需求减小D.企业竞争加剧3.(4分)景德镇吸引佛山陶瓷产业转移的主要优势是()A.资金充足B.劳动力成本低C.产业基础好D.交通运输便捷自20世纪50年代,荷兰的兰斯塔德地区经过多次空间规划,形成城市在外,郊区在内的空间特征:该区中间是一个接近3000平方千米的“绿心”﹣﹣乡村地带;四个核心城市和其他城镇呈环状分布在“绿心”的周围,城镇之间设置不可侵占的绿地.四个核心城市各具特殊职能,各城市分工明确,通过快速交通系统连接成具有国际竞争力的城市群.近20年来,该地区城镇扩展程度小,基本维持稳定的城镇结构体系.据此完成4﹣6题.4.(4分)兰斯塔德地区通过空间规划,限制了该地区各核心城市的()A.服务种类B.服务等级C.服务范围D.服务人口5.(4分)兰斯塔德空间规划的实施,显著促进该地区同类产业活动的()A.技术创新B.空间集聚C.市场拓展D.产品升级6.(4分)兰斯塔德空间规划的实施,可以()A.提高乡村人口比重B.降低人口密度第1页(共7页)C.促进城市竞争D.优化城市用地结构贝壳堤由死亡的贝类生物在海岸带堆积而成,在沿海地区经常分布着多条贝壳堤,标志着海岸线位置的变化,如图示意渤海湾沿岸某地区贝壳堤的分布.据此完成7~9题.7.(4分)在任一条贝壳堤的形成过程中,海岸线()A.向陆地方向推进B.向海洋方向推进C.位置稳定D.反复进退8.(4分)沿岸流动的海水搬运河流入海口处的泥沙,并在贝壳堤外堆积.由此()A.形成新的贝壳堤B.加大贝壳堤距海岸线的距离C.形成河口三角洲D.迫使河流改道9.(4分)河流冲积物是该地海岸线变动的物质来源.多条贝壳堤的形成说明河流入海口()A.位置稳定,泥沙沉积量小B.位置稳定,泥沙沉积量大C.位置多次变动,泥沙沉积量小D.位置多次变动,泥沙沉积量大磷是土壤有机质的重要组成元素,也是植物生长的营养元素.土壤水分增加有利于磷累积,气温升高和流水侵蚀会减少土壤中磷累积量.如图示意我国四川西部某山地东坡土壤中磷累积量的垂直变化,据此完成10~11题.第2页(共7页)10.(4分)磷高累积区是()A.高山草甸带B.高山冰雪带C.山地针阔叶混交林带D.常绿阔叶林带11.(4分)与磷高累积区相比,该山坡2000~3000米处()A.大气温度较低B.生物生产量较低C.土壤含水量较低D.地表径流量较小二、本卷包括必考题和选考题两部分.12.(24分)阅读图文材料,完成下列要求.茉莉喜高温,抗寒性差,25℃以上才能孕育花蕾,32~37℃是花蕾成熟开放的最适温度.喜光.根系发达.生长旺季要求水分充足,但土壤过湿不利于其根系发育.开花季节,于天黑之前采成熟花蕾,花蕾开放吐香时间从20时左右至次日10时左右,是将茶叶染上花香、制作茉莉花茶的最佳时间.广西横县种植茉莉花历史悠久.改革开放后,茉莉花茶市场需求旺,横县开始扩大茉莉种植规模.1983年,在广西首次举办的茉莉花茶评比中,横县茉莉花茶一举夺魁.至20世纪90年代,我国茉莉花茶生产重心开始从东南沿海地区向横县转移.2000年,横县获“中国茉莉之乡”的称号.目前,横县的茉莉鲜花和茉莉花茶产量占全国总产量80%以上,占世界总产量60%以上.如图示意横县在广西的位置和范围.第3页(共7页)(1)与江苏、浙江相比,说明横县有利于茉莉生长的气候条件.(2)横县地形以河流冲积平原为主,茉莉主要种植在平原地势较高的旱地上.试解释冲积平原地势较...

1、当您付费下载文档后,您只拥有了使用权限,并不意味着购买了版权,文档只能用于自身使用,不得用于其他商业用途(如 [转卖]进行直接盈利或[编辑后售卖]进行间接盈利)。
2、本站所有内容均由合作方或网友上传,本站不对文档的完整性、权威性及其观点立场正确性做任何保证或承诺!文档内容仅供研究参考,付费前请自行鉴别。
3、如文档内容存在违规,或者侵犯商业秘密、侵犯著作权等,请点击“违规举报”。

碎片内容

2016年全国统一高考地理试卷(新课标ⅰ)(原卷版).doc

确认删除?