电脑桌面
添加内谋知识网--内谋文库,文书,范文下载到电脑桌面
安装后可以在桌面快捷访问

2021年全国甲卷文综历史试题(原卷版).doc

2021年全国甲卷文综历史试题(原卷版).doc_第1页
1/5
2021年全国甲卷文综历史试题(原卷版).doc_第2页
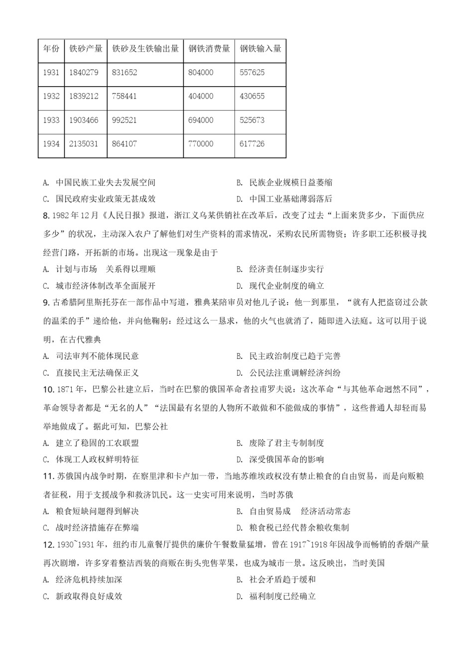
2/5
2021年全国甲卷文综历史试题(原卷版).doc_第3页
3/5
2021年普通高等学校招生全国统一考试(全国甲卷)文综历史试题一、选择题1.老子认为,“失道而后德,失德而后仁,失仁而后义,失义而后礼”。孔子则说,“不学礼,无以立”,要“非礼勿视,非礼勿听,非礼勿言,非礼勿动”。这反映出,当时他们A.反思西周的礼乐文化B.迎合封建贵族政治诉求C.主张维护夏商周制度D.得到统治者的积极支持2.汉代,中央各部门长官与地方各郡太守自行辟召属官,曾一度出现“名公巨卿,以能致贤才为高;而英才俊士,以得所依秉为重”的现象。能够保障辟召制度有效运作的是A.分科考试选官制建立B.监察体系的改进C.郡国并行制度的完善D.察举制度的实施3.宋代盛行婚姻论财,遭到一些士大夫的批评。南宋理学家张弑认为,“婚姻结好,岂为财物?”甚至表示“治其尤甚者,以正风俗”。还有理学家强调婚姻是“合二姓之好”,上能事先祖,下可继后世。这反映了当时理学家A.淡化婚姻中的宗族观念B.意图维护礼教纲常C.背离政府对民俗的引导D.促成婚姻习俗变革4.明代,在浙江桐乡县,地方官员若出身进士,当地的秀才就“不胜谄事”,若出身举人,便随意提出要求,“苟不如意,便加词色犯之”。这现象反映出B.士人舆论左右地方政事D.科考功名影响官员威望.A官员士绅之间关系紧张.C出身等级决定行政能力5.1861年,慈禧发动政变处置政敌时,特别把“不能尽心和议”列为罪状。英国人在华创办的《北华捷报》称:“在这个特别的关头,我们要比我们同中国发生联系的其他任何时期,更有必要去支持帝国的现存政府。”由此可知A.太平天国将面临更严峻的形势B.清政府沦为洋人的朝廷C.清廷顽固派势力地位得到加强D.传统的外交体制被抛弃6.1921年2月,蔡和森写信给陈独秀,讨论马克思学说与中国无产阶级的关系时称:“西方大工业国的无产阶级常常受其资本家的贿买、笼络而不自觉……此所以社会革命不发生于资本集中、工业极盛、殖民地极富之英、美、法,而发生于殖民地极少、工业落后之农业国俄罗斯也。”他意在强调.A.社会革命不会发生在发达资本主义国家B无产阶级受资本家笼络而失去革命动力C.中国已经具备了进行无产阶级革命的客观条件D.俄国以城市为中心的革命道路不适合中国国情7.1931年~1934年中国钢铁业情况表单位:吨,根据如表可知,当时年份铁砂产量铁砂及生铁输出量钢铁消费量钢铁输入量19311840279831652804000557625193218392127584414040004306551933190346699252169400052567319342135031864107770000617726A.中国民族工业失去发展空间B.民族企业规模日益萎缩C.国民政府实业政策无甚成效D.中国工业基础薄弱落后8.1982年12月《人民日报》报道,浙江义乌某供销社在改革后,改变了过去“上面来货多少,下面供应多少”的状况,主动深入农户了解他们对生产资料的需求情况,采购农民所需物资;许多职工还积极寻找经营门路,开拓新的市场。出现这一现象是由于A.计划与市场的关系得以理顺B.经济责任制逐步实行C.城市经济体制改革全面展开D.现代企业制度的确立9.古希腊阿里斯托芬在一部作品中写道,雅典某陪审员对他儿子说:他一到那里,“就有人把盗窃过公款的温柔的手”递给他,并向他鞠躬:经过这么一恳求,他的火气也就消了,随即进入法庭。这可以用于说明,在古代雅典A.司法审判不能体现民意B.民主政治制度已趋于完善C.直接民主无法确保正义D.公民法注重调解经济纠纷10.1871年,巴黎公社建立后,当时在巴黎的俄国革命者拉甫罗夫说:这次革命“与其他革命迥然不同”,革命领导者都是“无名的人”“法国最有名望的人物所不敢做和不能做成的事情”,这些普通人却轻而易举地做成了。据此可知,巴黎公社A.建立了稳固的工农联盟B.废除了君主专制制度C.体现工人政权鲜明特征D.深受俄国革命的影响11.苏俄国内战争时期,在察里津和卡卢加一带,当地苏维埃政权没有禁止粮食的自由贸易,而是向贩粮者征税,用于支援战争和救济饥民。这一史实可用来说明,当时苏俄A.粮食短缺问题得到解决B.自由贸易成为经济活动常态C.战时经济措施存在弊端D.粮食税已经代替余粮收集制12.1930~1931年,纽约市儿童餐厅提供的廉价午餐数量猛增,曾在1917~1918年因战争而畅销的香烟产量再次剧增,许多穿...

1、当您付费下载文档后,您只拥有了使用权限,并不意味着购买了版权,文档只能用于自身使用,不得用于其他商业用途(如 [转卖]进行直接盈利或[编辑后售卖]进行间接盈利)。
2、本站所有内容均由合作方或网友上传,本站不对文档的完整性、权威性及其观点立场正确性做任何保证或承诺!文档内容仅供研究参考,付费前请自行鉴别。
3、如文档内容存在违规,或者侵犯商业秘密、侵犯著作权等,请点击“违规举报”。

碎片内容

2021年全国甲卷文综历史试题(原卷版).doc

确认删除?