电脑桌面
添加内谋知识网--内谋文库,文书,范文下载到电脑桌面
安装后可以在桌面快捷访问

2021年高考生物(福建卷)原卷版.doc

2021年高考生物(福建卷)原卷版.doc_第1页
1/11
2021年高考生物(福建卷)原卷版.doc_第2页
2/11
2021年高考生物(福建卷)原卷版.doc_第3页
3/11
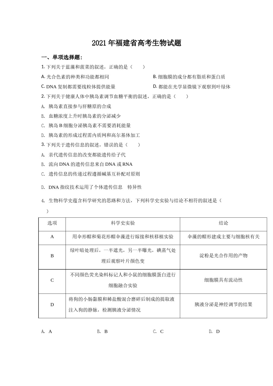
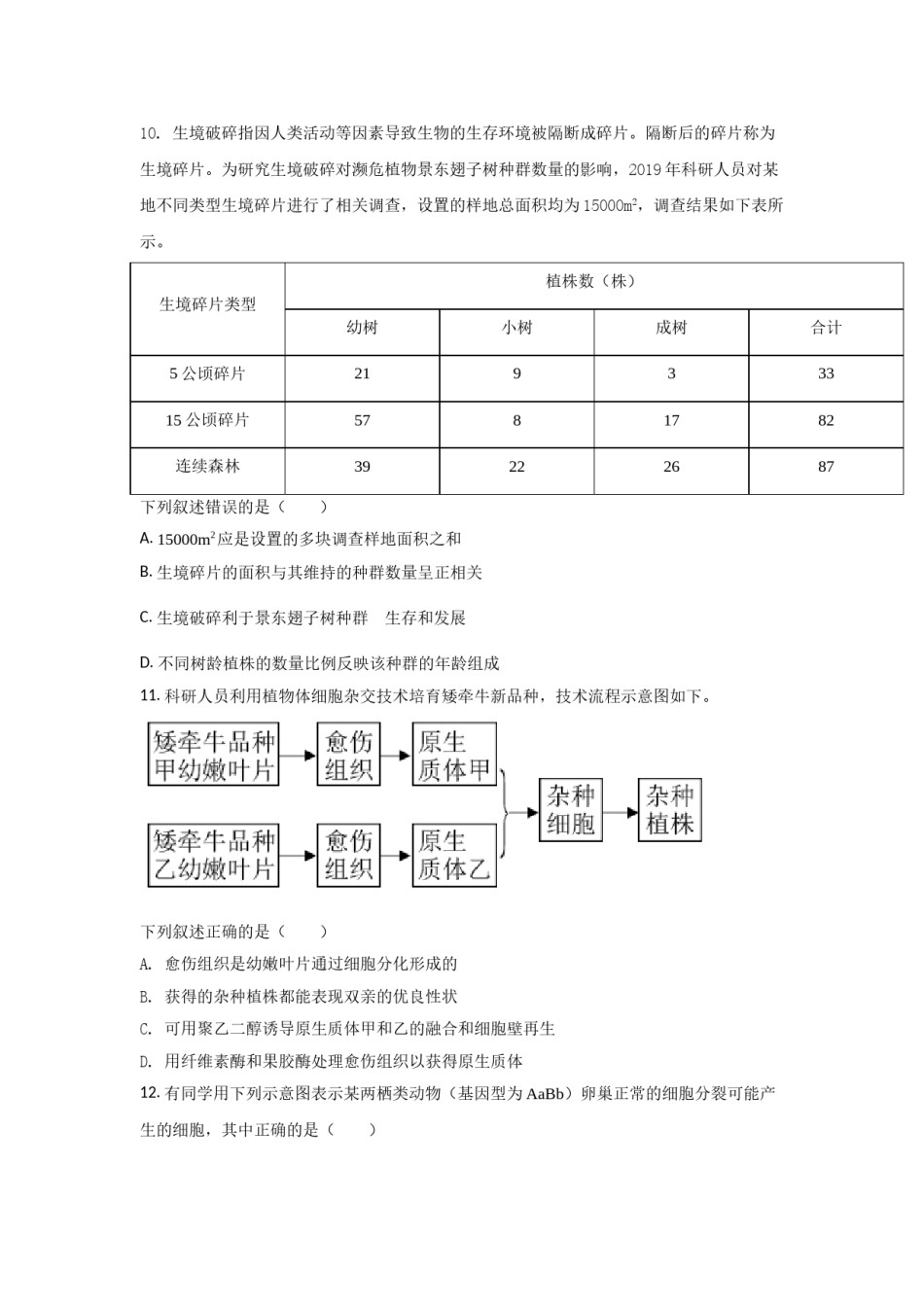
2021年福建省高考生物试题一、单项选择题:1.下列关于蓝藻和菠菜的叙述,正确的是()A.光合色素的种类和功能都相同B.细胞膜的成分都有脂质和蛋白质C.DNA复制都需要线粒体提供能量D.都能在光学显微镜下观察到叶绿体2.下列关于健康人体中胰岛素调节血糖平衡的叙述,正确的是()A.胰岛素直接参与肝糖原的合成B.血糖浓度上升时胰岛素的分泌减少C.胰岛B细胞分泌胰岛素不需要消耗能量D.胰岛素的形成过程需内质网和高尔基体加工3.下列关于遗传信息的叙述,错误的是()A.亲代遗传信息的改变都能遗传给子代B.流向DNA的遗传信息来自DNA或RNAC.遗传信息的传递过程遵循碱基互补配对原则D.DNA指纹技术运用了个体遗传信息的特异性4.生物科学史蕴含科学研究的思路和方法,下列科学史实验与结论不相符的叙述是()选项科学史实验结论A用伞形帽和菊花形帽伞藻进行嫁接和核移植实验伞藻的帽形建成主要与细胞核有关绿叶暗处理后,一半遮光,另一半曝光,碘蒸气处淀粉是光合作用的产物B理后观察叶片颜色变不同颜色荧光染料标记人和小鼠的细胞膜蛋白进行细胞膜具有流动性C细胞融合实验将狗的小肠黏膜和稀盐酸混合磨碎后制成的提取液胰液分泌是神经调节的结果D注入狗的静脉,检测胰液分泌情况A.AB.BC.CD.D5.物种甲和物种乙为二倍体植物。甲生活在阳光充足的悬崖顶乙生活在悬崖底的林荫里。在某些山地坡度和缓的地方,甲和乙分别沿着斜坡向下和向上扩展,在斜坡上相遇并杂交产生丙。若丙不能产生子代,则下列叙述错误的是()A.甲和乙仍然存在生殖隔离B.甲种群基因频率的改变说明甲发生了进化C.甲、乙向斜坡的扩展可能与环境变化有关D.甲、乙、丙含有的基因共同构成一个种群的基因库6.下列关于生态茶园管理措施的分析,错误的是()A.使用诱虫灯诱杀害虫,可减少农药的使用B.套种豆科植物作为绿肥,可提高土壤肥力C.利用茶树废枝栽培灵芝,可提高能量的传递效率D.修剪茶树枝叶通风透光,可提高光合作用强度7.下列关于“探究酵母菌细胞呼吸的方式”(实验I)和“培养液中酵母菌种群数量的变化”(实验II)的叙述,正确的是()A.实验I、Ⅱ都要将实验结果转化为数学模型进行分析B.实验I、Ⅱ通气前都必须用NaOH去除空气中的CO2C.实验I中,有氧组和无氧组都能使澄清石灰水变浑浊D.实验Ⅱ中,可用滤纸在盖玻片另一侧吸引培养液进入计数室8.我国古诗词蕴含着丰富的生物学道理。下列相关叙述,错误的是()A.“更无柳絮因风起,惟有葵花向日倾”可体现植物的向光性B.“螟蛉有子,蜾蠃负之”可体现生物之间存在种间互助的关系C.“独怜幽草涧边生,上有黄鹂深树鸣”可体现生物对环境的适应D.“茂林之下无丰草,大块之间无美苗”可体现光照对植物生长的影响9.运动可促进机体产生更多新的线粒体,加速受损、衰老、非功能线粒体的特异性消化降解,维持线粒体数量、质量及功能的完整性,保证运动刺激后机体不同部位对能量的需求。下列相关叙述正确的是()B.细胞中不同线粒体的呼吸作用强A.葡萄糖在线粒体中分解释放大量能量度均相同D.运动后线粒体的动态变化体现了C.衰老线粒体被消化降解导致正常细胞受损机体稳态的调节10.生境破碎指因人类活动等因素导致生物的生存环境被隔断成碎片。隔断后的碎片称为生境碎片。为研究生境破碎对濒危植物景东翅子树种群数量的影响,2019年科研人员对某地不同类型生境碎片进行了相关调查,设置的样地总面积均为15000m2,调查结果如下表所示。植株数(株)生境碎片类型幼树小树成树合计5公顷碎片21933315公顷碎片5781782连续森林39222687下列叙述错误的是()A.15000m2应是设置的多块调查样地面积之和B.生境碎片的面积与其维持的种群数量呈正相关C.生境破碎利于景东翅子树种群的生存和发展D.不同树龄植株的数量比例反映该种群的年龄组成11.科研人员利用植物体细胞杂交技术培育矮牵牛新品种,技术流程示意图如下。下列叙述正确的是()A.愈伤组织是幼嫩叶片通过细胞分化形成的B.获得的杂种植株都能表现双亲的优良性状C.可用聚乙二醇诱导原生质体甲和乙的融合和细胞壁再生D.用纤维素酶和果胶酶处理愈伤组织以获得原生质体12.有同学用下列示意图表示某两栖类动物(基因型为AaBb)卵巢正...

1、当您付费下载文档后,您只拥有了使用权限,并不意味着购买了版权,文档只能用于自身使用,不得用于其他商业用途(如 [转卖]进行直接盈利或[编辑后售卖]进行间接盈利)。
2、本站所有内容均由合作方或网友上传,本站不对文档的完整性、权威性及其观点立场正确性做任何保证或承诺!文档内容仅供研究参考,付费前请自行鉴别。
3、如文档内容存在违规,或者侵犯商业秘密、侵犯著作权等,请点击“违规举报”。

碎片内容

2021年高考生物(福建卷)原卷版.doc

确认删除?