电脑桌面
添加内谋知识网--内谋文库,文书,范文下载到电脑桌面
安装后可以在桌面快捷访问

2021年高考真题政治(山东卷)(原卷版).doc

2021年高考真题政治(山东卷)(原卷版).doc_第1页
1/10
2021年高考真题政治(山东卷)(原卷版).doc_第2页
2/10
2021年高考真题政治(山东卷)(原卷版).doc_第3页
3/10
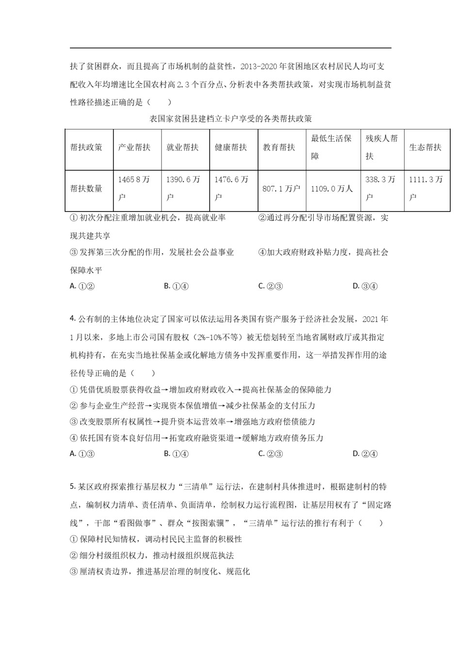
山东省2021年高考政治一、选择题:本题共15小题,每小题3分,共45分。每小题只有一个选项符合题目要求。1.下图反映的是某种商品供求变动对价格的影响(S表示供给,D表示需求),若不考虑其他因素,下列选项所描述的经济现象与下图所示相符的是()①该商品是冰雪运动装备,冰雪运动日益普及,冰雪装备产业快速发展,冰雪运动装备价格上升②该商品是新能源汽车,国家大力推动新能源汽车产业发展,充电桩建设不断提速,新能源汽车价格总体下降③该商品是国产大豆,国产大豆种植面积不断增长,进口大豆数量明显增加,国产大豆价格高位回落④该商品是西瓜,炎热夏季西瓜大量上市,西瓜价格逐渐回落A.①②B.①③C.②④D.③④2.我国清洁能源资源与负荷中心呈逆向分布(水能、风能、太阳能等资源主要分布在西部、北部地区,能源需求主要集中在东中部)。特高压技术作为我国具有完全自主知识产权、领先世界的技术,解决了电力远距离、大容量、低损耗运输的世界难题。截至2020年底,我国成功投运30个特高压工程,跨省跨区输电能力达1.4亿千瓦、特高压技术的应用能够()②增加清洁电力附加值,促进用①节约电力运输成本,提高清洁电力的劳动生产率电企业节能减排④提升清洁电力供应能力,促进③实现电力合理调配,推动区域经济协调发展能源利用转型升级B.①③C.②④D.③④A.①②3.在脱贫攻坚实践中,我国出台了许多惠及贫困地区、贫困人口的政策措施,不仅直接帮扶了贫困群众,而且提高了市场机制的益贫性,2013-2020年贫困地区农村居民人均可支配收入年均增速比全国农村高2.3个百分点、分析表中各类帮扶政策,对实现市场机制益贫性路径描述正确的是()表国家贫困县建档立卡户享受的各类帮扶政策帮扶政策产业帮扶就业帮扶健康帮扶教育帮扶最低生活保残疾人帮生态帮扶帮扶数量障扶1465.8万1390.6万户1476.6万807.1万户1109.0万人338.3万1111.3万户户户户①初次分配注重增加就业机会,提高就业率②通过再分配引导市场配置资源,实现共建共享④加大政府财政补贴力度,提高社会③发挥第三次分配的作用,发展社会公益事业保障水平B.①④C.②③D.③④A.①②4.公有制的主体地位决定了国家可以依法运用各类国有资产服务于经济社会发展,2021年1月以来,多地上市公司国有股权(2%-10%不等)被无偿划转至当地省属财政厅或其指定机构持有,在充实当地社保基金或化解地方债务中发挥重要作用,这一举措发挥作用的途径传导正确的是()①凭借优质股票获得收益→增加政府财政收入→提高社保基金的保障能力②参与企业生产经营→实现资本保值增值→减少社保基金的支付压力③改变股票所有权属性→提升资本运营效率→增强地方政府偿债能力④依托国有资本良好信用→拓宽政府融资渠道→缓解地方政府债务压力A.①③B.①④C.②③D.②④5.某区政府探索推行基层权力“三清单”运行法,在建制村具体推进时,根据建制村的特点,编制权力清单、责任清单、负面清单,绘制权力运行流程图,让基层用权有了“固定路线”,干部“看图做事”、群众“按图索骥”,“三清单”运行法的推行有利于()①保障村民知情权,调动村民民主监督的积极性②细分村级组织权力,推动村级组织规范执法③厘清权责边界,推进基层治理的制度化、规范化④增强村干部重大事项决策的自主性,激发基层自治活力A.①②B.①③C.②④D.③④6.2021年1月,中共中央印发了修订后的《中国共产党统一战线工作条例》(以下简称《条例》),为做好新时代统一战线工作提供了基本遵循。《条例》强调,促进政党关系、民族关系、宗教关系、阶层关系、海内外同胞关系和谐,要积极构建大统战工作格局。《条例》修订体现了中国共产党()②把构建大统战工作格局作为自身建①通过完善党内法规加强对统一战线工作的领导设的基本保障④通过创新协商形式发挥社会主义民主③进一步巩固统一战线的共同思想政治基础政治的独特优势B.①④C.②③D.②④A.①③7.2021年3月1日,《中华人民共和国长江保护法》正式实施.该法所称的长江流域涉及青海、西藏等19个省、自治区、直辖市。第八十条国务院有关部门和长江流城地方各级人民政府及其有关部门对长江流城跨行政区城、生态敏感区域...

1、当您付费下载文档后,您只拥有了使用权限,并不意味着购买了版权,文档只能用于自身使用,不得用于其他商业用途(如 [转卖]进行直接盈利或[编辑后售卖]进行间接盈利)。
2、本站所有内容均由合作方或网友上传,本站不对文档的完整性、权威性及其观点立场正确性做任何保证或承诺!文档内容仅供研究参考,付费前请自行鉴别。
3、如文档内容存在违规,或者侵犯商业秘密、侵犯著作权等,请点击“违规举报”。

碎片内容

2021年高考真题政治(山东卷)(原卷版).doc

确认删除?