电脑桌面
添加内谋知识网--内谋文库,文书,范文下载到电脑桌面
安装后可以在桌面快捷访问

2020年浙江省高考历史【7月】(含解析版).pdf

2020年浙江省高考历史【7月】(含解析版).pdf_第1页
1/20
2020年浙江省高考历史【7月】(含解析版).pdf_第2页
2/20
2020年浙江省高考历史【7月】(含解析版).pdf_第3页
3/20
2020年全国统一高考历史试题(浙江卷)一、选择题(本大题共25小题,每小题2分,50分。每小题列出的四个备选项中只有一个是符合题目要求的,不选、多选、错选均不得分)1.浏览中国古代文学艺术宝库,可以看到不胜枚举异彩纷呈的珍品。下列项中属于先秦时代特色的文学成就是()。A.汉赋B.楚辞C.话本D.散曲2.中国古代劳动人民以非凡的智慧和勤劳的双手兴修了许多著名的工程。观察下图(局部),对图中所示区位,命名及标注正确的是()。A.①—秦始皇长城B.②—灵渠C.③—郑国渠D.④—都江堰3.史载:“秦兼天下,建皇帝之号,立百官之职。汉因循而不革,明简易,随时宜也。其后颇有所改。”其中“颇有所改”的是()。①设丞相②设内朝③设御史大夫④设司隶校尉A.①③B.①④C.②③D.②④4.中国境内各民族既是中华文明的创造者,又是文明成果的传播者。以气贯苍穹之势矗立在世界屋脊上的布达拉宫,以其藏汉合璧的风格有力地佐证了民族团结协作的精神。下列项中能够反映这一精神的是()。A.因地制宜,与自然环境融为一体B.鲜明的红白色彩与高低错落的布局和谐组合C.木雕伏兽与人面狮身巧妙融合D.木石结构的碉楼建筑与藻井、斗拱形式的有机结合5.有文献记载:“用薄铁叶剪裁,长二寸、阔五分,首尾锐如鱼形,置炭火中烧之,候通赤,以铁钤鱼首出火,以尾正对子位,蘸水盆中,没尾数分则止,以密器收之。用时置水椀(碗)于无风处,平放鱼在水面,令浮其首,常南向午也。这种人工磁化方法见载于()。A.《武经总要》B.《梦溪笔谈》C.《萍洲可谈》D.《梦粱录》6.南宋有学者记述:“午至鄂渚,泊鹦鹉洲前南市堤下。南市在城外,沿江数万家,塞闬(街道里巷)甚盛,列肆如栉,酒垆楼栏尤壮丽,外郡未见其比。盖川广荆、襄、淮、浙贸迁之会,货物之至者,无不售,且不问多少,一日可尽,其盛壮如此”这反映了“南市”在当时()。①突破了政府在空间上的限制②已成为独立的商业都会③具有比较完备的饮食服务设施④贸易通宵达旦,往来不绝A.①②B.①③C.②③D.③④7.论及有明一代的政府组织形式,有研究者认为“官府的正式组织与唐宋时期几无差别。处于最高级别的是军事机构、监察机构和行政机构。”从行政机构的角度看,与唐宋“几无差别”的是()。A.丞相B.内阁C.六部D.刺史8.史载,康熙帝北巡,行至华北平原与内蒙古草原接壤地带,发现一片水草丰美、林木葱郁、动物繁多的地方,出于“肄武”与“定边”的考虑,令人“往相度地势,酌设围场”,划定了14000多平方公里的地方作为围场猎苑。结合史实判断该“围场”具备了下列项中哪些功能()。①避暑②练兵③围猎④处理民族事务A.①②B.③④C.①②③D.①②③④9.论及晚清时期的不平等条约,有学者注意到:“签署治外法权条款则是出于以下权宜的想法,即这些说不同的语言并有着奇怪习俗的夷人应该获准管理自己——以显示中国的宽宏量,并减轻管辖他们的任务。”清政府的这种认知反映了()。A.极力维护朝贡贸易体制B.抛弃了闭关锁国的政策C.努力走出天朝上国的幻梦D.对司法主权的完整性遭到破坏仍懵懂无知10.近代有报章载,沪上“西人每于闲暇时,喜乘铁轮小车,不用推挽,而以足蹴之……其行如风,较马车尤迅疾,然须练习多时,方能疾趋”。下列项中与“铁轮小车”相关的信息是()。A.机械牵引的新式交通工具出现B.20世纪初出现在中国城市的大街小巷C.标志着中国交通事业现代化的起步D.人们的生活方式由此发生根本性改变11.辛亥革命后,南京临时政府颁布了一系列发展实业的法令,激发了民族资产阶级投资近代工业的热情。其指导发展实业的机构是()。A.实业部B.参议院C.钱业公会D.工业建设会12.《中国共产党的三十年》在评价1922-1923年中国铁路工人的英勇斗争时指出:“一方面,没有强有力的同盟军……就无法在毫无民主权利的条件下战胜全副武装的反动派。”这说明()。A.工农群众革命积极性的迅速增长B.建立革命统一战线的必要性C.建立抗日民族统一战线的必要性D.工人阶级正式登上历史舞台13.抗战家书是一个民族泣血的记忆。有学者收藏到一封80多年前的家书,其中写道:“沪战两月,敌军死亡依情报所载,其数达五万以上。现在沪作战敌...

1、当您付费下载文档后,您只拥有了使用权限,并不意味着购买了版权,文档只能用于自身使用,不得用于其他商业用途(如 [转卖]进行直接盈利或[编辑后售卖]进行间接盈利)。
2、本站所有内容均由合作方或网友上传,本站不对文档的完整性、权威性及其观点立场正确性做任何保证或承诺!文档内容仅供研究参考,付费前请自行鉴别。
3、如文档内容存在违规,或者侵犯商业秘密、侵犯著作权等,请点击“违规举报”。

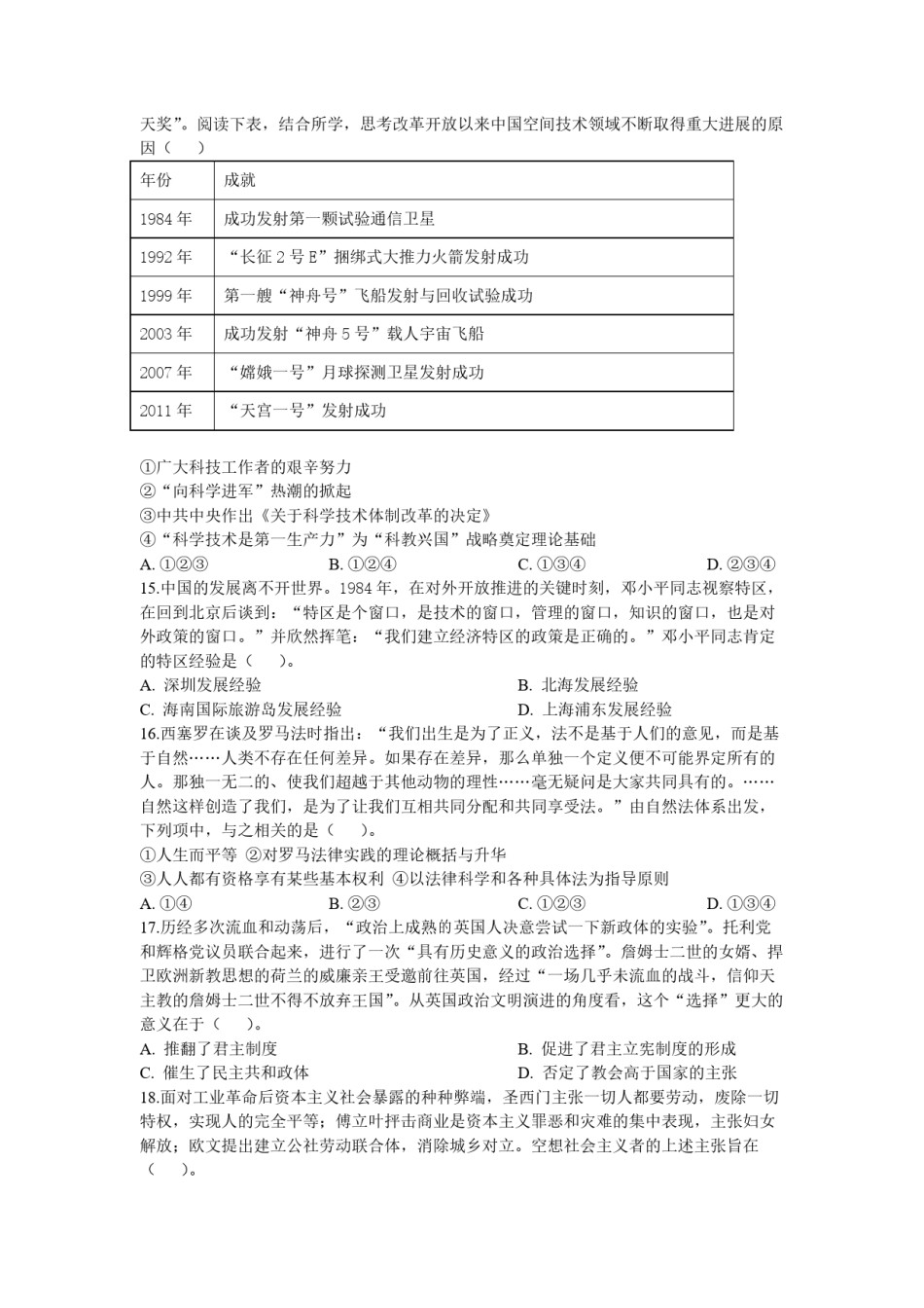
碎片内容

2020年浙江省高考历史【7月】(含解析版).pdf

确认删除?