电脑桌面
添加内谋知识网--内谋文库,文书,范文下载到电脑桌面
安装后可以在桌面快捷访问

2020年全国统一高考生物试卷(新课标ⅲ)(原卷版).doc

2020年全国统一高考生物试卷(新课标ⅲ)(原卷版).doc_第1页
1/5
2020年全国统一高考生物试卷(新课标ⅲ)(原卷版).doc_第2页
2/5
2020年全国统一高考生物试卷(新课标ⅲ)(原卷版).doc_第3页
3/5
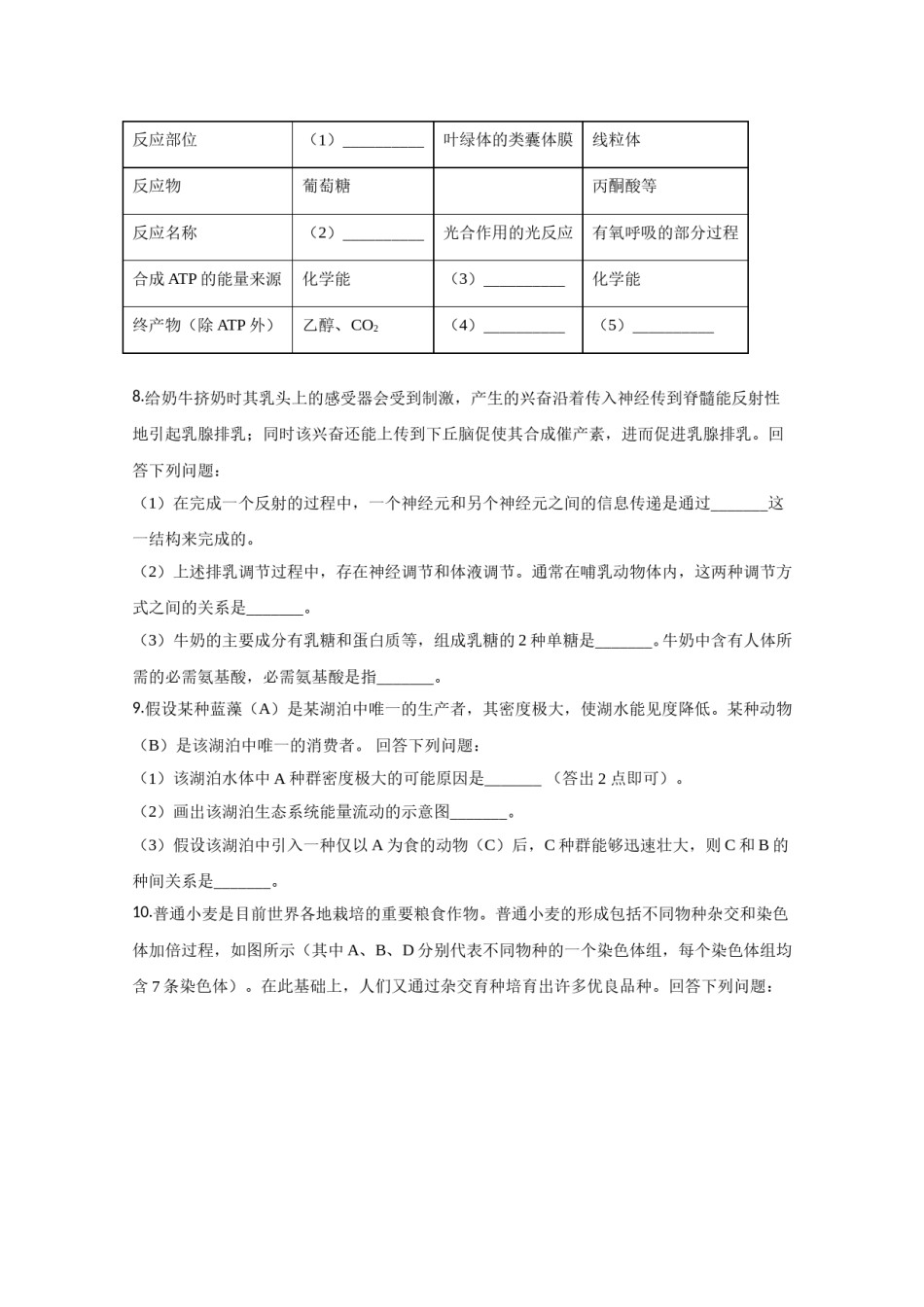
2020年普通高等学校招生全国统一考试(新课标Ⅲ卷)理科综合生物能力测试一、选择题1.关于真核生物的遗传信息及其传递的叙述,错误的是()A.遗传信息可以从DNA流向RNA,也可以从RNA流向蛋白质B.细胞中以DNA的一条单链为模板转录出的RNA均可编码多肽C.细胞中DNA分子的碱基总数与所有基因的碱基数之和不相等D.染色体DNA分子中的一条单链可以转录出不同的RNA分子2.取燕麦胚芽鞘切段,随机分成三组,第1组置于一定浓度的蔗糖(Suc)溶液中(蔗糖能进入胚芽鞘细胞),第2组置于适宜浓度的生长素(IAA)溶液中,第3组置于IAA+Suc溶液中,一定时间内测定胚芽鞘长度的变化,结果如图所示。用KCl代替蔗糖进行上述实验可以得到相同的结果。下列说法不合理的是()A.KCl可进入胚芽鞘细胞中调节细胞的渗透压B.胚芽鞘伸长生长过程中,件随细胞对水分的吸收C.本实验中Suc是作为能源物质来提高IAA作用效果的D.IAA促进胚芽鞘伸长的效果可因加入Suc或KC1而提高3.细胞内有些tRNA分子的反密码子中含有稀有碱基次黄嘌呤(I),含有I的反密码子在与mRNA中的密码子互补配对时,存在如图所示的配对方式(Gly表示甘氨酸)。下列说法错误的是()A.一种反密码子可以识别不同的密码子B.密码子与反密码子的碱基之间通过氢键结合CtRNA分子由两条链组成,mRNA分子由单链组成D.mRNA中的碱基改变不一定造成所编码氨基酸的改变4.下列有关人体免疫调节的叙述,合理的是()A.若病原体不具有细胞结构,就不会使人体产生抗体B.病原体裂解后再注射到人体,就不会使人体产生抗体C.病原体表面若不存在蛋白质分子,就不会使人体产生抗体D.病原体经吞噬细胞处理后暴露出的抗原可使人体产生抗体5.新冠病毒是一种RNA病毒。新冠肺炎疫情给人们的生活带来了巨大影响。下列与新冠肺炎疫情防控相关的叙述,错误的是()A.新冠病毒含有核酸和蛋白质,通过核酸检测可排查新冠病毒感染者B.教室经常开窗通风可以促进空气流动,降低室内病原微生物的密度C.通常新冠肺炎患者的症状之一是发烧,因此可以通过体温测量初步排查D.每天适量饮酒可以预防新冠肺炎,因为酒精可以使细胞内的病毒蛋白变性6.生态系统的物质循环包括碳循环和氮循环等过程。下列有关碳循环的叙述,错误的是()A.消费者没有参与碳循环的过程B.生产者的光合作用是碳循环的重要环节C.土壤中微生物的呼吸作用是碳循环的重要环节D.碳在无机环境与生物群落之间主要以CO2形式循环三、非选择题7.照表中内容,围绕真核细胞中ATP的合成来完成下表。反应部位(1)__________叶绿体的类囊体膜线粒体反应物葡萄糖丙酮酸等反应名称(2)__________光合作用的光反应有氧呼吸的部分过程合成ATP的能量来源化学能(3)__________化学能终产物(除ATP外)乙醇、CO2(4)__________(5)__________8.给奶牛挤奶时其乳头上的感受器会受到制激,产生的兴奋沿着传入神经传到脊髓能反射性地引起乳腺排乳;同时该兴奋还能上传到下丘脑促使其合成催产素,进而促进乳腺排乳。回答下列问题:(1)在完成一个反射的过程中,一个神经元和另个神经元之间的信息传递是通过_______这一结构来完成的。(2)上述排乳调节过程中,存在神经调节和体液调节。通常在哺乳动物体内,这两种调节方式之间的关系是_______。(3)牛奶的主要成分有乳糖和蛋白质等,组成乳糖的2种单糖是_______。牛奶中含有人体所需的必需氨基酸,必需氨基酸是指_______。9.假设某种蓝藻(A)是某湖泊中唯一的生产者,其密度极大,使湖水能见度降低。某种动物(B)是该湖泊中唯一的消费者。回答下列问题:(1)该湖泊水体中A种群密度极大的可能原因是_______(答出2点即可)。(2)画出该湖泊生态系统能量流动的示意图_______。(3)假设该湖泊中引入一种仅以A为食的动物(C)后,C种群能够迅速壮大,则C和B的种间关系是_______。10.普通小麦是目前世界各地栽培的重要粮食作物。普通小麦的形成包括不同物种杂交和染色体加倍过程,如图所示(其中A、B、D分别代表不同物种的一个染色体组,每个染色体组均含7条染色体)。在此基础上,人们又通过杂交育种培育出许多优良品种。回答下列问题:(1)在普通小麦的形成过程中,杂种一是高度...

1、当您付费下载文档后,您只拥有了使用权限,并不意味着购买了版权,文档只能用于自身使用,不得用于其他商业用途(如 [转卖]进行直接盈利或[编辑后售卖]进行间接盈利)。
2、本站所有内容均由合作方或网友上传,本站不对文档的完整性、权威性及其观点立场正确性做任何保证或承诺!文档内容仅供研究参考,付费前请自行鉴别。
3、如文档内容存在违规,或者侵犯商业秘密、侵犯著作权等,请点击“违规举报”。

碎片内容

2020年全国统一高考生物试卷(新课标ⅲ)(原卷版).doc

确认删除?