电脑桌面
添加内谋知识网--内谋文库,文书,范文下载到电脑桌面
安装后可以在桌面快捷访问

2016年浙江省高考历史【10月】(原卷版).pdf

2016年浙江省高考历史【10月】(原卷版).pdf_第1页
1/8
2016年浙江省高考历史【10月】(原卷版).pdf_第2页
2/8
2016年浙江省高考历史【10月】(原卷版).pdf_第3页
3/8
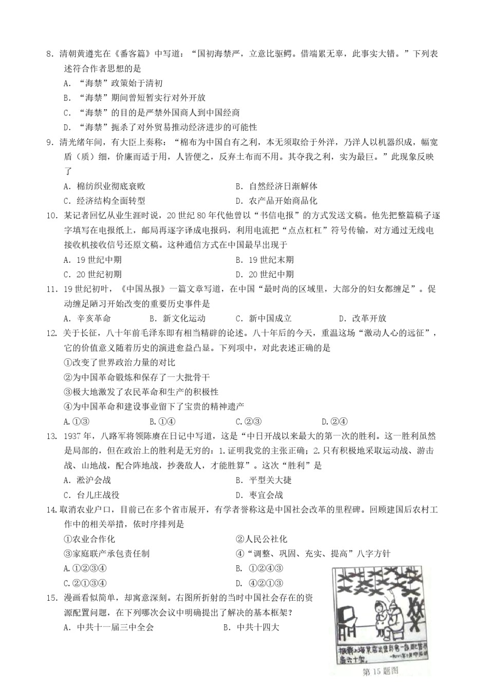
2016年10月浙江省普通高校招生选考科目考试历史试题2016.10选择题部分一、选择题(本大题共30小题,每小题2分,共60分。每小题列出的四个备选项中只有一个是符合题目要求的,不选、多选、错选均不得分)1.制度设计关乎社会的发展与进步。柳宗元论及秦汉史事与制度时,用“有叛人而无叛吏”,“有叛国而无叛郡”相评。其所肯定的制度是A.分封制B.宗法制C.郡县制D.世官制2.下图信息,最能体现古代中国农业经济基本特点的是A.①②B.①③C.②③D.②④3.先秦时期,思想家孟子主张“得其民有道,得其心,斯得民矣”;思想家荀子主张“君人者,欲安,则莫若平政爱民矣”。他们的主张A.都属于春秋时期的同一思想流派B.都强调施政为民的积极性C.都否定了法在治国中的重要作用D.都被当时诸侯国国君采纳4.汉武帝时期的太学,只有几位经学博士和少量博士弟子。此后,太学规模不断扩大,到东汉中期,太学生已经达到三万多人。该现象反映了A.儒学地位上升B.私人讲学风气盛行C.官立学校出现D.地方教育系统建立5.唐代元稹《估客乐》诗云:“经游(营)天下遍,却到长安城。城中东西市,闻客次第迎。迎客兼说客,多财为势倾。客心本明黠,闻语已心惊。先问十常侍,次求百公卿。侯家与主第,点缀无不精。归来始安坐,富与王者勍(强)。”下列对该诗的解读,不合理的是A.“长安城”有常设的商业区B.商人交结长安权贵C.“估客”是财力雄厚的大商人D.商人政治地位提高6.心学集大成者王阳明认为,“真知即所以为行,不行不足谓之知”。他所主张的是A.格物致知B.发明本心C.心外无物D.知行合一7.汉字的发展经历了漫长的历史过程,有一种字体把不同弧度的曲线和不同长度的直线巧妙地组合成一个装饰性强的字,字体略长,笔画圆匀,富于图案美。该字体是A.甲骨文B.小篆C.隶书D.楷书8.清朝黄遵宪在《番客篇》中写道:“国初海禁严,立意比驱鳄。借端累无辜,此事实大错。”下列表述符合作者思想的是A.“海禁”政策始于清初B.“海禁”期间曾短暂实行对外开放C.“海禁”的目的是严禁外国商人到中国经商D.“海禁”扼杀了对外贸易推动经济进步的可能性9.清光绪年间,有大臣上奏称:“棉布为中国自有之利,本无须取给于外洋,乃洋人以机器织成,幅宽盾(质)细,价廉而适于用,人皆便之,反弃土布而不用。其夺我之利,实为最巨。”此现象反映了A.棉纺织业彻底衰败B.自然经济日渐解体C.经济结构全面转型D.农产品开始商品化10.某记者回忆从业生涯时说,20世纪80年代他曾以“书信电报”的方式发送文稿。他先把整篇稿子逐字填写在电报纸上,邮局再逐字译成电报码,利用电流把“点点杠杠”符号传输,对方通过无线电接收机接收信号还原文稿。这种通信方式在中国最早出现于A.19世纪中期B.19世纪末期C.20世纪初期D.20世纪中期11.19世纪初叶,《中国丛报》一篇文章写道,在中国“最时尚的区域里,大部分的妇女都缠足”。促动缠足陋习开始改变的重要历史事件是A.辛亥革命B.新文化运动C.新中国成立D.改革开放12.关于长征,八十年前毛泽东即有相当精辟的论述。八十年后的今天,重温这场“激动人心的远征”,它的价值意义随着历史的演进愈益凸显。下列项中,对此表述正确的是①改变了世界政治力量的对比②为中国革命锻炼和保存了一大批骨干③极大地激发了农民革命和生产的积极性④为中国革命和建设事业留下了宝贵的精神遗产A.①③B.①④C.②③D.②④13.1937年,八路军将领陈赓在日记中写道,这是“中日开战以来最大的第一次的胜利。这一胜利虽然是局部的,但在政治上的胜利是无穷的:1.证明我党的主张正确;2.只有积极地采取运动战、游击战、山地战,配合阵地战,抄袭敌人,才能胜算”。这次“胜利”是A.淞沪会战B.平型关大捷C.台儿庄战役D.枣宜会战14.取消农业户口,目前已在多个省市展开,有学者誉称这是中国社会改革的里程碑。回顾建国后农村工作中的相关举措,依时序排列是①农业合作化②人民公社化③家庭联产承包责任制④“调整、巩固、充实、提高”八字方针A.①②③④B.①②④③C.②①③④D.④②①③15.漫画看似简单,却寓意深刻。右图所折射的当时中国社会...

1、当您付费下载文档后,您只拥有了使用权限,并不意味着购买了版权,文档只能用于自身使用,不得用于其他商业用途(如 [转卖]进行直接盈利或[编辑后售卖]进行间接盈利)。
2、本站所有内容均由合作方或网友上传,本站不对文档的完整性、权威性及其观点立场正确性做任何保证或承诺!文档内容仅供研究参考,付费前请自行鉴别。
3、如文档内容存在违规,或者侵犯商业秘密、侵犯著作权等,请点击“违规举报”。

碎片内容

2016年浙江省高考历史【10月】(原卷版).pdf

确认删除?