电脑桌面
添加内谋知识网--内谋文库,文书,范文下载到电脑桌面
安装后可以在桌面快捷访问

4S店综合管理制度.doc

4S店综合管理制度.doc_第1页
1/26
4S店综合管理制度.doc_第2页
2/26
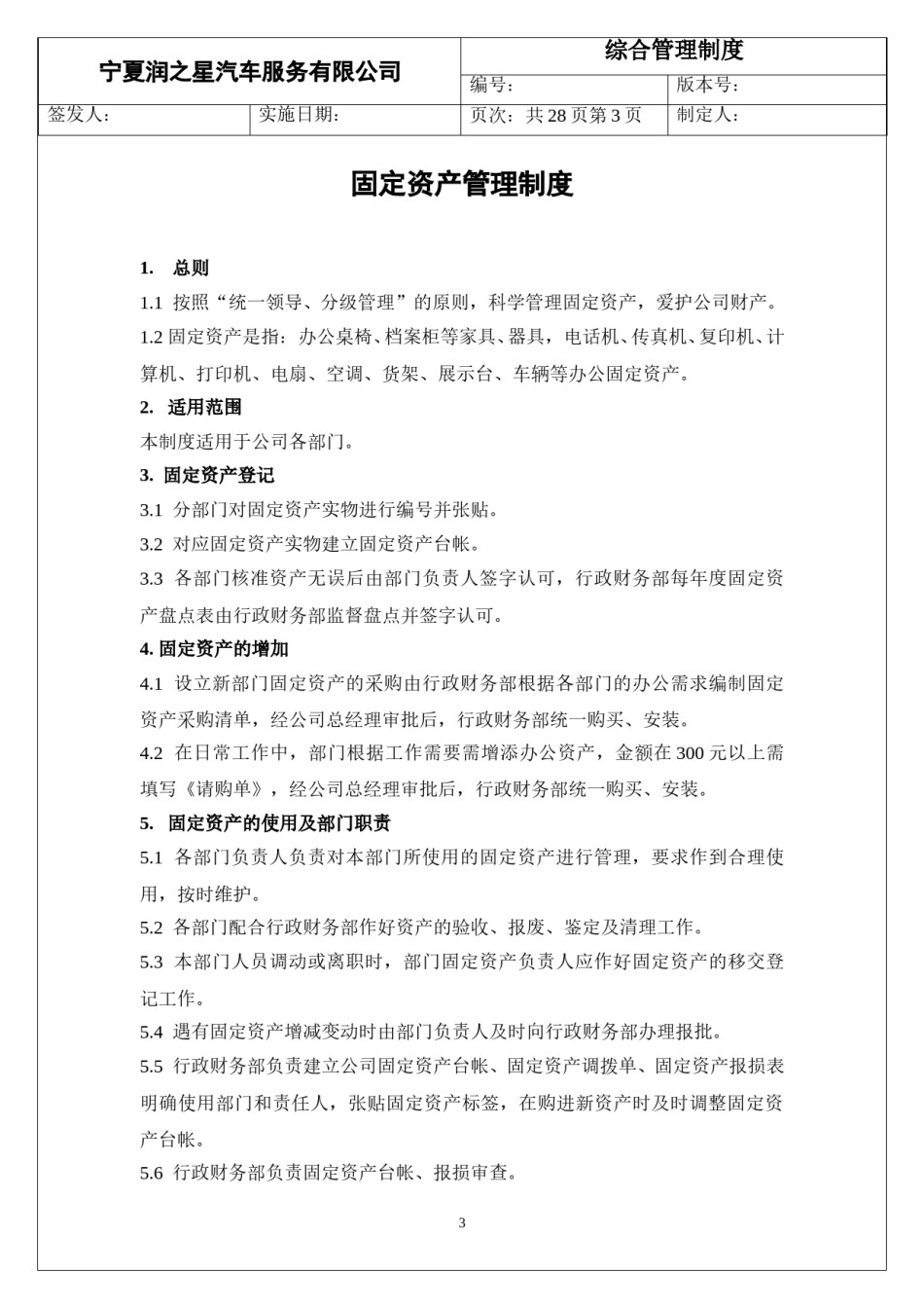
4S店综合管理制度.doc_第3页
3/26
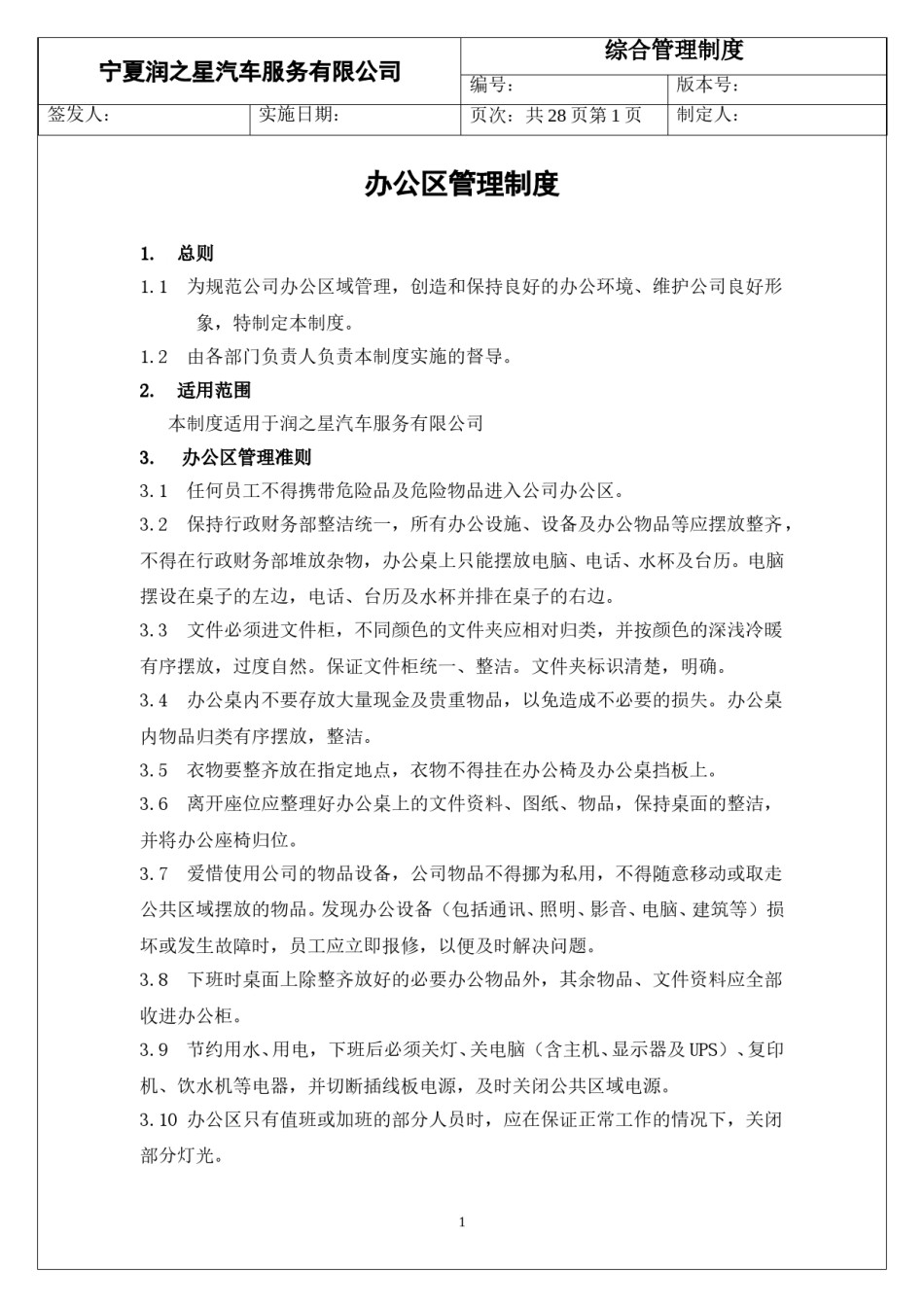
宁夏润之星汽车服务有限公司综合管理制度编号:版本号:签发人:实施日期:页次:共28页第1页制定人:办公区管理制度1.总则1.1为规范公司办公区域管理,创造和保持良好的办公环境、维护公司良好形象,特制定本制度。1.2由各部门负责人负责本制度实施的督导。2.适用范围本制度适用于润之星汽车服务有限公司3.办公区管理准则3.1任何员工不得携带危险品及危险物品进入公司办公区。3.2保持行政财务部整洁统一,所有办公设施、设备及办公物品等应摆放整齐,不得在行政财务部堆放杂物,办公桌上只能摆放电脑、电话、水杯及台历。电脑摆设在桌子的左边,电话、台历及水杯并排在桌子的右边。3.3文件必须进文件柜,不同颜色的文件夹应相对归类,并按颜色的深浅冷暖有序摆放,过度自然。保证文件柜统一、整洁。文件夹标识清楚,明确。3.4办公桌内不要存放大量现金及贵重物品,以免造成不必要的损失。办公桌内物品归类有序摆放,整洁。3.5衣物要整齐放在指定地点,衣物不得挂在办公椅及办公桌挡板上。3.6离开座位应整理好办公桌上的文件资料、图纸、物品,保持桌面的整洁,并将办公座椅归位。3.7爱惜使用公司的物品设备,公司物品不得挪为私用,不得随意移动或取走公共区域摆放的物品。发现办公设备(包括通讯、照明、影音、电脑、建筑等)损坏或发生故障时,员工应立即报修,以便及时解决问题。3.8下班时桌面上除整齐放好的必要办公物品外,其余物品、文件资料应全部收进办公柜。3.9节约用水、用电,下班后必须关灯、关电脑(含主机、显示器及UPS)、复印机、饮水机等电器,并切断插线板电源,及时关闭公共区域电源。3.10办公区只有值班或加班的部分人员时,应在保证正常工作的情况下,关闭部分灯光。1宁夏润之星汽车服务有限公司综合管理制度编号:版本号:签发人:实施日期:页次:共28页第2页制定人:4.卫生管理准则4.1所有员工皆有义务保持办公区的整洁与舒适。4.2爱护行政财务部及公共区域的整洁、卫生,不得随地吐痰、扔烟头、纸屑等任何垃圾,不得向窗外扔垃圾,应主动清洁地面杂物。4.3公司所有办公区内外未经许可不准张贴广告、宣传画、标语;不准堆放或悬挂物品,所有物品都应进入库房堆放。4.4平常注意保持地面、墙面、桌面、柜面、电脑等设施设备清洁干净,室内无污迹、无纸屑等垃圾,要注意自行清倒烟灰缸。4.5不得随意用手触摸公司内的玻璃门窗及不锈钢物品,以免留下污痕。4.6洗手间、厕所及其他卫生设施,必须特别保持整洁,洗手间用过的纸巾应弃放至垃圾桶内,不得将烟头丢弃在小便池中。2宁夏润之星汽车服务有限公司综合管理制度编号:版本号:签发人:实施日期:页次:共28页第3页制定人:固定资产管理制度1.总则1.1按照“统一领导、分级管理”的原则,科学管理固定资产,爱护公司财产。1.2固定资产是指:办公桌椅、档案柜等家具、器具,电话机、传真机、复印机、计算机、打印机、电扇、空调、货架、展示台、车辆等办公固定资产。2.适用范围本制度适用于公司各部门。3.固定资产登记3.1分部门对固定资产实物进行编号并张贴。3.2对应固定资产实物建立固定资产台帐。3.3各部门核准资产无误后由部门负责人签字认可,行政财务部每年度固定资产盘点表由行政财务部监督盘点并签字认可。4.固定资产的增加4.1设立新部门固定资产的采购由行政财务部根据各部门的办公需求编制固定资产采购清单,经公司总经理审批后,行政财务部统一购买、安装。4.2在日常工作中,部门根据工作需要需增添办公资产,金额在300元以上需填写《请购单》,经公司总经理审批后,行政财务部统一购买、安装。5.固定资产的使用及部门职责5.1各部门负责人负责对本部门所使用的固定资产进行管理,要求作到合理使用,按时维护。5.2各部门配合行政财务部作好资产的验收、报废、鉴定及清理工作。5.3本部门人员调动或离职时,部门固定资产负责人应作好固定资产的移交登记工作。5.4遇有固定资产增减变动时由部门负责人及时向行政财务部办理报批。5.5行政财务部负责建立公司固定资产台帐、固定资产调拨单、固定资产报损表明确使用部门和责任人,张贴固定资产标签,在购进新资产时及时调整固定资产台帐。5.6行政财务部负...

1、当您付费下载文档后,您只拥有了使用权限,并不意味着购买了版权,文档只能用于自身使用,不得用于其他商业用途(如 [转卖]进行直接盈利或[编辑后售卖]进行间接盈利)。
2、本站所有内容均由合作方或网友上传,本站不对文档的完整性、权威性及其观点立场正确性做任何保证或承诺!文档内容仅供研究参考,付费前请自行鉴别。
3、如文档内容存在违规,或者侵犯商业秘密、侵犯著作权等,请点击“违规举报”。

碎片内容

4S店综合管理制度.doc

确认删除?