电脑桌面
添加内谋知识网--内谋文库,文书,范文下载到电脑桌面
安装后可以在桌面快捷访问

gpt整理思路(1).docx

gpt整理思路(1).docx_第1页
1/9
gpt整理思路(1).docx_第2页
2/9
gpt整理思路(1).docx_第3页
3/9
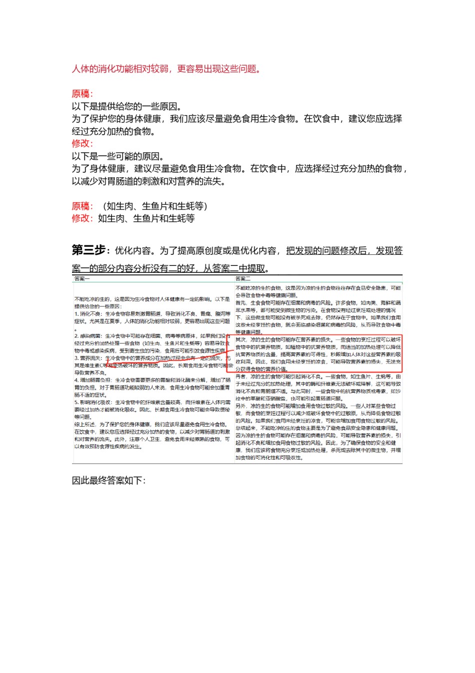
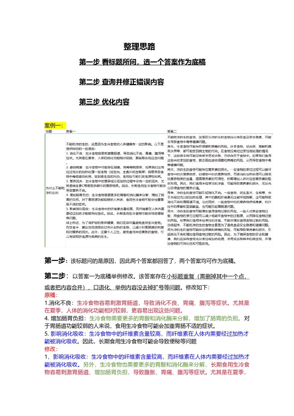
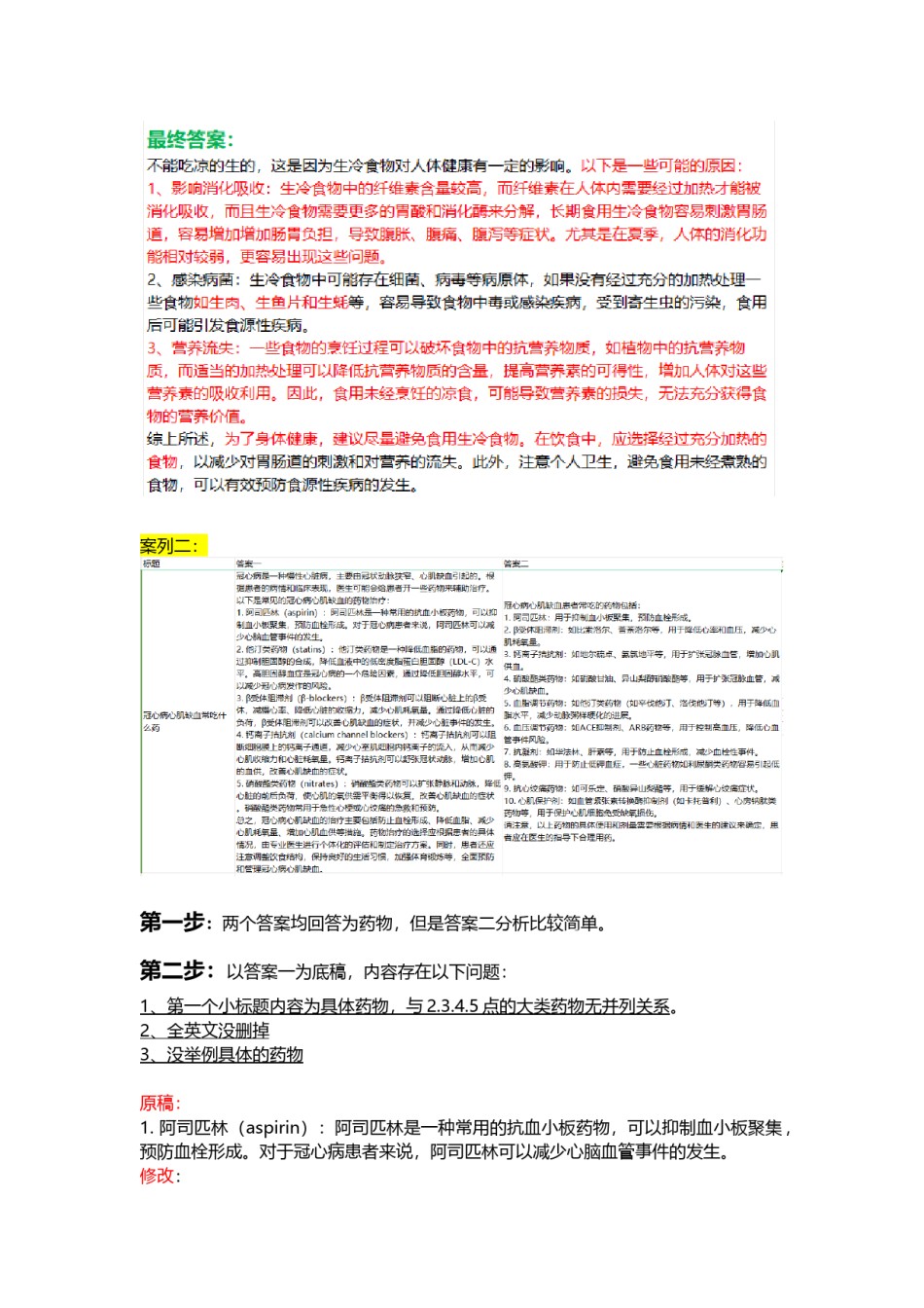
整理思路第一步看标题所问,选一个答案作为底稿第二步查询并修正错误内容第三步优化内容案例一:第一步:该标题问的是原因,因此两个答案都回答了,两个答案均可作为底稿。第二步:以答案一为底稿举例修改。该答案存在小标题重复(需删掉其中一个点,或者把内容合并)、口语化、举例内容没去掉扩号等问题。修改如下:原稿:1.消化不良:生冷食物容易刺激胃肠道,导致消化不良、胃痛、腹泻等症状。尤其是在夏季,人体的消化功能相对较弱,更容易出现这些问题。4.增加肠胃负担:生冷食物需要更多的胃酸和消化酶来分解,增加了肠胃的负担。对于胃肠道功能较弱的人来说,食用生冷食物可能会加重胃肠不适的症状。5.影响消化吸收:生冷食物中的纤维素含量较高,而纤维素在人体内需要经过加热才能被消化吸收。因此,长期食用生冷食物可能会导致便秘等问题修改:1、影响消化吸收:生冷食物中的纤维素含量较高,而纤维素在人体内需要经过加热才能被消化吸收。另外,生冷食物也需要更多的胃酸和消化酶来分解,长期食用生冷食物容易刺激胃肠道、增加肠胃负担,导致腹胀、胃痛、腹泻等症状。尤其是在夏季,人体的消化功能相对较弱,更容易出现这些问题。原稿:以下是提供给您的一些原因。为了保护您的身体健康,我们应该尽量避免食用生冷食物。在饮食中,建议您应选择经过充分加热的食物。修改:以下是一些可能的原因。为了身体健康,建议尽量避免食用生冷食物。在饮食中,应选择经过充分加热的食物,以减少对胃肠道的刺激和对营养的流失。原稿:(如生肉、生鱼片和生蚝等)修改:如生肉、生鱼片和生蚝等第三步:优化内容。为了提高原创度或是优化内容,把发现的问题修改后,发现答案一的部分内容分析没有二的好,从答案二中提取。因此最终答案如下:案列二:第一步:两个答案均回答为药物,但是答案二分析比较简单。第二步:以答案一为底稿,内容存在以下问题:1、第一个小标题内容为具体药物,与2.3.4.5点的大类药物无并列关系。2、全英文没删掉3、没举例具体的药物原稿:1.阿司匹林(aspirin):阿司匹林是一种常用的抗血小板药物,可以抑制血小板聚集,预防血栓形成。对于冠心病患者来说,阿司匹林可以减少心脑血管事件的发生。修改:1.抗血小板药物:比如阿司匹林、是一种常用的抗血小板药物,可以抑制血小板聚集,预防血栓形成。原稿:2.他汀类药物(statins):他汀类药物是一种降低血脂的药物,可以通过抑制胆固醇的合成,降低血液中的低密度脂蛋白胆固醇(LDL-C)水平。高胆固醇血症是冠心病的一个危险因素,通过降低胆固醇水平,可以减少冠心病发作的风险。3.β受体阻滞剂(β-blockers):β受体阻滞剂可以阻断心脏上的β受体,减慢心率、降低心脏的收缩力,减少心肌耗氧量。通过降低心脏的负荷,β受体阻滞剂可以改善心肌缺血的症状,并减少心脏事件的发生。4.钙离子拮抗剂(calciumchannelblockers):钙离子拮抗剂可以阻断细胞膜上的钙离子通道,减少心室肌细胞内钙离子的流入,从而减少心肌收缩力和心脏耗氧量。钙离子拮抗剂可以舒张冠状动脉,增加心肌的血供,改善心肌缺血的症状。5.硝酸酯类药物(nitrates):硝酸酯类药物可以扩张静脉和动脉,降低心脏的前后负荷,使心肌的氧供需平衡得以恢复,改善心肌缺血的症状。硝酸酯类药物常用于急性心梗或心绞痛的急救和预防。修改:2.他汀类药物:他汀类药物是一种降低血脂的药物,可以通过抑制胆固醇的合成,降低血液中的低密度脂蛋白胆固醇(LDL-C)水平。3.β受体阻滞剂:这类药物可以阻断心脏上的β受体,减慢心率、降低心脏的收缩力,减少心肌耗氧量,改善心肌缺血症状,并减少心脏事件的发生。4.钙离子拮抗剂:钙离子拮抗剂可以阻断细胞膜上的钙离子通道,减少心室肌细胞内钙离子的流入,使心肌收缩力和心脏耗氧量减少。通过舒张冠状动脉,增加心肌的血供,而改善心肌缺血的症状。5.硝酸酯类药物:常用于急性心梗或心绞痛的急救和预防。这类药物可以扩张静脉和动脉,降低心脏的前后负荷,使心肌的氧供需平衡得以恢复,改善心肌缺血的症状。第三步:优化内容,提取答案二举例药物在答案一案例三第一步:标题问的是原因,两个答...

1、当您付费下载文档后,您只拥有了使用权限,并不意味着购买了版权,文档只能用于自身使用,不得用于其他商业用途(如 [转卖]进行直接盈利或[编辑后售卖]进行间接盈利)。
2、本站所有内容均由合作方或网友上传,本站不对文档的完整性、权威性及其观点立场正确性做任何保证或承诺!文档内容仅供研究参考,付费前请自行鉴别。
3、如文档内容存在违规,或者侵犯商业秘密、侵犯著作权等,请点击“违规举报”。

碎片内容

gpt整理思路(1).docx

确认删除?