电脑桌面
添加内谋知识网--内谋文库,文书,范文下载到电脑桌面
安装后可以在桌面快捷访问

精品解析:广西玉林市2021年中考英语试题(解析版).doc

精品解析:广西玉林市2021年中考英语试题(解析版).doc_第1页
1/23
精品解析:广西玉林市2021年中考英语试题(解析版).doc_第2页
2/23
精品解析:广西玉林市2021年中考英语试题(解析版).doc_第3页
3/23
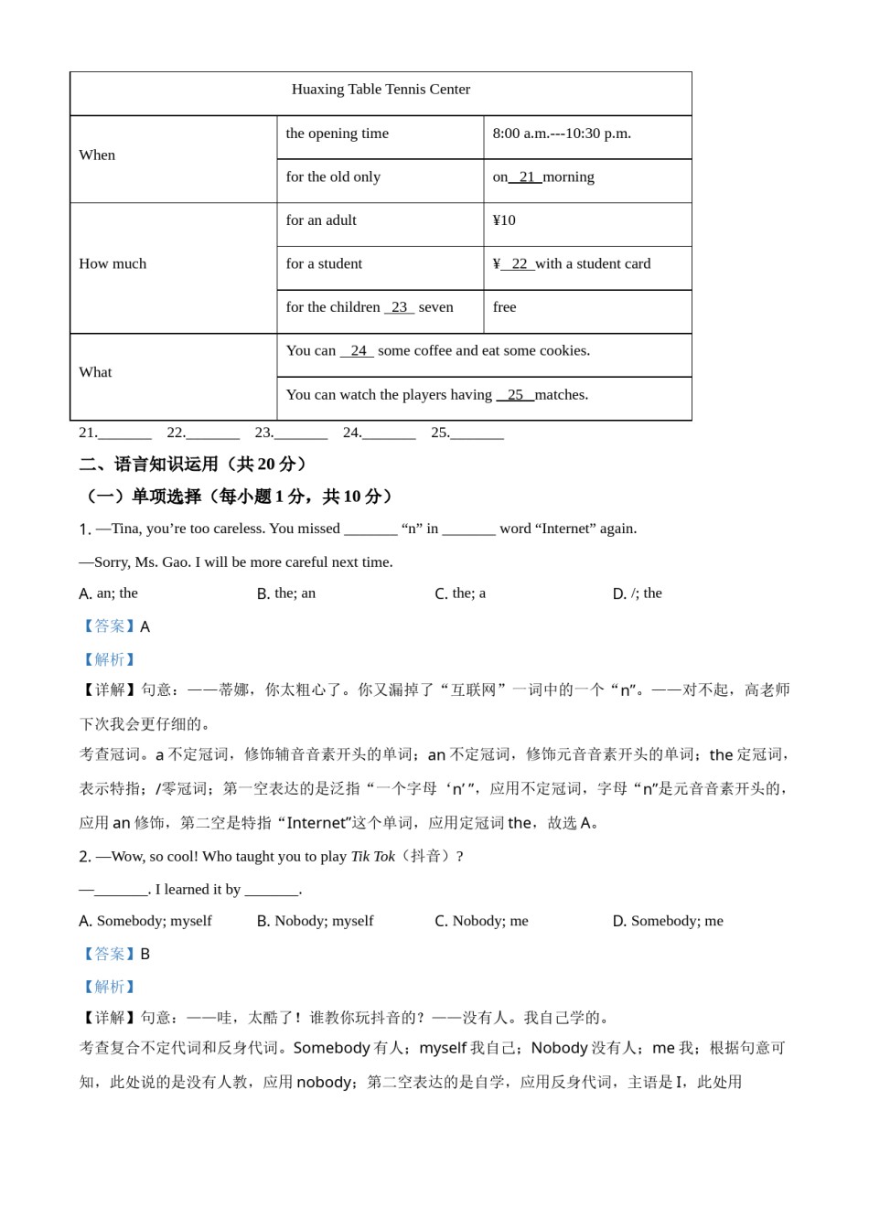
2021年玉林市初中学业水平考试英语本试卷共七大题。考试时间120分钟,满分120分。注意事项:1.本考卷分试题卷和答题卡。请将答案填写在各题卡上,在试题卷上作等无效。考试结束后,将本试题卷和答题卡一并交回。2.选择题每小题选出答案后,请用2B铅笔把答题卡上时应题目的选项标号涂黑。3.非选择题,请用直径0.5毫米黑色签字笔在答题卡上各题的答题区域内作答。一、听力理解(共30分)(一)听句子,选图画,(每小题1分,共5分)你将听到五个句子。请根据所听到的内容,选出与句子内容相符的图画选项。每个句子读一遍。(二)对话理解。(每小题1分,共10分)第一节:听下面五段短对话,每段对话后有一道小题,从题中所给的A、B、C三个选项中选出最佳选项。每段对话仅读一遍。6.WhichseasondoesMarklikebest?A.SpringB.SummerC.Winter.7.WhydidJohnfallasleepattheconcert?A.Becausetheconcertwasboring.B.Becausetheconcertwasinteresting.C.Becausehewasn'tinterestedinmusic.8.WhatisJim’sdaddoing?A.Heisworking.B.Heissleeping.C.Heisreading.9..Whenwilltheforeignexchangestudentsarrive?At10:15a.m.AB.At10:00a.m.C.At9:45a.m.10.What'stherelationshipbetweenthetwospeakers?A.Teacherandstudent.B.Doctorandpatient.C.Fatheranddaughter.第二节:听下面两段长对话,每段对话后有两道或三道小题,从题中所给的A、B、C三个选项中选出最佳选项。每段对话读两遍。听第一段长对话,回答第11和第12小题。11.HowlonghasKevinbeeninhisschool?A.Foroneyear.B.Fortwoyears.C.Forthreeyears.12.WhatsubjectdidMsChenteachJudy?A.English.B.Math.C.History.听第二段长对话,回答第13、第14和第15小题。13.WhomdidNickgotoanamusementparkwith?A.Hisfamily.B.Hisfriends.C.Hisclassmates.14.HowmanytimeshasNickbeentotheamusementpark?A.Once.B.Twice.C.Threetimes.15.WhatdidHelendolastweekend?A.Shetriedparagliding.B.SheputsomephotosonQQ.C.ShestudiedforthecomingChineseexam.(三)短文理解。(每小题2分,共10分)你将听到一篇短文。请根据所听到的短文内容,选择正确的答案。短文读两遍。16.Whatwasinthebox?A.Aring.B.Awatch.C.Clothes.17.Wheredidthemanputthegiftbox?A.Intheclothes.B.Ontheclothes.C.Nexttotheclothes.18.Whosewordschangedthewriter'slife?A.Jenny's.B.Mike’s.C.Jack's.19.Howdidthewriterfeelifhewasdying?A.Bored.B.Sad.C.Surprised.20.Whatdoesthewritertrytotellus?A.Eachfriendisspecial.B.Thewifeisspecial.C.Eachdayisspecial.(四)听短文,填信息。(每小题1分,共5分)你将听到一篇短文。请根据所听到的短文内容,填入信息(每空一词)。短文读两遍HuaxingTableTennisCenterWhentheopeningtime8:00a.m.---10:30p.m.fortheoldonlyon21morningforanadult¥10Howmuchforastudent¥22withastudentcardforthechildren23sevenfreeWhatYoucan24somecoffeeandeatsomecookies.Youcanwatchtheplayershaving25matches.21._______22._______23._______24._______25._______二、语言知识运用(共20分)(一)单项选择(每小题1分,共10分)1.—Tina,you’retoocareless.Youmissed_______“n”in_______word“Internet”again.—Sorry,Ms.Gao.Iwillbemorecarefulnexttime.A.an;theB.the;anC.the;aD./;the【答案】A【解析】【详解】句意:——蒂娜,你太粗心了。你又漏掉了“互联网”一词中的一个“n”。——对不起,高老师下次我会更仔细的。考查冠词。a不定冠词,修饰辅音音素开头的单词;an不定冠词,修饰元音音素开头的单词;the定冠词,表示特指;/零冠词;第一空表达的是泛指“一个字母‘n’”,应用不定冠词,字母“n”是元音音素开头的,应用an修饰,第二空是特指“Internet”这个单词,应用定冠词the,故选A。2.—Wow,socool!WhotaughtyoutoplayTikTok(抖音)?—_______.Ilearneditby_______.A.Somebody;myselfB.Nobody;myselfC.Nobody;meD.Somebody;me【答案】B【解析】【详解】句意:——哇,太酷了!谁教你玩抖音的?——没有人。我自己学...

1、当您付费下载文档后,您只拥有了使用权限,并不意味着购买了版权,文档只能用于自身使用,不得用于其他商业用途(如 [转卖]进行直接盈利或[编辑后售卖]进行间接盈利)。
2、本站所有内容均由合作方或网友上传,本站不对文档的完整性、权威性及其观点立场正确性做任何保证或承诺!文档内容仅供研究参考,付费前请自行鉴别。
3、如文档内容存在违规,或者侵犯商业秘密、侵犯著作权等,请点击“违规举报”。

碎片内容

精品解析:广西玉林市2021年中考英语试题(解析版).doc

确认删除?