电脑桌面
添加内谋知识网--内谋文库,文书,范文下载到电脑桌面
安装后可以在桌面快捷访问

答案解析.docx

答案解析.docx_第1页
1/5
答案解析.docx_第2页
2/5
答案解析.docx_第3页
3/5
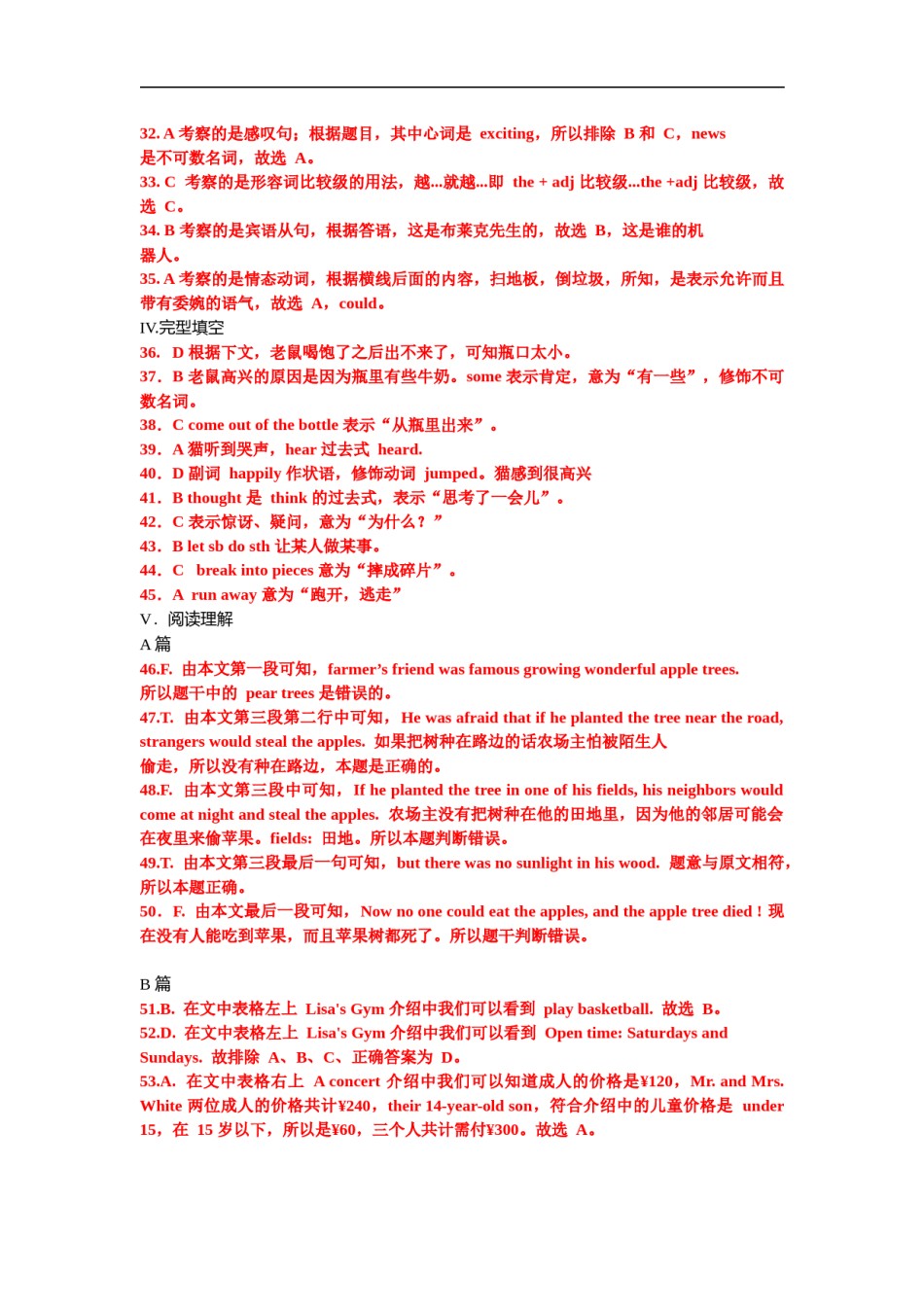
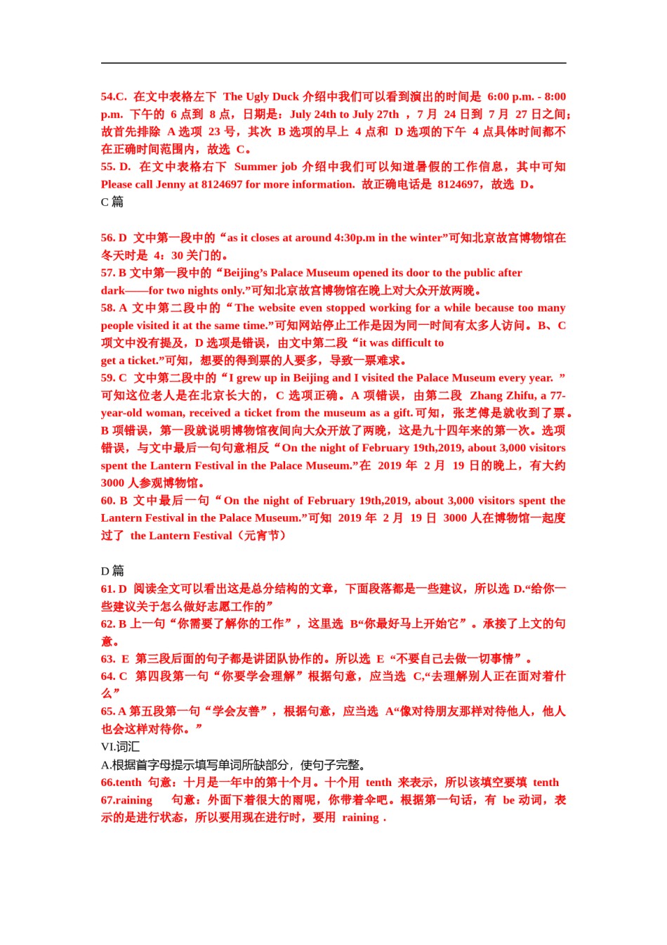
新疆维吾尔自治区新疆生产建设兵团2019年初中学业水平考试英语试卷答案解析考生须知:1.本试卷分为试题卷和答题卷两部分,试题卷共8页,答题卷共2页。2.满分150分(含听力30分)。考试时间120分钟。第I卷(选择题,满分100分)第一部分听力测试(共四大题,满分30分)I.听力(共计30分)A.听音选图(本题共5小题,每小题1分,共计5分)1-5.EDBACB.情景反应(本题共5小题,每小题1分,共计5分)听句子,选择正确的应答,每小题读两遍。6-10.ABAACC.对话理解(本题共5小题,每小题2分,共计10分)11-15.BACBAD.短文理解(本题共5小题,每小题2分,共计10分)16-20.CBCBC第二部分笔试部分(70分)Ⅱ.从B栏中选出与A栏相匹配的答语21.C考察:反义疑问句。今天是一个很晴朗的一天,不是么。是的,是晴朗的一天。Yes表示肯定回答22.A新年快乐。回答,同样的祝福给你,故选择A23.B让我们明天去远足吧,回答:好主意。24.E你怎样去学校?询问方式,我走路。Onfoot步行25.D我听到那个很紧张。回答:放轻松。Ⅲ.单项选择26.B考察介词;一家邮局且以辅音音素开头,所以用a;一个旧图书馆,old是元音音素开头,所以用an,故选B。27.A考察notonly...butalso的用法;其遵循就近一致的原则,所以谓语动词需跟I保持一直,故选am.28.D考察人称代词;这里需要的是名词性物主代词,故选D。29.B考察的是so...that的用法,太...以至于...30.A考察的是动词&动词词组;根据前一句说,太吵了,所以需要把收音机声音关小一点,所以选择turnitdown。故选A.31.B考察的是动词辨析;看肥皂剧是watchsoapoperas.32.A考察的是感叹句;根据题目,其中心词是exciting,所以排除B和C,news是不可数名词,故选A。33.C考察的是形容词比较级的用法,越...就越...即the+adj比较级...the+adj比较级,故选C。34.B考察的是宾语从句,根据答语,这是布莱克先生的,故选B,这是谁的机器人。35.A考察的是情态动词,根据横线后面的内容,扫地板,倒垃圾,所知,是表示允许而且带有委婉的语气,故选A,could。IV.完型填空36.D根据下文,老鼠喝饱了之后出不来了,可知瓶口太小。37.B老鼠高兴的原因是因为瓶里有些牛奶。some表示肯定,意为“有一些”,修饰不可数名词。38.Ccomeoutofthebottle表示“从瓶里出来”。39.A猫听到哭声,hear过去式heard.40.D副词happily作状语,修饰动词jumped。猫感到很高兴41.Bthought是think的过去式,表示“思考了一会儿”。42.C表示惊讶、疑问,意为“为什么?”43.Bletsbdosth让某人做某事。44.Cbreakintopieces意为“摔成碎片”。45.Arunaway意为“跑开,逃走”V.阅读理解A篇46.F.由本文第一段可知,farmer’sfriendwasfamousgrowingwonderfulappletrees.所以题干中的peartrees是错误的。47.T.由本文第三段第二行中可知,Hewasafraidthatifheplantedthetreeneartheroad,strangerswouldstealtheapples.如果把树种在路边的话农场主怕被陌生人偷走,所以没有种在路边,本题是正确的。48.F.由本文第三段中可知,Ifheplantedthetreeinoneofhisfields,hisneighborswouldcomeatnightandstealtheapples.农场主没有把树种在他的田地里,因为他的邻居可能会在夜里来偷苹果。fields:田地。所以本题判断错误。49.T.由本文第三段最后一句可知,buttherewasnosunlightinhiswood.题意与原文相符,所以本题正确。50.F.由本文最后一段可知,Nownoonecouldeattheapples,andtheappletreedied!现在没有人能吃到苹果,而且苹果树都死了。所以题干判断错误。B篇51.B.在文中表格左上Lisa'sGym介绍中我们可以看到playbasketball.故选B。52.D.在文中表格左上Lisa'sGym介绍中我们可以看到Opentime:SaturdaysandSundays.故排除A、B、C、正确答案为D。53.A.在文中表格右上Aconcert介绍中我们可以知道成人的价格是¥120,Mr.andMrs.White两位成人的价格共计¥240,their14-year-oldson,符合介绍中的儿童价格是under15,在15岁以下,所以是¥60,三个人共计需付¥300。故选A。54.C.在文中表格左下TheUglyDuck介绍中我们可以看到演出的时间是6:00p.m.-8:00p.m.下午的6点到8点,日期是:July24thtoJuly27th,7月24日到...

1、当您付费下载文档后,您只拥有了使用权限,并不意味着购买了版权,文档只能用于自身使用,不得用于其他商业用途(如 [转卖]进行直接盈利或[编辑后售卖]进行间接盈利)。
2、本站所有内容均由合作方或网友上传,本站不对文档的完整性、权威性及其观点立场正确性做任何保证或承诺!文档内容仅供研究参考,付费前请自行鉴别。
3、如文档内容存在违规,或者侵犯商业秘密、侵犯著作权等,请点击“违规举报”。

碎片内容

答案解析.docx

确认删除?