电脑桌面
添加内谋知识网--内谋文库,文书,范文下载到电脑桌面
安装后可以在桌面快捷访问

参考答案和听力材料.docx

参考答案和听力材料.docx_第1页
1/6
参考答案和听力材料.docx_第2页
2/6
参考答案和听力材料.docx_第3页
3/6
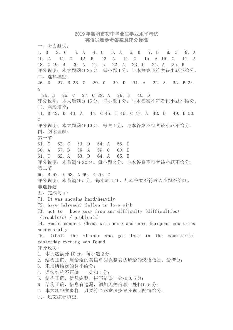
2019年襄阳市初中毕业生学业水平考试英语试题参考答案及评分标准一、听力测试:1.B2.C3.A4.C5.A6.B7.B8.C9.A10.A11.C12.B13.A14.C15.A16.C17.A18.C19.B20.A21.B22.A23.C24.A25.B评分说明:本大题满分25分,每小题1分,与本答案不符者该小题不给分。二、选择填空:26.D27.B28.C29.C30.D31.A32.A33.B34.A35.B36.C37.C38.A39.B40.D评分说明:本大题满分15分,每小题1分,与本答案不符者该小题不给分。三、完形填空:41.B42.D43.A44.C45.B46.C47.A48.D49.B50.C评分说明:本大题满分10分,每空1分,与本答案不符者该小题不给分。四、阅读理解:第一节51.C52.C53.D54.A55.D56.A57.B58.A59.C60.D61.C62.A63.D64.A65.B评分说明:本节满分30分。每小题2分,与本答案不符者该小题不给分。第二节66.B67.F68.A69.E70.C评分说明:本节满分5分。每小题1分。与本答案不符者该小题不给分。非选择题五、完成句子:71.Itwassnowinghard/heavily72.have(already)falleninlovewith73.nottokeepawayfromanydifficulty(difficulties)/trouble(s)/problem(s)74.wouldconnectChinawithmoreandmoreEuropeancountriessuccessfully75.(that)theclimberwhogotlostinthemountain(s)yesterdayeveningwasfound评分说明:1.本大题满分10分,每小题2分;2.结构正确,用给定的英语单词完整表达所给的汉语信息,给满分;3.未用所给定的词不给分;4.语法结构不正确,一处扣1分;5.结构正确,信息完整,拼写错误一处扣0.5分;6.结构正确,信息有遗漏,添加无关信息一处扣0.5分;7.本大题答案多样,只要符合题意可按评分说明酌情给分。六、短文综合填空:76.disappear/disappeared77.earlier78.rapidly79.experience(s)80.Sense81.forgetting82.but83.dangerous84.survey85.remained评分说明:本大题满分10分,每空1分。与本答案不符,但该答案符合题目要求,且在意义、结构、逻辑上均正确,该空可考虑给分,否则该空不给分。七、书面表达:(略)评分说明:本大题满分15分。评分标准:一类(15—13分)很好地完成了规定的写作任务。包含所有内容要点,结构完整,语句流畅,意思清楚、连贯。使用较为丰富的语法结构和词汇,语法和词汇错误极少,格式正确,书写规范。二类(12—10分)较好地完成了规定的写作任务。基本上包含所有内容要点,结构较为完整,语句完整,意思清楚。语法结构和词汇错误较少,格式基本正确,书写较为规范。三类(9—7分)基本上完成了规定的写作任务。包含主要内容要点,结构欠完整,少数语句不通顺,意思基本清楚。语法结构和词汇错误较多,格式基本正确,书写基本规范。四类(6—4分)未能按要求完成规定的写作任务。只包含少数内容要点,结构不完整,多数语句欠完整,意思不够清楚。语法结构和词汇错误较多,影响理解,格式不够正确,书写欠规范。五类(3—0分)未能按要求完成规定的写作任务。只写出个别要点,结构不完整,多数语句不完整或意思不明,语法和词汇错误很多,书写不规范。附:听力录音稿第一节下面你将听到5段短对话。每段对话后有一个小题,从每小题所给的A、B、C三个选项中选出一个最佳答案。听完每段对话后,你都有10秒钟的时间来回答有关小题和阅读下一小题。每段对话只读一遍。1.W:Wheredoesyourfatherwork?M:Heworksinamiddleschool.W:Whatsubjectdoesheteach?M:Geography.Question:Whatdoestheboy’sfatherdo?2.W:Areyouanewstudentinourschool?M:Yes.I’mnewhere.W:AreyouinGrade9?M:Yes.I’minClass6,Grade9.Question:Whichgradeisthenewstudentin?3.W:Isthereagoodplacetohavebreakfast?M:Whatfooddoyoulikebest?W:Beefnoodles.M:Oh.Thereisafamousnoodlehouseoverthere.Question:Whatdoesthewomanlikeforbreakfast?4.W:What’syourfavoritesport?M:Swimming.Ithinkit’sthemosthealthysport.W:Whenisthebesttimetoswim?M:Summer.Iswimeverymorninginsummer.Question:Whendoesthemanliketoswim?5.W:Frank,wheredidyouputyourbooks?M:Onthechair,Mom.W:Oh,don’tputthemonthechair.It’snotaplacetoputthebooks.M:OK.I’lltakethemawayatonce.Question:WhereareFrank’sb...

1、当您付费下载文档后,您只拥有了使用权限,并不意味着购买了版权,文档只能用于自身使用,不得用于其他商业用途(如 [转卖]进行直接盈利或[编辑后售卖]进行间接盈利)。
2、本站所有内容均由合作方或网友上传,本站不对文档的完整性、权威性及其观点立场正确性做任何保证或承诺!文档内容仅供研究参考,付费前请自行鉴别。
3、如文档内容存在违规,或者侵犯商业秘密、侵犯著作权等,请点击“违规举报”。

碎片内容

参考答案和听力材料.docx

确认删除?